【導讀】智能照明被視為全球照明行業的新領域,因為智能家居、物聯網(IoT)和互聯世界的發展趨勢是全球電子產品增長的主要驅動因素。業界目前對智能照明概念的應用主要集中在光強度調光、照明色溫調節、環境感測和監測方面。但將來,智能照明的應用范圍將遠不止這些,智能照明設備可以用作集線器,作為關鍵部件,集成到物聯網系統和智能家居/智能自動化網絡中(1)。
本文將重點介紹智能照明(尤其是智能燈泡)的電源解決方案。
政府部門安裝智能照明系統的舉措、無線控制的普及和人們負擔能力的增長,以及人們不斷認識到智能照明系統的益處,這些也是推動全球智能照明解決方案需求不斷增長的關鍵因素。 根據Research and Markets在2017年的一項研究,全球智能照明市場總規模2017年為68億美元,到2022年,預計將以25.44%的復合年增長率增長到212億美元(2)。
參考一些商用智能燈泡的拆解報告(例如Cree Connected Bulb(3)或Philips Hue(4)),智能燈泡的主要結構基本一樣(請參見圖1)。一個恒定電流(CC)LED驅動器(例如MPS MP4027)驅動恒定電壓(CV)降壓驅動器(例如MPS MP15x和MP17x)以及主LED;同時提供5V或3.3V電壓,為 Zigbee / Wifi /藍牙/其他收發器IC和主微處理器提供電源。微處理器以及收發器IC,允許終端用戶使用移動設備遠程控制照明。該控制模塊發送脈沖寬度調制(PWM)或其他數字信號(例如I 2C)來控制LED驅動器的調光。

圖1:目前主流的智能照明電源結構
盡管這種拓撲看起來很理想,但其功率級面臨兩個挑戰:進一步縮小解決方案尺寸,以及進一步降低待機功耗。
A19和PAR燈泡尺寸符合行業標準,不會再增大。在普通燈泡上添加智能照明功能就意味著設計人員必須將更多的電子器件擠入同一空間,這是一個很大的挑戰,而且空間限制可能會迫使設計人員使用更少的LED或更少的LED電源來簡化熱管理。有時,設計人員必須定制PCB的形狀來容納所有必需的電子器件,導致組裝成本增加。
此外,客戶和立法機構也逐漸意識到待機功耗的重要性。 設計人員被期望設計出具有超低待機功耗的智能照明設備,從而使產品在嚴格的能耗標準之下具有一定吸引力或有銷路。例如,歐洲CoC Tier2要求額定功率在49W以下的所有外部電源待機損耗不超過75mW。預計在不久的將來,智能照明產品也將被期望滿足某些能源規范(5)。目前,由于使用了無線電路電源,許多智能燈泡具有很高的待機損耗,這是不可避免的,因此,待機損耗只能從功率級中節省下來。
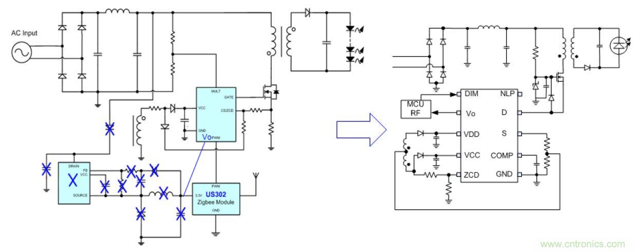
為了進一步縮小智能照明電路的尺寸并降低待機損耗,圖2給出了更佳的集成總電源解決方案。在這個方案中,CV和CC電路可以合并為單芯片解決方案,從而縮小電路BOM和待機損耗 。

圖2: 智能燈泡從現有功率級向新的電源解決方案轉換
通過采用圖2所示的解決方案,電路設計人員可以省掉一個控制IC、一個外部電感器以及其他電阻器和電容器,從而將智能燈泡電源部分的PCB空間和BOM成本降低至少20%至30%( 參見圖3)。

圖3: 現有功率級和新的電源解決方案BOM比較
此外,該解決方案可以實現低于20mW的系統待機功率,因為其電源部分高度集成,并且在空載或輕載情況下,可以通過優化的最小工作頻率,在電源關閉時使更多的IC模塊處于休眠狀態。
圖4總結了MP4057A的工作模式。啟動期間,VDD由N_Forward繞組供電。然后IC通過監視DIM引腳(由MCU本身控制)來確定它應該以CV模式運行(僅在LED熄滅時為MCU供電)還是以CC模式運行(為MCU和LED同時供電)。
在CV模式下(DIM引腳為低電平),VCC為IC供電。可以調整N_flyback和Ns繞組的比率,以使LED在CV模式下不會點亮。 另外,通過一種智能調頻算法來確保低待機功耗和對LED負載變化的快速瞬態響應,并確保MCU電源上不會產生壓降,以及在CV / CC轉換期間LED不會閃爍。

圖4: 控制方法參考
如果DIM感測到來自MCU的PWM信號以控制調光,則IC進入CC模式。通過讀取DIM來調制反饋電壓,并根據DIM占空比修改LED電流,同時保持CV輸出恒定。與CC模式一樣,MCU Vo引腳也必須足夠高,因此IC的最小LED調光深度限制為5%,以提供足夠的電壓來驅動MCU。 通過設置電流檢測電阻(Rs1和Rs2)的比率,Vo電源環路與主LED電流環路解耦。
至于LED電流控制,該解決方案實現了恒定導通時間(COT)控制模式,該模式保證了高功率因數。 開/關過渡發生在谷值切換期間(通過零電流檢測(ZCD)引腳進行檢測),以消除導通損耗和二極管反向恢復損耗,這也稱為過渡模式控制。 該IC還包括其他功能,例如最短關斷時間(以改善EMI)、前沿消隱、過壓保護(OVP)、過流保護(OCP)、過熱保護(OTP)等。
圖5顯示了LED負載效率和功率因數性能,圖6顯示了線性度極佳的PWM調光性能。 圖7顯示了適用于所有PAR燈的8W參考設計電路板。另外,MP4057A為MCU提供3.3V電源,而MP4057B提供5V電源。


圖5: LED負載效率和典型功率因數

圖6: PWM調光率

圖7: EV4057A-K-00A評估板:
(長x寬x高)66mm x 25mm x 15mm
230Vac / 50Hz輸入,隔離式反激變換器,VLED = 21V,ILED = 0.37A,Vo = 3.3V,Io = 50mA
綜上所述,與現有解決方案相比,受IP保護的解決方案具有更高的系統密度和更低的成本。 要了解完整的AC / DC和照明控制器產品系列,請訪問 LED Lighting & Illumination page ,或聯系當地的MPS銷售部門。
1. http://www.researchandmarkets.com/research/8bnwls/smart_lighting
2. Lighting, LED and smart lighting market overview: https://energy.gov/sites/prod/files/2016/02/f29/smallwood_mktadoption_raleigh2016.pdf
3. Cree Connected LED Bulb Teardown: https://www.youtube.com/watch?v=q-hLMCeCnj0
4. Philips HUE (2016) LED Bulb Teardown: https://www.youtube.com/watch?v=4L1ZqvQ2qVU
5. New group pushes standards for IoT luminaires 2017/05: http://www.ledsmagazine.com/articles/2017/05/new-group-pushes-standards-for-iot-luminaires.html
免責聲明:本文為轉載文章,轉載此文目的在于傳遞更多信息,版權歸原作者所有。本文所用視頻、圖片、文字如涉及作品版權問題,請聯系小編進行處理。
推薦閱讀:




