【導讀】汽車工業電氣化進程步伐加快。尾氣減排以及各種補貼計劃推動了這一趨勢的快速發展。這些車輛的核心部件是電池充電系統,也稱車載充電器(OBC)。有了這些系統,電池可通過標準家用連接器或商用充電樁充電。

車載充電器的市場需求
根據車輛類型,安裝的充電系統負載功率最高可達 22kW。需要這種大功率充電來滿足可以接受的充電時間的要求。車載充電器的使用對電子元件供應商提出非常高的質量要求。憑借這一領域積累的豐富經驗,Vishay 提供成套適用元件系列組合。
由于功率密度高,22kW OBC (400 VAC 輸入,500 VDC 輸出) 依賴于半導體功率模塊解決方案。采用專門為充電器設計的模塊,可提高系統效率,同時實現更高功率密度。
事實證明,EMIPAK 2B 封裝模塊是這一領域極為強大且高效的解決方案。這一模塊已廣泛用于各種應用和配置:
1.模塊適用:功率模塊內部結構特別適合汽車工業的應用要求,并適用于每一代充電系統,在各種情況下都可以使用最新一代半導體器件。
2.模塊引腳:采用壓合技術連接,便于極為輕松的快速組裝。
3.模塊直連:模塊直接連接車輛液冷系統,具有極高的功率密度并優化模塊熱管理。

圖 1: EMIPAK 2B車載充電器功率模塊
車載充電器設計
目前,電動汽車需要大功率 OBC 在短時間內為大容量電池組充電。22kW OBC 采用 340VAC 至 480VAC 三相輸入電壓,輸出電壓為 250V 至 500V,最大電流約為 50A。輸入級使用 T 型 Vienna 整流器,滿足諧波和無功功率的要求,同時加大充電器輸入電壓工作范圍。輸出電壓由具有異步整流功能的隔離式諧振變換器控制。
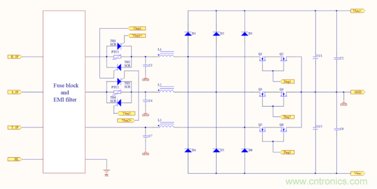
電路設計示例及工作原理

圖2: T 型 Vienna 整流器電路圖
圖中示例為虛擬零電位拓撲結構,直流電壓分成對稱的兩級。通過這種方法,主控 DC/DC 級可采用 650V 硅 MOSFET,而其他拓撲結構則需要昂貴的 1200V 碳化硅(SiC)器件。
使用 T 型 Vienna 整流器還可以實現所需功率因數校正(PFC)。不過,圖中使用的升壓拓撲結構不能限制充電器啟動時產生的高浪涌電流。DC-Link 通過較大的電容器組來穩定,支持 PFC 級和 DC/DC 轉換器開關操作。根據要求,這種情況下通常使用耐壓鋁電解或鋁箔電容器。這種浪涌電流必須通過有源保護電路加以限制,以防半導體元件和電容器過載。
這種情況下,可采用晶閘管與 PTC 熱敏電阻并聯作為保護電路。熱敏電阻的特性 (高溫下電阻急劇上升) 限制輸入電流。這樣可以確保充電系統安全啟動。當 DC-Link 電壓穩定在所需電平時,兩個晶閘管導通,將所需充電功率通過 PTC 限流器。
二極管和 MOSFET 組成的特殊 Vienna 拓撲結構實現三相電流動態整流。這個電路可校正功率因數,防止容性負載無功功率損耗。此外,穩壓整流器可減少輻射到網絡中的噪聲,從而簡化輸入濾波器的設計。

圖3: 含異步整流器的隔離式諧振變換器電路圖
充電系統的核心是隔離式 DC/DC 轉換器,用來建立高壓電池的充電電壓。我們的示例中, Vienna 整流器使用兩個諧振變換器,分別用在正負 DC-Link 和虛擬零電位電路中。它們在輸出端并聯,以獲得電池的充電功率。
兩個諧振變壓器由 MSOFET H 橋驅動,開關頻率為 150kHz 至 250kHz。這種拓撲結構面臨的挑戰是針對所有工作點優化兩個諧振變壓器電路,最大限度減小輸入輸出電壓受到的干擾。與變壓器一樣,諧振電容是這個電路的核心組件之一。
除電壓和電流高度穩定外,電容的 di/dt 邊緣陡度也必須具有非常理想的參數。在輸出端,變壓器交流電壓通過二極管橋式整流,利用電容加以穩定。然后,輸出端直流電壓通過車載電源和電池管理系統為車輛電池充電,進行下一次行駛。
電路細節使用的半導體器件能夠非常高效地、以節省空間的方式集成到 Vishay 功率模塊中。模塊內部設計高度重視如何減小各種干擾變量,例如電容或電感變量。被動元件集成到功率模塊中可進一步優化設計。使用功率模塊,有助于進一步提高充電系統的效率和功率密度,減少電動汽車充電時間。
免責聲明:本文為轉載文章,轉載此文目的在于傳遞更多信息,版權歸原作者所有。本文所用視頻、圖片、文字如涉及作品版權問題,請聯系小編進行處理。
推薦閱讀:






