【導讀】皮帶驅動啟動發電機 (BSG) 是混合動力汽車 (HEV) 和電動汽車 (EV) 系統不可或缺的一部分,因為它有助于減少內燃機產生的碳排放。啟動發電機系統在電動汽車架構中扮演著多重角色。它們負責啟動發動機,為發動機提供額外的電力,并在減速或滑行期間產生充電電壓,從而減少機械制動系統的磨損,同時提高整體系統效率。
皮帶驅動啟動發電機 (BSG) 是混合動力汽車 (HEV) 和電動汽車 (EV) 系統不可或缺的一部分,因為它有助于減少內燃機產生的碳排放。啟動發電機系統在電動汽車架構中扮演著多重角色。它們負責啟動發動機,為發動機提供額外的電力,并在減速或滑行期間產生充電電壓,從而減少機械制動系統的磨損,同時提高整體系統效率。
無論架構或位置如何,啟動發電機系統已被證明是車輛電氣化的重要組成部分。啟動發電機可用于車輛內的多個位置。圖 1 顯示了主要啟動發電機系統的位置。P0 和 P1 位置通常小于 20 kW。P0 系統正變得非常普遍,因為它們更容易實施,需要的重新設計更少,而且成本效益高。P1 位置具有類似的優勢,同時消除了皮帶損耗,從而提高了性能并減少了磨損。
圖1
啟動發電機電路的實現
啟動發電機系統由多個電氣和機械組件組成。逆變器提供電力驅動,DC-DC 轉換器則在能量收集模式下將轉子中的機械能轉換為電能。該系統還負責怠速停止系統中的曲軸位置以及冷啟動所需的高啟動扭矩。從機械角度來看,啟動發電機包括定子(連接到三相逆變器)和轉子(通過滑環和電刷使直流電通過轉子繞組來產生磁場)。使用永磁電機的新設計可以消除對勵磁線圈的需求,但這種方法帶來了其他安全挑戰,因為在故障情況下無法關閉磁化。圖 2 顯示了五相電機的典型電路實現。
圖2
12V 和 48V 系統的通用電流、驅動和位置傳感器解決方案
BSG系統用于 12V 和 48V 電源軌。12V BSG 系統無法提供與 48V 啟動發電機相同的功率優勢。通常,12V 系統的功率限制在 < 10 kW,而 48V 系統可以產生高達 25 kW 或更高的功率。隨著功率的增加,對柵極驅動器以及電流傳感器的需求也隨之增加。對于 P0/P1 位置,使用適用于 12V 和 48V 電池的通用架構是有利的,只需要很少的額外組件或重新設計。使用通用架構可以減少設計時間和物料清單 (BOM) 成本,并為 12V 和 48V 系統中的螺栓固定式 BSG 系統提供單一平臺。
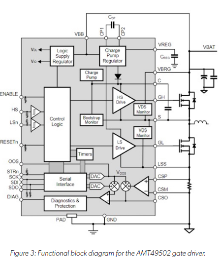
AMT49502 半橋柵極驅動器的工作電壓范圍為 5.5 V 至 80 V,使其成為在 12V 或 48V 電源軌上運行的 BSG 應用的多功能平臺。該器件的電荷泵穩壓器為兩個 N 溝道 MOSFET 提供柵極驅動。圖 3 顯示了半橋設計的系統框圖。只需要單個電源,所有內部邏輯均由電荷泵穩壓器供電的片上邏輯電源穩壓器創建。該穩壓器負責向浮動自舉電容提供穩壓的 11 V 電壓,從而確保高側 MOSFET 在電池電壓為 5.5 V 時柵極上有 11 V 電壓。電荷泵穩壓器還為內部邏輯供電,從而降低了芯片的整體功耗。最大限度地降低功耗是在 48V 下運行而無需降壓穩壓的關鍵。此外,一個小型集成電荷泵負責以 100% 的占空比保持高側開關導通。
Allegro 還提供各種電流檢測選項,它們都具有類似的模擬接口,可以反饋給微處理器,從而通過冗余實現全磁場定向控制 (FOC)。對于低功率系統,AMT49502 具有一個集成的高性能電流檢測放大器,可測量通過低側電流分流器的電流。隨著功率的增加,基于霍爾效應的電流傳感器提供的功耗比必要的并聯電阻器低得多,尺寸也更小。它們的電流隔離也意味著它們可以放置在高側、低側或同相,從而在系統級別為控制和短路檢測提供靈活性。對于轉子線圈中常見的電流,Allegro 的集成導體 ACS71240 提供了一種精確、高效且小巧的解決方案。對于電機相中看到的更高電流,常見的解決方案是 C 型磁性的 ACS70310/1 或無磁芯 ACS37612/10 解決方案。所有這些解決方案都提供了冗余方法以及內置診斷功能。ACS71240 和 ACS37610 都提供內置過流檢測,而 ACS37610 提供過溫檢測。AMT49502 中的每個 MOSFET 都可以使用邏輯輸入以及輔助 ENABLE 輸入獨立控制,該輸入提供了一條獨立的路徑來禁用橋接器或激活睡眠模式。還可以使用串行外設接口 (SPI) 端口讀出診斷信息并設置功能參數。
為了進一步支持啟動發電機設計,Allegro 提供了完整系列的磁角度傳感器,適用于各種電機位置檢測應用。高分辨率 A1333 和 AAS33001 角度傳感器提供旋轉電機位置信息,可用作正弦換向電機控制方案的一部分。這種電機控制方案為啟動發電機帶來了高效率和改進的扭矩性能。此外,Allegro 還可以通過全套磁性霍爾傳感器產品組合支持傳統的塊換向電機控制方法。
總的來說,使用 AMT49502、Allegro 電流傳感器 IC 和電機位置傳感器設計的 BSG 可用于 12V 和 48V 系統,并且可以輕松擴展功率。
圖3
專為嚴苛環境而設計
啟動發電機系統會在逆變器橋上產生高電壓。在發電機模式下,逆變器的作用是將三相電流轉換為直流電壓和電流,并將其作為充電施加到 12V 或 48V 電池系統。最終,電機產生的電壓取決于轉速。對于逆變器橋來說,在高速旋轉期間以及從驅動模式到發電機模式的轉換期間承受電壓瞬變非常重要。柵極驅動器必須足夠堅固,才能處理系統中存在的高電流和電壓瞬變。通過將柵極驅動器設計為能夠承受這些瞬變,開發人員可以節省寶貴的設計時間,并盡最大限度地減少添加高壓鉗位電路以保護系統的額外成本。當高側 MOSFET 在發電機模式下關閉時,橋上的電壓瞬變會在低側驅動器上產生超過 5 V 的負電壓,在相位節點上產生超過 10 V 的負電壓。
如圖 4 所示,AMT49502 柵極驅動器可以承受低側柵極上的 –8 V 電壓和相對于相位節點的高側驅動器上的 –18 V 電壓。強大的瞬態性能和智能控制算法的結合可以確保即使是高功率系統也不會損壞逆變器。EV 組件必須足夠堅固,才能處理負電壓瞬變并通過主機廠的電磁輻射要求。啟動發電機逆變器需要快速切換以保持效率,同時盡可能地減少排放。它們還必須限制電磁輻射的幅度,以滿足 主機廠的嚴格要求。
為了兼顧高效率和低電磁輻射,AMT49502 驅動器采用分段可編程電流柵極驅動拓撲結構,允許控制系統中所有 MOSFET 的開啟和關閉。MOSFET 從關斷到開啟以及從開啟到關斷的轉換均受控制,如圖 5 中的詳細信息所示。所有參數均通過 SPI 端口進行編程
圖4
當命令柵極驅動器開啟時,電流 I1 會在高側或低側柵極端子上持續 t1 的時間。通常應設置這些參數以快速將 MOSFET 輸入電容充電至米勒區域的起始點,因為在此期間漏源電壓不會改變。此后,GH 或 GL 上的電流源設置為值 I2,并在 MOSFET 轉換通過米勒區域并達到完全導通狀態時保持該值。
圖5
MOSFET 從開啟到關斷的轉換如圖 5 所示。當命令柵極驅動器關閉時,電流 I1 會在高側或低側柵極端子上持續 t1 的時間被吸收。通常應設置這些參數以快速將 MOSFET 輸入電容放電至米勒區域的起始點,因為在此期間漏源電壓不會改變。此后,高側或低側柵極端子吸收的電流設置為值 I2,并在 MOSFET 轉換通過米勒區域并達到完全關斷狀態時保持該值。
完全控制 MOSFET 開關可提高效率并降低 EMI。減少 MOSFET 達到其 Vt 所需的死區時間和時間可通過非常大限度地減少高側和低側 MOSFET 開關的時間來提高逆變器性能,并提高正弦電流的保真度。米勒區域期間的可編程電流控制 MOSFET 的壓擺率,從而在保持高效開關時間的同時限制輻射。
Allegro AMT49100 三相柵極驅動器具有 ASIL D 認證,可用于純 48V 系統。使用板載三相驅動器可縮小封裝內容,從而實現更小的系統設計。AMT49100 提供額外的診斷功能,并且能夠使用內置測試電路驗證每個診斷。對于單驅動器設計,此額外的診斷和驗證功能提供了一定程度的功能安全性,可以將各種故障通知發動機控制單元 (ECU)。
某些 48V 設計可能會受益于超小型柵極驅動器。例如,3 mm × 3 mm DFN 封裝中的 10 至 100 V A89500 半橋柵極驅動器非常小,可以減少整體印刷電路板 (PCB) 空間。該器件可用于勵磁線圈驅動器以及經過適當安全分析的逆變器。該驅動器直接由 8 至 13 V 柵極電源供電,場效應晶體管 (FET) 橋直接連接到 48V 電池。有關詳細信息,請參見圖 6。
圖6
安全設計
啟動發電機故障會導致鋰離子電池組過度充電,如果電池短路,這可能會很危險。因此,啟動發電機電路必須符合 ISO 26262 標準,通常需要“B”級認證。例如,當發電機仍在高速旋轉時,逆變器橋中的故障會導致過充電情況。在五相系統中,一種解決方案是通過禁用勵磁線圈驅動器來有效消除轉子上的磁場。在此實現中,設計對于開發故障安全系統至關重要。如果系統中的柵極驅動器是為安全而設計的,則可以更容易地滿足要求。例如,AMT49502 是在 ISO 26262 認證的開發流程上設計的,并且該器件已通過 ASIL B 認證。
每個半橋驅動器都具有一套先進的診斷功能,包含近 20 項診斷功能,包括負載突降檢測、MOSFET 短路保護、柵極驅動欠壓、橋接電源過壓、溫度警告和其他情況。IC 診斷功能為系統控制器提供必要的監控操作信息,并就系統為確保故障安全操作而采取的措施做出決策。圖 7 顯示了 AMT49502 柵極驅動器支持的診斷功能。
同樣,Allegro 提供的霍爾效應電流檢測和電機位置解決方案在設計時也考慮到了安全性。在電流傳感器產品組合中,ACS71240、ACS70310/1 和 ACS37612/10 均為 QM,提供安全相關文檔,并用于系統級額定值高達 ASIL D 的應用。在角度傳感器產品組合中,A1333 和 AAS33001 可以作為上下文外的安全元件,單芯片和雙芯片產品分別具有 ASIL B 或 D 額定值。
圖7
結論
由于易于實施、與現有交流發電機系統類似的尺寸以及無需對動力系統進行重大修改(在 P2 – P4 位置),BSG 系統在 HEV 電機控制設計中變得越來越普遍。隨著啟動發電機系統的不斷發展,進一步的集成可能會隨著時間的推移影響 BSG 的作用。展望未來,48V 系統可能會在 P3 – P4 位置占據主導地位。
隨著電氣革命繼續改變汽車行業,電氣化將繼續獲得市場份額。使用適用于 12V 和 48V 系統的通用平臺將簡化向 48V 解決方案的過渡。啟動發電機系統還將受益于行業領先的安全診斷、獨立橋接控制提供的冗余、電流檢測以及具有強大瞬態性能的電機位置傳感器。
從 12V 到 48V 的轉變是汽車行業的大勢所趨。48V 系統憑借其諸多優勢,將成為下一代高效、強勁且環保的汽車關鍵推動力。
*本文內容改編自 Dan Jacques 發表在《電力系統設計》的文章《12V 和 48V 系統的通用驅動平臺》。
(來源:Allegro Microsystems)
免責聲明:本文為轉載文章,轉載此文目的在于傳遞更多信息,版權歸原作者所有。本文所用視頻、圖片、文字如涉及作品版權問題,請聯系小編進行處理。
推薦閱讀:
【解碼CITE2025】全球數字化變局中的"中國突圍":本土科技巨頭如何重構產業新生態
瑞薩面向RZ/T和RZ/N系列微處理器推出經認證的PROFINET-IRT和PROFIdrive軟件協議
如何利用4200A-SCS參數分析儀研究光伏材料和太陽能電池的電學特性


