【導讀】大約86年前,Harold Black在嘗試減少放大器失真時提出了這一里程碑概念。他當時想實現一個接受輸入vI并產生輸出vO的電路。
大約86年前,Harold Black在嘗試減少放大器失真時提出了這一里程碑概念。他當時想實現一個接受輸入vI并產生輸出vO的電路,表示為:

其中Aideal是所期望的電路增益(不一定很大,正好符合應用需要就行)。在現實世界中,理想值是無法實現的,但我們可以盡可能接近理想值。為了量化,我們需要定義一個誤差信號,即:

然后我們必須設計一種方法來調整vO,以便讓vE盡可能接近零。從圖1的設計可以看出,Harold Black的想法是通過一個高增益放大器來放大vE,由此產生vO。這稱為誤差放大器,可以得到:

其中aε是預期的放大器高增益。
什么?如果vE是誤差,那么vO本身不也是一個誤差,而且是一個異常放大的誤差嗎?你有沒有聽說過通過贊美誤差會得到好的結果?顯然,這不是看待問題的最好方式。較好的方法是將注意力從vO轉移到vE,將公式改寫為:


圖1:基本的負反饋方框圖。
并意識到高aε值的放大器只需要相當小的vE來維持vO(如果將放大器比作雙筒望遠鏡,就像反過來看雙筒望遠鏡一樣)。將公式(2)重寫為:

這表明如果vE足夠小,vO將非常接近AidealvI。同樣重要的是,如果出現任何因素試圖增加/減少vE,放大器將通過減小/增加vO作出相反的反應。正是這個小小的“減號”阻止了vO無限制地增大(這是負反饋的秘密!)

圖2:(a)不包含和(b)包含放大器的電路,顯示在加入放大器后,在aε→∞(即vE→0)時出現新的電壓和電流。
圖2a的電路中示出了電壓和電流。接下來連接一個高增益放大器,如圖2b所示,可以看到它是如何改變電壓和電流來使vE變小。實際上,在aε→∞時,放大器將迫使vE為零,從而在節點C和A之間建立虛短。這將導致2V信號源和2kΩ電阻產生(2V)/(2k?)=1mA的電流。該電流從1kΩ電阻獲取,使得vA=-(1k?)x(1mA)=-1V。按照KVL,vB=vA+2V=+1V,并且vC=vB–(2k?)x(1mA)=-1V=vA。因此確定vE=vA–vC→0。電流通過3kΩ電阻進入放大器輸出節點,最后到負電源(未顯示)。因此,vO=vC–(3k?)x(1mA)=-4V。
放大器如何“知道”將vO精確調整到-4V?假如讓vO提升1V,從-4V到-3V,使用簡單的分壓器推理,就發現vC會上升0.5V,vA會上升1/6V,這會導致vE=vA-vC從0V變為-1/3V。這反過來將導致放大器向負方向擺動vO,從而抑制初始電壓升高。再比如,將vO變為-5V,這將使vE從0V變為+1/3V,進而使放大器向相反的正方向擺動vO。顯然,任何讓vO偏離-4V的嘗試最終都會遇到一種反作用,它會使vO恢復到-4V,這是放大器處于“平靜”狀態的唯一值。這就是負反饋。若我們嘗試交換放大器的輸入端子以使反饋為正,將看到任何讓vO擺動離開-4V(假設vO到了那里)的嘗試會導致vO偏離,直到放大器最終達到飽和。
如果aε不是無限的,比方說aε=1000V/V,會怎樣呢?vE仍將很小,使回路電流及各種電壓變化非常小。假設vO仍然在-4V附近,從公式(4)可以預測到vE≈-4/1000=-4mV,因此回路電流從1.0mA減小到(2-0.004)/2=0.998mA。使用這個新的電流值重復上述計算步驟,會發現vO從-4V變為-3.988V,這個變化可以忽略不計!
總而言之,負反饋使用高增益放大器不會使vO無限制地變大,而是使vE變小,或者使vE趨于零(理想情況下)。
一個指導性示例
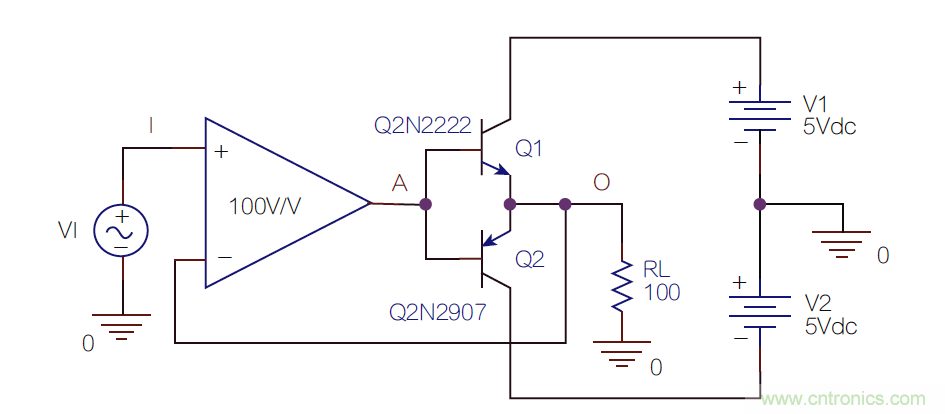
我們將上述情形放到一個更實際的框架中,重構一種失真情況,也許能激發Harold Black這樣的天才的想象力。在圖3a中,我們試圖通過單位增益(Aideal=1V/V)推挽式緩沖器來驅動100Ω負載。只要vI》VBE1或vI《VEB2,推挽電路就可以接近單位增益,但在VEB2《vI《VBE1時則為零增益,這將導致圖3b中頂部曲線的輸出高度失真。圖3b底部顯示的是誤差vE=vI-vO。

圖3:(a)推挽式緩沖器;(b)輸入/輸出波形(頂部)和誤差波形(底部)。
你是否會考慮通過放大誤差vE來降低vO的失真?Harold Black就是這樣做的,其結果如圖4和圖5所示。圖4的電路中使用了一個aε=100V/V的前置放大器,以及一根普通電線來反饋vO,并確定輸入端誤差vE=vI-vO。從圖5頂部可以看出其好處,它表明vO現在更接近vI了。如果我們再將aε增加10倍,達到1000V/V,vO的變化會很小,因為它已經非常接近vI了。額外增加10倍的增益只是將vE進一步降低10倍(記住反過來看雙筒望遠鏡這個比喻)。

圖4:將aε提高到100V/V,并用一根線實現Aideal=1V/V的負反饋。
失真跑哪兒去了?從圖5中間圖形的放大器輸出vA,可以看出使vO緊密跟隨vI放大器所需的扭曲類型。放大器從哪里得到這些扭曲指令?來自圖5底部曲線的誤差信號,此時vE=vA/100,為數十毫伏。放大器如何設法預失真自己的輸入?“這完全是魔力,負反饋的魔力”,我的一個學生在課堂上如此說。我們為這種魔力付出了多大代價?我們實際上浪費了40dB的誤差增益,以達到僅1V/V或0dB的總體增益。考慮到這些好處,這個代價非常值得。

圖5:圖4的負反饋電路波形。
負反饋充滿了令人著迷的細節,一些學生因為急于應付作業和考試而無法充分體會。許多人畢業后將在工作中掌握它們,也有人可能沒有機會再深入體驗。為了紀念天才Harold Black,我打算專門為工程師撰寫一系列教程。我的“analog bytes”系列文章將逐漸增加復雜度,從最基本的內容一直到令人生畏的專題內容,比如在有右半平面零點時的頻率補償。
小測驗
圖6的電路有點類似于圖2的電路,只是一旦你連接放大器就會得到vE=0,無論它的增益是大、中、小,甚至是零。你能解釋這是為什么嗎?不需要數學計算,也不能使用SPICE,只要使用簡單直觀的推理就行啦。

圖6:加入放大器前(a)后(b)的電路。
免責聲明:本文為轉載文章,轉載此文目的在于傳遞更多信息,版權歸原作者所有。本文所用視頻、圖片、文字如涉及作品版權問題,請電話或者郵箱聯系小編進行侵刪。



