【導讀】繼上一篇“使用BTL放大器電路驅動有刷直流電機:線性電壓驅動”之后,本文將介紹使用了BTL放大器的有刷直流電機的線性電流驅動。
繼上一篇“使用BTL放大器電路驅動有刷直流電機:線性電壓驅動”之后,本文將介紹使用了BTL放大器的有刷直流電機的線性電流驅動。
使用BTL放大器電路驅動有刷直流電機:線性電流驅動
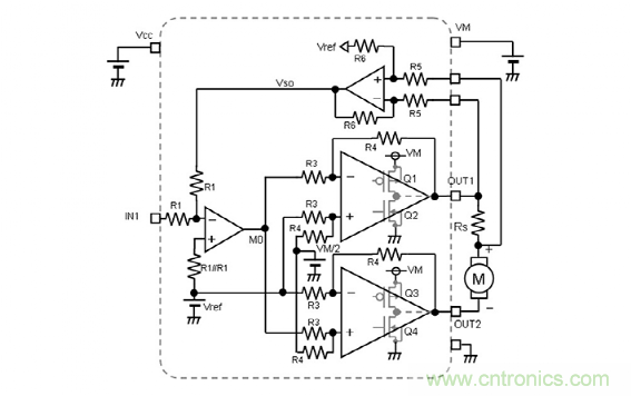
下圖是以線性電流驅動有刷直流電機的BLT放大器電路示例。

在電機和輸出OUT1之間插入了用來檢測電流的電阻Rs,流經電機的電流被檢測為電壓,并被負反饋到輸入級放大器。輸入級反相放大器根據該反饋對兩個輸出級功率放大器的輸出電壓進行反饋控制。輸出級放大器是差分放大器,OUT1放大器使用反相輸入端接收輸入級放大器的輸出M0,而OUT2放大器使用同相輸入端接收,因此OUT2變成與OUT1相反的相位。總體而言,可以將其視為單端輸入差分輸出(正相/反相)放大器。
下面介紹輸入電壓和輸出電流之間的關系。輸出電流(電機驅動電流)作為檢測并放大電流檢測電阻Rs兩端的電壓差(電壓降的量)的差分放大器的輸出Vso,被反饋到輸入級反相放大器的反相引腳。Vso通過下列公式計算。從Rs的連接情況可以看出,Vso成為相對于電流方向的反相電壓。
Vso=-Rs?Io?(R6/R5)+Vref
假設施加到輸入引腳IN1的電壓是VIN1,并且輸入級反相放大器的增益是無限大的,則反相輸入引腳的電壓將是Vref。
基于反相放大器的工作原理,將輸入級反相放大器的反相輸入引腳的電流總和控制為0A。也就是說,變成下面的公式:

將該公式變形后,變為

由于Rs(R6/R5)是固定值,因此可以通過調節VIN1將輸出電流Io設置為所需值。
電流驅動在小于設置電流時會以最大電壓驅動電機,因此具有達到設置電流的時間短、電機的反應速度快的特點。另外,本文的有刷直流電機驅動是以線性驅動為例進行介紹的,但也可以通過PWM輸出來檢測電流,并通過負反饋控制來實現電流驅動。
(來源:ROHM,作者:ROHM)
免責聲明:本文為轉載文章,轉載此文目的在于傳遞更多信息,版權歸原作者所有。本文所用視頻、圖片、文字如涉及作品版權問題,請電話或者郵箱聯系小編進行侵刪。



