【導讀】今天學習了一個傳感器電路,覺得這個電路設計的不錯挺有意思就把他解析了一下并且記錄下來,有不對的地方還請見各位不吝賜教。
今天學習了一個傳感器電路,覺得這個電路設計的不錯挺有意思就把他解析了一下并且記錄下來,有不對的地方還請見各位不吝賜教。這個電路輸入采用的是4-20MA的電流信號,信號在傳輸給單片機之前進行了一下處理,如圖所示:
穩壓管曲線
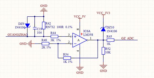
下面來簡單介紹一下電路元件:DZ9和DZ10是一個12V/0.5W的穩壓管,穩壓二極管的特點就是擊穿后,其兩端的電壓基本保持不變。這樣,當把穩壓管接入電路以后,若由于電源電壓發生波動,或其它原因造成電路中各點電壓變動時,負載兩端的電壓將基本保持不變。
如圖是穩壓管的伏安特性曲線,從第三象限可以知道以下幾點:
(1) 反向電壓較低時,穩壓管截止。
(2) 反向電壓增大到Uz時,曲線很陡,說明電流大小在變化的時候穩壓管電壓基本不變,電壓是穩定的,穩壓管就是工作在這一狀態下的,反過來就是電壓變化可以引起穩壓管很大的反向電流變化。
LM358是一個雙運放的放大器,LM358使用的范圍包括傳感放大器,直流增益模組,音頻放大器,工業控制,DC增益部件和其他的所有單電源供電的使用運算放大器的場合。
接下來簡單分析一下電路:如圖所示,這一部分電路的作用就是將輸入的模擬電流信號
轉化為電壓信號,轉化為電壓的原因很簡單就是放大器的輸入電阻無窮大,C19是采樣保持電容可以不用管,R42是為了將電流信號轉換為電壓信號,加DZ9的原因就是穩壓,防止輸入電流突然變大。
下圖是電路的放大部分,從這些數據以及放大器工作的原理可以通過虛短虛斷算的得出來它工作放大的倍數是1.5倍,具體的計算步驟就不一一的列出來了,電路很簡單元件也很少計算也不會很復雜。
免責聲明:本文為轉載文章,轉載此文目的在于傳遞更多信息,版權歸原作者所有。本文所用視頻、圖片、文字如涉及作品版權問題,請電話或者郵箱editor@52solution.com聯系小編進行侵刪。
推薦閱讀:
如何使用 C2000? 實時 MCU 實現功能安全和網絡安全的電動汽車動力總成



