【導讀】隨著物聯網 (IoT) 不斷占領于我們的住宅和辦公場所,我們會發現越來越多的電器和系統集成了電子元器件,而且我們能夠在世界上的任何一個角落訪問這些電器和系統。不過,由于有如此之多的設備被連接到我們的住宅和辦公室,我們消耗了難以計數的待機電能。
隨著物聯網 (IoT) 不斷占領于我們的住宅和辦公場所,我們會發現越來越多的電器和系統集成了電子元器件,而且我們能夠在世界上的任何一個角落訪問這些電器和系統。不過,由于有如此之多的設備被連接到我們的住宅和辦公室,我們消耗了難以計數的待機電能。我們怎樣才能使恒溫器、大門、門鈴、安防系統和電視更加高效,而同時又不會對連通性產生任何影響呢?如果我告訴你一個簡單的線性穩壓器就可以實現這一功能,你會相信嗎?下面的內容給出了答案。
LDO能帶來更高的功效
我們生活和工作場所中的很多設計嚴重依賴于傳感器來提供精確功能。這些傳感器中的很多都需要解析小數溫度、檢測少量的化學品或氣體,并且測量極少量的液體。由于效率對于感測很關鍵,我們需要集成一個開關模式電源 (SMPS),以實現80%以上的效率。遺憾的是,在集成開關穩壓器時,會生成電壓擺動等外部因素,對傳感器的功能產生負面影響。
通常情況下,我們在SMPS的輸出上添加一個LDO來解決這個問題。LDO減少了電源設計的總體效率;然而,它使我們能夠將效率保持在70%,與全線性解決方案相比,總體性能得以提升,它們的總體效率在10-20%之間。LDO還特有電源抑制 (PSR) 功能。PSR對功率波動有所幫助,由于LDO充當濾波器的角色,波動就不會再對傳感器產生影響了。我們來看看使用TPS717 LDO時的情況。

圖1:TPS717電源抑制
由于大多數傳感器中樞和子系統需要低電流,我們可以使用10mA負載來分析我們的信號。如果我們假定運行頻率為2.1Mhz,TPS717具有多余的40dB PSR,這意味著LDO反射的紋波比SMPS反射的紋波低100倍。
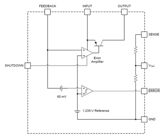
LDO系統能耗極低
在不考慮效率的情況下,我們現在將注意力放在系統的更低功耗方面,并減少我們的總體待機功耗。為了計算LDO的功率耗散,我們必須來看一看輸入與輸出之間的壓降,而LDO正在提供的電流為:

雖然我們的LDO對于整體功耗的影響還不是很明顯,諸如LP2951的很多LDO具有一個關斷特性,此特性能夠關閉當前為系統供電的電源。

圖2:LP2951的功能圖
關斷模式時,系統功率損耗只被限制在關斷電流:

在將LP2951用做一個示例,并且以其關斷電流為例時,我們可以將功率損耗減少1000倍。
結論
這就意味著我們可以單單依靠LDO來使我們的電源設計更加高效嗎?不是,我們還需要進行總體考慮。實際上,系統的效率受到總體設計的影響。不過,通過添加合適的LDO,我們可以確保為設計所依賴的很多傳感器提供潔凈的電源軌,我們還可以保證傳感器只在我們需要它運行時才會耗電。
(來源:中電網)
免責聲明:本文為轉載文章,轉載此文目的在于傳遞更多信息,版權歸原作者所有。本文所用視頻、圖片、文字如涉及作品版權問題,請電話或者郵箱editor@52solution.com聯系小編進行侵刪。
推薦閱讀:



