【導讀】您可能已經在框圖中注意到 EFM8 似乎由 DC/DC 轉換器的 5 V 供電。但實際上,EFM8 有一個集成的線性穩壓器,可接受 5 V 輸入并生成 3.3 V 電壓供自身使用和外部電路使用。J2 是一個三針接頭,允許用戶通過 DC/DC 轉換器或 USB 連接提供的 5 V 電壓為 EFM8 供電。
以下原理圖摘錄顯示了 EFM8 及相關電路:
您可能已經在框圖中注意到 EFM8 似乎由 DC/DC 轉換器的 5 V 供電。但實際上,EFM8 有一個集成的線性穩壓器,可接受 5 V 輸入并生成 3.3 V 電壓供自身使用和外部電路使用。J2 是一個三針接頭,允許用戶通過 DC/DC 轉換器或 USB 連接提供的 5 V 電壓為 EFM8 供電。后一種布置對于初始測試和調試來說很方便,因為即使電池斷開或 DC/DC 轉換器無法運行,EFM8 也能正常工作。
微控制器有一個相當準確的集成振蕩器,但我選擇包含一個外部振蕩器 (U8),以防需要更高的頻率精度。LTC6930是一款“硅振蕩器”——這個相當模糊的術語是指不需要壓電元件的振蕩器 IC。這些設備有一定的好處;您可以在此處閱讀有關硅振蕩器的更多信息。
其余組件如下:
J5:一個接頭,允許我們使用 Silicon Labs USB 調試適配器對微控制器進行調試和編程
LED1:一個封裝中的三個通用 LED(紅、綠、藍)
FB1:有助于抑制電源噪聲的鐵氧體磁珠
D1和D2:USB 信號的 ESD 保護二極管
J1:USB Micro-B 連接器,允許 EFM8 與 USB 主機設備通信
C3和C4:EFM8內部參考電壓的輸出電容器
用于電源軌的各種濾波器/旁路帽
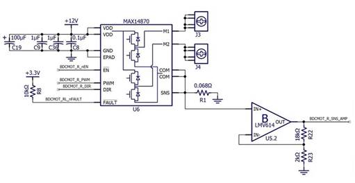
的幫助:MAX14870
該板包含兩個這樣的電路,因為 Tri-Track 底盤有兩個坦克式軌道,每個軌道都有一個電機。我們需要能夠獨立控制兩個電機,以便我們可以通過改變一個軌道相對于另一個軌道的速度來轉動機器人。
我喜歡設計自己的電路,但我也喜歡從高技能 IC 設計師提供的好處中獲益。工程謙遜的一部分是接受這樣一個事實:Maxim 的可以設計出遠遠超過我可能想出的任何電機控制器。因此,我們推出了MAX14870,這是一款高度集成、小尺寸、用戶友好的器件,需要很少的外部元件,僅需要三個控制信號。
控制界面很簡單:
nEN 引腳必須驅動為低電平才能啟用電機驅動輸出。
DIR 引腳的邏輯電平控制電機的旋轉方向。
只要 PWM 引腳處于邏輯高電平,就會向電機施加驅動電壓。顧名思義,電機的速度可以通過向 PWM 引腳施加脈寬調制信號來控制。
過流情況或熱關斷會將 nFAULT 引腳驅動至邏輯低電平。當電機控制情況出現問題時,這使得微控制器能夠收到通知。它是開漏輸出,因此多個 nFAULT 引腳可以連接在一起(盡管采用這種布置,無法確定哪個特定芯片正在生成故障條件)。
檢測電流:V = IR
讓我們花一點時間來了解一下檢測電阻 R1 的情況。通過允許電流從 12 V 電源流經高側 FET 之一、電機線圈、低側 FET 之一,流至 COM 引腳來驅動電機。該電流需要流向接地節點,但我們不必將 COM 引腳直接接地。如果我們在 COM 引腳和地之間放置一個小電阻,COM 節點的電壓將與流過電機線圈的電流成正比。換句話說,這個電流檢測電阻使我們能夠監控電機驅動電流。
通過添加檢測電阻并將COM節點連接到MAX14870的SNS引腳,我們可以實現內部電流調節功能。MAX14870希望SNS引腳電壓保持在100 mV以下;如果該電壓開始變得過高,電機驅動電流會根
據需要中斷,以將 SNS 電壓保持在 100 mV 以下。因此,電機驅動電流由以下等式給出:
$$I_{MAX}=frac{100 mV}{R_{SENSE}}$$
C-BISCUIT 電機控制電路有一個 0.068 Ω 檢測電阻;這意味著電機驅動電流被限制在約 1.47 A。Tri-Track 電機的數據表表明啟動電流約為 1.5 A,因此 1.47 A 是一個保守的限制,仍允許電機正常啟動。但考慮到我之前沒有使用該電機或 MAX14870 的經驗,如果發現 0.068 Ω 不是 R SENSE的值,我不會感到驚訝。
需要記住的重要一點是,該檢測電阻會消耗一些嚴重的功率。這是一個容易犯重大錯誤的地方,因為低壓設計人員通常不需要仔細考慮電阻器的額定功率。盡管啟動電流高于穩態電流,但為了安全起見,我們假設該電阻器可能會長時間承受 1.5 A 的電流。這意味著
$$P_{MAX}=(1.5 A)^2 imes0.068 歐米茄=0.153 W$$
我喜歡兩倍的安全裕度,因此電阻器的額定功率應至少為 1/4 W。我選擇了 1/2 W 部件,因為這讓我更有信心電阻器不會因以下原因而燒毀:設計者錯誤。
如果不需要自動電流調節,只需將 SNS 引腳接地即可禁用此功能,這(顯然)可以確保 SNS 上的電壓永遠不會超過 100 mV。MAX14870仍然具有其通用的過流保護功能,但只有當流經電機驅動線路之一的電流大于約6 A且持續時間超過1 ?s時,該保護才會啟動。
電機電流——EFM8 應該知道的
由于我決定添加一個用于自動電流調節的檢測電阻器,因此我還可以添加一些額外的組件,使 EFM8 微控制器能夠收集有關電機在各種工作條件下需要多少電流的信息。這就是運算放大器電路的用途,它只是一個增益為 10 的同相放大器,用作 R SENSE兩端的電壓與 EFM8 的 ADC 電路之間的接口電路。
免責聲明:本文為轉載文章,轉載此文目的在于傳遞更多信息,版權歸原作者所有。本文所用視頻、圖片、文字如涉及作品版權問題,請聯系小編進行處理。
推薦閱讀:
使用SiC MOSFET和Si IGBT柵極驅動優化電源系統



