【導讀】本文闡述隔離式降壓轉換器的工作原理,以及應如何選擇變壓器,這是設計隔離式降壓轉換器的關鍵,并探討在選擇變壓器時應考慮哪些參數、應采用哪些數學公式進行運算,以及這些參數會如何影響整個電路。
本文闡述隔離式降壓轉換器的工作原理,以及應如何選擇變壓器,這是設計隔離式降壓轉換器的關鍵,并探討在選擇變壓器時應考慮哪些參數、應采用哪些數學公式進行運算,以及這些參數會如何影響整個電路。
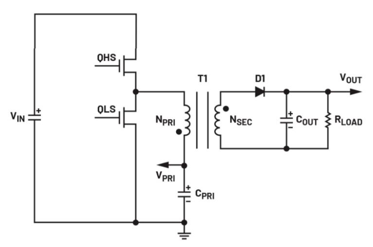
隔離式降壓拓撲與通用降壓轉換器拓撲相似,如圖1所示。使用變壓器替換降壓電路中的電感器,就可以得到隔離式降壓轉換器。變壓器的副邊可以獨立接地。
圖1. 隔離式降壓拓撲。
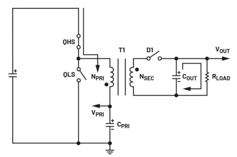
在導通期間,高側開關管(QHS)接通,低側開關管(QLS)斷開。變壓器的磁化電感(LPRI)此時被充電。電流方向如圖2中的箭頭所示。原邊電流隨時間線性增加。電流的斜率取決于(VIN – VPRI)和 LPRI。在此時段內,副邊二極管D1反向偏置,電流從輸出電容 (COUT)傳輸至負載。
圖2. 導通時段等效電路。
在關斷期間,QHS斷開,QLS接通。原邊電感放電。原邊電流從 QLS流向地,D1正向偏置,副邊電流從副邊線圈流向COUT和負載。在此時段,輸出電容(COUT)被充電。(斷開QHS和接通QLS不會改變電流方向;只會改變電流坡度。在正電流降至0 A之后,反向電流開始增大。)
圖3. 關斷時段等效電路。
在設計轉換器時,應明確指定一些規格參數。它們將決定電路選用哪些器件尤其是選用那個變壓器。
輸入電壓范圍
輸出電壓
最大占空比
開關頻率
輸出電壓紋波
輸出電流
輸出功率
最大占空比(D)通常介于0.4至0.6之間。最小輸入電壓(VIN_MIN)和最大占空比將決定原邊輸出電壓(VPRI)。原邊輸出電壓(VPRI)和副邊輸出電壓(VOUT)將決定變壓器的匝數比。
輸出電流(IOUT)和輸出功率(POUT)是影響變壓器選擇的重要參數。輸出電流決定銅線的粗細,輸出功率決定應使用哪個變壓器線軸。線軸的磁導率決定它能存儲多少電能,能輸出多少功率。一般來說,DC輸出電流乘以一個系數,就能得出電感(變壓器)的紋波電流。占空比和開關頻率可以用來計算TON時間,VIN、VPRI和紋波電流可以確定原邊電感。分配的系數不能太大或太小,較大的系數會導致高紋波電流。高紋波電流可能達到半H橋限流值的,這會損壞MOSFET。由于存在ESR和ESL,輸出電容將會承受大紋波電壓。與之相反,當需要極小的紋波電流時,應使用電感值很高的電感器(變壓器)。如果線圈匝數很多,則需要使用笨重的線軸。大電感會限制環路帶寬,降低動態響應系數。
電能僅在TOFF時間內傳輸至副邊線圈。匝數比可以通過公式1計算:
其中,VD表示副邊二極管正向偏置電壓。VPRI的最大占空比一般介于0.4至0.6之間。VPRI可以采用公式2計算:
其中,D為最大占空比,VIN_MIN為最小輸入電壓。使用公式2可計算出匝數比。在非隔離降壓轉換器中,電感兩側的紋波電流相同。利用公式3可輕松計算出所需的電感。
其中f為開關頻率,ΔI為紋波電流。如前所述,我們設定紋波電流= DC輸出電流 x 系數。
其中K為系數。但是,隔離式降壓轉換器拓撲中只有變壓器,沒有電感。如果其中的組件是變壓器而非電感時,該怎么辦?我們知道,電流比等于匝數比的倒數:
IPRITOFF是關斷期間副邊電流,它在關斷期間會激勵原邊產生電流。應添加變壓器雙線圈電流,將其作為等效電感電流。
其中,ILeq表示等效電感電流。如果變壓器還有三個繞組,那么
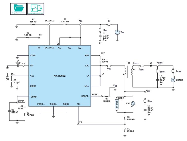
是這樣嗎?我們來看看基于MAX17682得出的仿真結果。圖4顯示 MAX17682電路,采用EE-Sim? OASIS繪制,由SIMetrix/SIMPLIS提供。變壓器兩側裝有電流檢測探頭,分別為IPRI和ISEC1。
圖4. MAX17682典型電路,采用EE-Sim OASIS繪制,由SIMetrix/SIMPLIS供電。
圖5. MAX17682典型電路的仿真電流波形。
圖5顯示兩個探頭的瞬態仿真結果。這兩個電流波形是根據公式6得出并添加的。
添加的電流結果(紅色)為三角波,其表現就像是非隔離降壓轉換器中的電感。因此,可以使用以下公式輕松計算出變壓器的原邊ΔI:
通常,采用0.2倍DC輸出電流作為負載紋波電流。所以,K等于0.2 乘NSEC/NPRI。同時,原邊峰值電流應低于開關限流值,其中IPK的計算公式如下:
變壓器的原邊電感可以使用以下公式計算得出:
根據匝數比、原邊電感、輸出功率、輸出電流和隔離電壓,可以決定應使用哪個電感。
下面介紹如何更好地理解和使用MAX17682數據手冊中所示的公式(參見圖6)。
圖6. MAX17682數據手冊的屏幕截圖。
如前所述,可以將公式10改寫為公式11,以得出關斷期間的等效公式。
假設D為0.6,只有當ΔI為0.4 A,多項式(1 – D)和ΔI才會抵消。公式 11和圖6所示的公式相同。數據手冊中的公式已選擇原邊紋波電流。如果指定D為0.6,那么原邊紋波電流為0.4 A。在數量上,TOFF占空比等于原邊紋波電流。
根據圖6所示的簡化公式,指定原邊紋波電流等于TOFF占空比時,可以更快完成設計。如果想更改原邊紋波電流或使用其他參數,可以按照本教程說明進行操作。
免責聲明:本文為轉載文章,轉載此文目的在于傳遞更多信息,版權歸原作者所有。本文所用視頻、圖片、文字如涉及作品版權問題,請聯系小編進行處理。
推薦閱讀:
AUTO TECH 2024華南展——第十一屆廣州國際汽車技術展覽會
2024 第十一屆廣州國際汽車零部件及加工技術/汽車模具展覽會




