【導讀】當輸入頻率(FIN)低于FR時,電路阻抗從其最大值開始減小并呈感性。當FIN高于FR時,電路阻抗再次下降,但呈容性。當在FR處工作時,諧振電路的阻抗達到其最大值。因此,調諧共發射極放大器2的增益也處于最大值。
目標
本次實驗旨在研究調諧放大器的特性。
背景知識
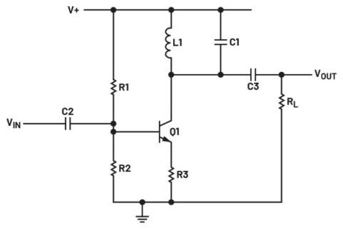
對通信系統的許多要求都超出了運算放大器的高頻限制。在此類情況下,通常會使用分立式調諧放大器。分立式放大器通常使用LC(并聯電感電容)諧振電路來代替集電極(或漏極)電阻器進行調諧。此類電路見圖1。

圖1.具有諧振輸出負載的共發射極放大器。
\
并聯LC(諧振回路)電路決定了放大器的頻率響應。在某個頻率下,XL = XC。此頻率稱為諧振頻率FR,其計算公式如下:

正如我們在電感器自諧振實驗1中了解到的那樣,在設計調諧放大器時一定要考慮內置電容。在理想的諧振電路中,電感電流滯后電容電流180°,凈電路電流為零。因此,并聯諧振電路的阻抗在FR處極高。當集電極的負載阻抗最大(即在FR處工作)時,共發射極放大器的電壓增益達到最大值。
當輸入頻率(FIN)低于FR時,電路阻抗從其最大值開始減小并呈感性。當FIN高于FR時,電路阻抗再次下降,但呈容性。當在FR處工作時,諧振電路的阻抗達到其最大值。因此,調諧共發射極放大器2的增益也處于最大值。
實驗前仿真
構建調諧放大器的仿真原理圖見圖1。計算偏置電阻R1和R2的值,確保當發射極電阻R3設置為100 Ω時,NPN晶體管Q1中的集電極電流約為5 mA。假設電路由10 V電源供電。確保R1和R2之和(總電阻)達到合理的最高值,從而讓放大器級保持盡可能高的輸入阻抗。將輸入和輸出交流耦合電容C2和C3設置為0.1 μF。計算C1的值,確保當L1設置為100 μH時,諧振頻率接近500 kHz。在輸入端口執行小信號交流掃描,并繪制在輸出處看到的幅度和相位曲線。保存這些結果,將它們與實際電路的測量結果進行比較并將比較結果隨附在實驗報告中。您可能還希望為圖3和圖4中所示的電路創建仿真原理圖。
材料
?無焊試驗板和跳線套件
?一個2N3904 NPN晶體管
?一個100 μH電感器(各種具有其他值的電感器)
?兩個0.1μF電容
?一個100 Ω電阻
?所需的其他電阻和電容
說明
在無焊試驗板上構建圖2所示的電路。根據您的實驗前仿真,從器件套件中選擇偏置電阻器R1和R2的值,以便在使用100 Ω發射極電阻器R3時,NPN晶體管Q1中的集電極電流介于5 mA和10 mA之間。假設電路由+5V和–5V電源(總共10V)供電。確保R1和R2之和(總電阻)達到合理的最高值,從而讓放大器級保持盡可能高的輸入阻抗。同樣,根據您的仿真,計算C1的值,使100 μH L1的諧振頻率接近500 kHz。從器件套件內提供的標準電容器值中選擇一個值,或者將兩個器件串聯或并聯在一起,使其值盡可能接近計算值。根據最終得到的C1值計算新的諧振頻率。您可能希望考慮在實驗中測量的寄生繞組電容對電感器自諧振的影響。1
此調諧放大器的峰值增益可能會非常高。我們將需要通過選擇比R1和R2并聯電阻值(放大器的輸入電阻)大2到3倍的RS值來略微衰減AWG1的輸出信號。輸出負載RL的值還決定了放大器的最大增益。在初始測量時,要將RL排除在電路之外。示波器通道的大約1 MΩ輸入電阻將用作RL。

圖2.共發射極調諧放大器。
硬件設置
綠色區域表示連接ADALM2000模塊AWG、示波器通道和電源的位置。確保在反復檢查接線之后,再打開電源。試驗板連接見圖3。

圖3.共發射極調諧放大器試驗板連接。
程序步驟
在主Scopy窗口打開網絡分析儀軟件工具。配置掃描范圍,起始頻率為10 kHz,停止頻率為10 MHz。將振幅設置為200 mV,偏置設置為0 V。使用波特圖顯示,將可顯示的最大幅度設置為60 dB,顯示范圍設置為80 dB。將可顯示的最大相位設置為180°,顯示范圍設置為360°。在示波器通道下,點擊“使用通道1”,將其作為參考通道。將步驟數設為100。
運行單次頻率掃描。您應該會看到,幅度和相位與頻率的關系曲線和仿真結果非常相似。一旦確定放大器的最大增益出現在500 kHz附近,就可以縮小頻率掃描范圍,使其從100 kHz開始,到1 MHz停止。請務必將所有頻率掃描數據導出到.csv文件,以便采用Excel或MATLAB?進行深入分析。Scopy波形圖示例見圖4。
說明
計算輸入偏置電阻分壓器R1和R2的新值,使得在沒有施加輸入信號的情況下晶體管Q1截止(IC = 0)。正弦波通常不包含任何諧波,因此將AWG1設置為產生方波信號,其頻率為您在早期測試中測量的諧振頻率的1/3。要生成大諧波,請將對稱性設置為20%(在20%的周期內脈沖處于高電平)。您需要將輸入脈沖的幅度增加到大于2 V,或者移除輸入衰減源電阻器RS。
程序步驟
倍頻器由集電極電流的脈沖驅動,集電極電流由C類放大器產生。盡管集電極電流以脈沖形式流動,但由于諧振電路的作用,交流集電極電壓為正弦波。使用一個示波器通道,通過測量發射極電阻器R3兩端的電壓來監控集電極電流脈沖。Scopy波形圖見圖5。

圖4.共發射極調諧放大器,RL為1 MΩ。
現在向電路中添加負載電阻RL。從100 kΩ開始運行新掃描。記下最大增益和頻率。將它們與僅使用示波器輸入作為負載時獲得的結果進行比較。連續嘗試較低的RL值,例如10 kΩ和1 kΩ等。記下并比較測量結果。
倍頻器
倍頻器或諧波發生器是一類特殊的放大器,其偏置比正常截止偏置低3到10倍。使用它們生成的輸出頻率是較低輸入頻率的倍數(諧波)。
圖2的調諧放大器電路可以用作倍頻器。如果輸入信號(例如包含足夠大諧波的方波或脈沖)的頻率為167 kHz,也就是輸出回路的諧振頻率500 kHz的1/3,則輸出信號將達到500 kHz,即輸入頻率的三倍,而且此時的增益最高。輸入的基頻和其他諧波將因電路的調諧特性而顯著降低。五次諧波(五倍頻)信號通常在倍頻中盡可能高,因為高于五次的輸入信號諧波通常非常弱,并且倍增輸出會減小到非常弱的信號。

圖5.通道2測量發射極電阻R3兩端的電壓。
改進的調諧放大器級
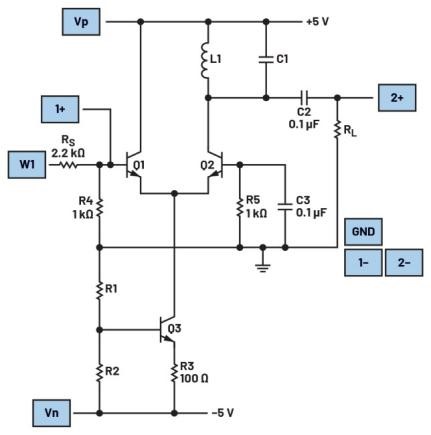
下面的電路(如圖6所示)是更通用的調諧放大器級,它使用帶有LC諧振輸出負載的NPN差分對3。
材料
?ADALM2000主動學習模塊
?無焊試驗板和跳線套件
?一個2N3904 NPN晶體管
?一對SSM2212 NPN匹配晶體管
?一個100 μH電感器(各種具有其他值的電感器)
?兩個0.1 μF電容(標記為104)
?一個100 Ω電阻
?兩個1 kΩ電阻
?兩個2.2 kΩ電阻
?所需的其他電阻和電容
說明
在無焊試驗板上構建圖6所示的電路。為Q1和Q2配備SSM2212匹配晶體管對。從器件套件中選擇偏置電阻器R1和R2的值,以便在使用100 Ω發射極電阻器R3時,NPN晶體管Q3中的集電極電流介于5 mA和10 mA之間。請注意,在這種情況下,R1、R2電阻分壓器由地和–5 V電源供電。使用與前面的放大器級相同的L1和C1組合。

圖6.具有單端諧振輸出負載的差分放大器級。
硬件設置
綠色區域表示連接ADALM2000模塊AWG、示波器通道和電源的位置。確保在反復檢查接線之后,再打開電源。試驗板連接見圖7。

圖7.具有單端諧振輸出負載試驗板連接的差分放大器級。
程序步驟
在主Scopy窗口打開網絡分析儀軟件工具。配置掃描范圍,起始頻率為10 kHz,停止頻率為10 MHz。將振幅設置為200 mV,偏置設置為0 V。使用波特圖顯示,將可顯示的最大幅度設置為50 dB,顯示范圍設置為80 dB。將可顯示的最大相位設置為180°,顯示范圍設置為360°。在示波器通道下,點擊“使用通道1”,將其作為參考通道。將步驟數設為500。
與第一個實驗一樣,運行單次頻率掃描。一旦確定放大器的最大增益出現在500 kHz附近,就可以縮小頻率掃描范圍,使其從100 kHz開始,到1 MHz停止。請務必將數據導出到.csv文件,以便采用Excel或MATLAB進行深入分析。Scopy波形圖見圖8。

圖8.經過改進的調諧放大器,RL為1 MΩ。
與前面一樣,向電路中添加負載電阻RL。從100 kΩ開始運行新掃描。記下最大增益和頻率。將它們與僅使用示波器輸入作為負載時獲得的結果進行比較。連續嘗試較低的RL值,例如10 kΩ和1 kΩ等。記下并比較測量結果。它們應當與第一個實驗中獲得的結果類似。
額外實驗
通過一個電容器將幅度調制應用于輸出頻率,該電容器將源自AWG 2的調制(音頻)信號耦合到電流源晶體管Q3的基極或發射極。
添加2階高通濾波器輸入級
有時,需要在單晶體管調諧放大器級的輸入端接入一個簡單的有源高通濾波器。圖9所示的濾波器電路提供一個具有單位增益的2階濾波器。此濾波器便于放置在較大的電路中,因為它包含的元件很少,而且占用的空間不大。
有源高通晶體管電路相當簡單,總共僅使用四個電阻器、兩個電容器和單個晶體管。晶體管的工作條件以正常方式進行設置。如圖1所示,R1和R2用于設置晶體管基極的偏置點。電阻器R3是發射極電阻器,用于設置晶體管的電流。
濾波器元件包含在從晶體管發射極到輸入的負反饋中。構成有源濾波器網絡的元件包含C2、C3、R4以及R1和R2的并聯組合,并假設晶體管基極的輸入電阻非常高,可以忽略不計。

這針對的是高通濾波器電路中晶體管本身的影響可以忽略的值,即:

其中:
β = 晶體管的正向電流增益 Fo = 高通濾波器的截止頻率 π = 3.14159
用于確定元件值的方程提供Butterworth響應,該響應以盡可能快地實現最終滾降為代價提供通帶內的最大平坦度。之所以這樣選擇,是因為這種形式的濾波器適合大多數應用,并且數學計算很容易。
材料
?ADALM2000主動學習模塊
?無焊試驗板和跳線套件
?一個2N3904 NPN晶體管
?一個100 μH電感器(各種具有其他值的電感器)
?一個0.1 μF電容
?一個100 Ω電阻
?所需的其他電阻和電容
說明
在無焊試驗板上構建圖9所示的電路。對偏置電阻器R1和R2使用與實驗1中相同的值(圖2)。使用與前面的放大器級相同的L1和C1組合。使用上面的高通截止頻率FO公式計算C2、C3和R4的值,從而產生比L1和C1的諧振頻率低兩倍頻程的頻率。例如,如果FR等于500 kHz,則基于FO等于125 kHz進行計算。

圖9.向調諧放大器中添加2階高通輸入濾波器。

圖10.試驗板連接。
硬件設置
綠色區域表示連接ADALM2000模塊AWG、示波器通道和電源的位置。確保在反復檢查接線之后,再打開電源(圖10)。
程序步驟
在主Scopy窗口打開網絡分析儀軟件工具。配置掃描范圍,起始頻率為10 kHz,停止頻率為10 MHz。將振幅設置為200 mV,偏置設置為0 V。使用波特圖顯示,將可顯示的最大幅度設置為30 dB,顯示范圍設置為60 dB。將可顯示的最大相位設置為180°,顯示范圍設置為360°。在示波器通道下,點擊“使用通道1”,將其作為參考通道。將步驟數設為100。

圖11.RL 為1MΩ時的結果
與第一個實驗一樣,運行單次頻率掃描,示波器通道2通過耦合電容C4連接到Q1的集電極。要測量高通輸入濾波器的響應,請通過耦合電容C4將示波器通道2連接到Q1的基極。請務必將數據導出到.csv文件,以便采用Excel或MATLAB進行深入分析。將響應曲線與在圖2的電路中測量的曲線進行比較。嘗試C2、C3和R4值的不同組合,了解頻率響應有何變化。Scopy波形圖見圖11。
問題
1.當運算放大器不適合高頻要求時,通常使用哪些元件來調諧放大器?
2.并聯諧振電路的阻抗在其諧振頻率下會發生什么變化,這對共發射極放大器的電壓增益有何影響?
3.文中提到的高通濾波器的主要功能是什么?它對放大器的輸入信號有何影響?
您可以在學子專區論壇上找到問題答案。
參考文獻
2 “ADALM2000實驗:共發射極放大器。”《模擬對話》,第54卷第2期,2020年6月。
3 “ADALM2000實驗:BJT差分對。”《模擬對話》,第55卷第2期,2021年6月。
(作者:Antoniu Miclaus,系統應用工程師)
免責聲明:本文為轉載文章,轉載此文目的在于傳遞更多信息,版權歸原作者所有。本文所用視頻、圖片、文字如涉及作品版權問題,請聯系小編進行處理。
推薦閱讀:
是德科技掀起新革命:通用示波器正式邁入14bit ADC時代





