【導讀】使用高端N溝道MOSFET (NFET)的熱插拔控制器,浪涌抑制器、電子保險絲和理想二極管控制器,在啟動和電壓/電流調節期間可能會發生振蕩。數據手冊通常會簡要提到這個問題,并建議添加一個小柵極電阻來解決。然而,如果不清楚振蕩的根本原因,設計人員就可能難以在布局中妥善放置柵極電阻,使電路容易受到振蕩的影響。本文將討論寄生振蕩的原理,以幫助設計人員避免不必要的電路板修改。
使用高端N溝道MOSFET (NFET)的熱插拔控制器,浪涌抑制器、電子保險絲和理想二極管控制器,在啟動和電壓/電流調節期間可能會發生振蕩。數據手冊通常會簡要提到這個問題,并建議添加一個小柵極電阻來解決。然而,如果不清楚振蕩的根本原因,設計人員就可能難以在布局中妥善放置柵極電阻,使電路容易受到振蕩的影響。本文將討論寄生振蕩的原理,以幫助設計人員避免不必要的電路板修改。
最初,添加柵極電阻可能沒什么必要,因為看起來NFET柵極的電阻為無窮大。用戶可能會忽略這個步驟,并且不會出現問題,進而會質疑柵極電阻是否有必要。但10 Ω柵極電阻可以有效抑制柵極節點上振鈴。柵極節點含有諧振電路的元件,包括柵極走線本身。較長PCB走線會將寄生電感和分布電容引入附近的接地平面,從而形成通向地的高頻路徑。針對高安全工作區(SOA)優化的功率FET具有數納法拉的柵極電容,為增加電流處理能力而并聯更多FET時,此問題會加劇。用于鉗位FET的 VGS的齊納二極管也會帶來寄生電容,不過功率FET的 CISS影響較大。
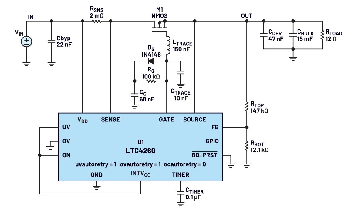
圖1為帶寄生效應的通用 PowerPath?控制器。
圖1. 通用PowerPath控制器。
旋轉電路后(見圖2),其與Colpitts振蕩器的相似性就非常明顯了(見圖3)。這是一個具有附加增益的諧振電路,能夠產生持續振蕩,使用N溝道FET的PowerPath控制器可能會采用這種配置。
圖2. 旋轉后的PowerPath控制器。
圖3. Colpitts振蕩器。
Colpitts振蕩器使用緩沖器通過容性分壓器提供正反饋。在PowerPath控制器中,這是由FET實現的。它處于共漏極/源極跟隨器配置中,因此可充當交流緩沖器,在更高漏極電流下性能更好。容性分壓器頂部的信號被注入分壓器的中間,導致分壓器頂部的信號上升,然后重復這一過程。
振蕩常發生在以下FET未完全導通的情況中:
初始啟動期間,當柵極電壓上升且輸出電容充電時。
正在調節電流時(如果控制器使用有源限流功能)。
正在調節電壓時(如在浪涌抑制器中所見)。
為了驗證開關FET在Colpitts振蕩器拓撲中的作用,我們構建了一個沒有柵極驅動器IC的基本電路(見圖5)。FET的 CGS(圖4中未顯示為分立元件)與C2構成分壓器。
圖4. NFET作為Colpitts振蕩器的測試電路。
圖5. 電路原型。
圖6中觀察到了振蕩,這表明高端NFET開關處于Colpitts拓撲中。
圖6. 示波器圖顯示施加直流電時出現振蕩。
現在我們轉到熱插拔控制器,看看是否進行調整以引起振蕩。演示板用于啟動容性負載測試。在啟動期間,柵極電壓按照設定的dV/dt上升,輸出也隨之上升。根據公式 IINRUSH = CLOAD × dV/dt,進入輸出電容的沖擊電流由dV/dt控制。為了提高FET的跨導 (gm),沖擊電流設置為相對較高的值3 A。
測試設置(見圖7):
UV和OV功能禁用。
CTRACE代表走線電容,是10 nF分立陶瓷電容。
LTRACE 是150 nH分立電感,位于 LTC4260的GATE引腳和NFET的柵極之間,代表走線電感。
2 mΩ檢測電阻將折返電流限制為10A。
68 nF柵極電容將啟動時間延長至數十毫秒,在此期間FET容易受到振蕩的影響。
15 mF輸出電容會在啟動期間吸收數安培的沖擊電流,從而提高FET的 gm。
12 Ω負載為FET的 gm提供額外電流。
圖7. 簡化測試電路。
注意圖8中的波形,一旦柵極電壓上升到FET的閾值電壓,GATE和OUT波形就出現振鈴,這是由GATE波形突然階躍導致沖擊電流過沖而引起的。隨后振鈴逐漸消退。
圖8. 示波器圖顯示了啟動期間逐漸衰減的振蕩
為使瞬態振鈴進入連續振蕩狀態,必須增加FET的增益。將 VIN 從12 V提升至18 V,負載電流和 gm 都會增加。這會將正反饋放大到足以維持振蕩的水平,如圖9中的示波器圖所示。
圖9. 示波器圖顯示提高 VIN產生連續振蕩。
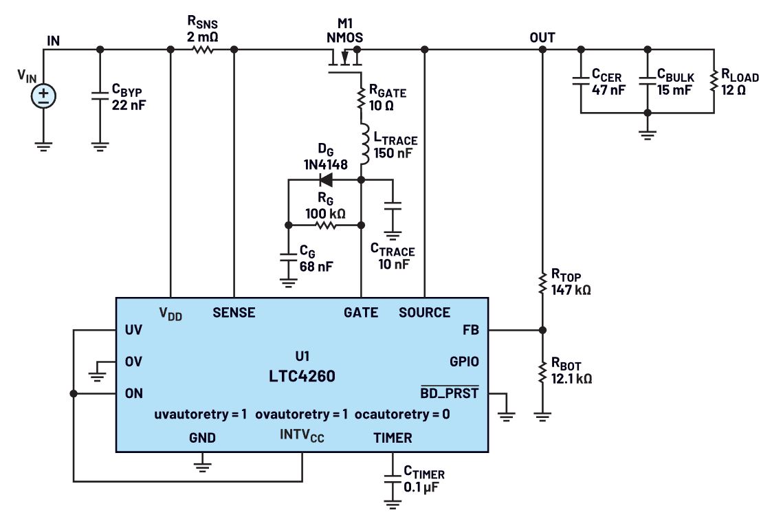
現在問題已經重現,我們可以實施眾所周知的解決方案:將一個10 Ω柵極電阻與電感串聯(見圖10)。增加柵極電阻后有效抑制了振蕩,使系統能夠平穩啟動(見圖11)。
圖10. 添加柵極電阻的演示板測試電路。
圖11. 示波器圖顯示,添加柵極電阻后,啟動時無振蕩。
回到基本的NFET Colpitts振蕩器,引入可切換柵極電阻后,可觀察到 RGATE的阻尼效應(見圖12)。當從0 Ω逐步增至10 Ω時,振蕩會衰減,如圖13所示。
圖12. 基本NFET Colpitts振蕩器,添加了可切換 RGATE。
圖13. 示波器圖顯示,隨著 RGATE 逐步增加,振蕩逐漸消失。
結論
本文介紹了寄生FET振蕩的理論,通過工作臺實驗驗證了Colpitts模型,在演示板上再現了振蕩問題,并使用大家熟悉的解決方案解決了該問題。將10 Ω柵極電阻盡可能靠近FET柵極引腳放置,可將PCB走線的寄生電感與FET的輸入電容分開。只需一個表貼電阻就能消除柵極振鈴或振蕩的可能性,用戶不再需要耗時費力地排除故障和重新設計電路板。
文章來源:ADI
免責聲明:本文為轉載文章,轉載此文目的在于傳遞更多信息,版權歸原作者所有。本文所用視頻、圖片、文字如涉及作品版權問題,請聯系小編進行處理。
推薦閱讀:





