【導讀】人們對更小、更高效電源的需求不斷增長,進而推動著基于氮化鎵 (GaN) 的功率級快速普及。在交流/直流適配器市場中,制造商正在迅速利用 GaN 反激式轉換器,通過功能越來越強大但尺寸越來越小的適配器,幫助擴大 USB Type-C? 接口的市場規模。
人們對更小、更高效電源的需求不斷增長,進而推動著基于氮化鎵 (GaN) 的功率級快速普及。在交流/直流適配器市場中,制造商正在迅速利用 GaN 反激式轉換器,通過功能越來越強大但尺寸越來越小的適配器,幫助擴大 USB Type-C? 接口的市場規模。
雖然這令人振奮,但與此同時,電源設計人員必須降低系統成本和復雜性。借助反激式轉換器設計中的最新創新成果,無需使用輔助繞組即可實現器件偏置(無輔助繞組),而且不會影響效率。
本文將探討德州儀器的 UCG28826 集成 GaN 反激式轉換器如何幫助您克服交流/直流適配器設計難題。
拆下變壓器輔助繞組
實現出色反激式設計的一個常見障礙是需要產生轉換器偏置。如圖 1 所示,典型的反激式電源將通過輔助變壓器繞組產生轉換器偏置,再加上額外的輔助電源轉換電路,二者會導致成本更高、元件數量更多和功率損耗更大。
圖 1 典型的 VCC 輔助電源轉換和檢測電路
對于 USB 電力輸送 (PD) 適配器而言,生成轉換器偏置的不良影響更為明顯,因為這些適配器提供可變的輸出電壓以適應不同的負載要求。由于輔助繞組電壓與輸出電壓成正比,因此必須設置匝數比,以確保當輸出電壓處于最低水平時,輔助電源電壓 (VCC) 仍高于最低工作電壓。因此,從最低輸出電壓到最高輸出電壓的轉換將使輔助繞組電壓增加很多倍(如圖 2 所示),從而在 VCC 引腳上產生高壓應力。這需要使用額外的輔助電源轉換級,因此會降低效率并增加解決方案的復雜性。
圖 2 反激式輸出電壓對輔助繞組電壓影響的示例
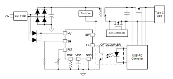
UCG28826 通過引入自偏置管理解決了這一難題。如圖 3 所示,自偏置使器件能夠通過與開關節點的連接高效地收集偏置能量。然后,器件傳輸收集到的能量為 VCC 電容器充電,電源無需使用輔助繞組、輔助電源轉換電路和任何其他相關組件即可實現高效的輔助電源管理。無輔助繞組反激式設計有助于降低系統成本、減小系統尺寸和降低復雜性,同時還可以提高效率。
圖 3 帶有自偏置和無輔助繞組檢測功能的 UCG28826 方框圖
通過集成式轉換器解決方案減輕 EMI
使用集成度更高的轉換器時,一個常見缺點是設計靈活性降低。例如,為了減輕電磁干擾 (EMI),一種常用的技術是利用與金屬氧化物半導體場效應晶體管 (MOSFET) 的柵極串聯的電阻器。通過調整電阻值,可以相應地調整開關節點壓擺率,從而提供一種簡單的方法來微調反激式轉換器產生的 EMI。當然,將 MOSFET 集成到反激式轉換器則不可能實現上述調整,因此降低了可調性,并增加了實現 EMI 合規性所需的設計時間。
UCG28826 引入了許多設計可配置性選項。通過調整連接到其中一個專用配置引腳的電阻值,您可以修改幾個不同的參數,包括柵極驅動強度。然后,您可以調整 MOSFET 導通時的開關節點壓擺率以微調 EMI。
圖 4 簡化反激式設計中的 UCG28826
結語
隨著 USB Type-C 生態系統在我們日常生活中的快速普及,人們對創建更小巧、更強大且更高效的交流/直流適配器的需求不斷增長。借助 UCG28826 無輔助繞組 GaN 反激式轉換器等器件,您可以創建此類電源,同時降低系統成本和復雜性。
其他資源
UCG28826 數據表。
UCG28826 評估模塊用戶指南。
查看反激式和 Flybuck 架構頁面、GaN 技術頁面和 USB Type-C 技術頁面。
(來源:德州儀器)
免責聲明:本文為轉載文章,轉載此文目的在于傳遞更多信息,版權歸原作者所有。本文所用視頻、圖片、文字如涉及作品版權問題,請聯系小編進行處理。
推薦閱讀:
DigiKey和MediaTek強強聯合,開啟物聯網邊緣AI和連接功能新篇章



