【導讀】每個耳機的聲學表現都不盡相同。原因很簡單,因為耳機采用不同的組件,如擁有不同阻抗和傳遞系數的揚聲器。要制作主動降噪耳機,了解耳機的特性很重要,這樣才能獲得良好的降噪性能。一位工程師分享了如何設計一款主動降噪(ANC)耳機的全部步驟。
在筆者文章中,闡述了現有的各種主動降噪拓撲結構,并對原始設計商和合約制造商在生產過程中遇到的困難進行了分析。開發過程的另一個難題是主動降噪回路本身。本文將敘述以AS3415主動降噪芯片為基礎設計一款主動降噪前饋耳機的必要步驟。
在正式開始制作一款主動降噪耳機之前,我們需要特殊的音頻設備。首先是用于測量頻率響應和相位響應的音頻測量系統。可選用的音頻設備有Audio Precision、Brüel&Kjaer、Soundcheck等。除了音頻測量系統,人耳模擬裝置也是重要的一部分,如來自Head Acoustics、Brüel&Kjaer或GRAS的IEC711(入耳式主動降噪產品)或Head&Torso模擬器(頭戴式及耳罩式產品)。人耳模擬裝置可在量測耳機特性時用于模擬人耳響應。這些人工耳集成了高度精確的麥克風,能夠測量到人戴耳機時真實聽到的聲音。另外還需要一個揚聲器,用于測量耳機的被動衰減特性,這是濾波器設計的一部分。此揚聲器應該是雙向式揚聲器,且最好是同軸雙向式揚聲器,以保證從揚聲器到耳機的高頻與低頻的傳輸距離相等。最后需要AS3415評估板,它包含了所有必要的連接器和前置放大器,使性能測試過程盡可能流暢地進行。
為什么要對耳機進行性能測試?
每個耳機的聲學表現都不盡相同。原因很簡單,因為耳機采用不同的組件,如擁有不同阻抗和傳遞系數的揚聲器。且每一款耳機的彈性襯墊以及前后聲腔也都不一樣。
要制作主動降噪耳機,了解耳機的特性很重要,這樣才能獲得良好的降噪性能。主動降噪前饋耳機使用ECM麥克風捕捉耳機外部的噪音。電子線路會產生一個抗噪反信號,然后通過揚聲器播放出來。理論上,ANC回路是一個簡單的反相電路,但事實并非如此。由于耳機的不同組件會影響頻率響應和相位響應,簡單的反相無法令ANC達到性能要求。為了解耳機在增益和相位方面的表現,ANC耳機的性能測試顯得尤為重要。
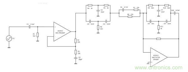
為了得到理想的ANC濾波曲線,我們必須采用第一段提到的設備進行三項測量。第一項測量是被動衰減測量,如圖1所示。

圖1:前饋性能測量一
我們用同軸揚聲器發出20Hz-22kHz的掃頻聲波,并測量到達人耳的聲波。到達人耳的聲波可使用人耳模擬器內部的麥克風來測量。這樣,我們測到耳機自身引起的噪聲衰減,即被動衰減。
如圖2所示,第二項是捕捉噪音的麥克風的頻率響應測量。同樣,正弦掃頻信號通過同軸揚聲器播放出來,并由ANC麥克風收集。

圖2:前饋性能測量二
第三項,也就是最后一項,(如圖3)是耳機內部揚聲器的頻率響應和相位響應測量。20Hz至22 kHz的掃頻信號由耳機內部的揚聲器發出,供測試使用的人工頭內的麥克風收集到該信號。該項檢測測量了降噪信號通過揚聲器播出時的傳遞函數,以及信號是如何被人耳接收的。相位對這三項測量都十分重要,如果揚聲器播出的抗噪信號與從環境進入人耳的噪音具有相同的相位,噪音非但不會減弱,還會被放大。

圖3:前饋性能測量三
計算主動降噪濾波器的理想值
一旦完成這三項測量,我們就能夠用測量結果來計算ANC濾波器的理想值。所需的濾波器振幅計算如下:

計算結果能夠很容易通過Excel表格得出,一個濾波器范例如圖6顯示。范例的頻率響應及相位響應表明,僅使用一個全頻寬的反相放大器是難以做出理想降噪信號的。
開發濾波器
一個好的ANC耳機的關鍵在于濾波器的設計。如果濾波器的設計不合理,即使再好的ANC芯片也沒用。濾波器設計的目標是盡量匹配增益和相位響應。在特定頻率匹配得越好,ANC性能也就越好。因為是模擬信號處理,濾波器的仿真通常是通過spice仿真工具完成的。圖4是一個spice仿真線路,該線路體現了ANC麥克風濾波器的信號路徑。

圖4:Spice濾波器仿真范例
ANC濾波器設計工程師的目的是將圖4濾波器仿真線路中的增益和相位響應與計算出的理想曲線匹配起來。現在人們使用的典型濾波器有一階低通濾波器、陷波濾波器、高架及低架濾波器。設計師必須了解不同的拓撲結構以及截止頻率、通帶、阻帶的計算方法。這當然不是一個簡單的任務,尤其是當他們不習慣使用spice仿真工具和模擬濾波器開發工具時。

圖5:AS3415前饋濾波仿真工具
為了解決這一問題,AS3415評估軟件整合了前饋濾波器仿真工具,如圖5所示。設計工程師能夠使用這一工具來設計理想的ANC濾波器。這一工具提供了一套預定義的濾波器架構,取代了修改零件值及濾波器結構的做法。基于為許多不同客戶模擬的濾波器結構,這些預定義的濾波器結構能夠涵蓋90%的ANC聲學需求。圖6顯示了該工具的模擬結果。綠色曲線代表理想的ANC增益和相位響應,藍色曲線顯示了利用圖5的工具制作的ANC濾波器的模擬結果。設計濾波器時,有一點很重要,那就是我們要注重哪些頻段。ANC耳機的運作有特定的頻率范圍,這并非由于AS3415本身的局限性,而是跟聲音的傳播速度及耳機的聲學特性相關。如果我們只關注理想濾波曲線中的增益響應,設計符合該曲線的濾波器則很容易。但問題是在ANC濾波器的設計中也得同時匹配相位。由于更高頻率下的相位幾乎旋轉了180度,設計出的濾波器很有可能與頻率響應匹配,而不與相位匹配。取決于不同的耳機及其相位響應,我們通常可以做到1.5kHz頻率以下的濾波器匹配。更高頻的部分需要盡可能的衰減。如果不衰減這些未匹配的高頻部分,可能會引入噪音。我們在低頻部分減弱噪音,但如果高頻的相位失配,就會導致噪音被放大。為了避免這一現象,我們會盡量在無法匹配的區域降低增益。圖6中的綠色透明區域代表我們通常能達到的增益和相位的最小失配。紅色區域是我們要盡量衰減的部分。高頻衰減和相位響應之間必須達到一個良好的平衡。如果在高頻下衰減得太多,會影響到低頻的相位響應,從而可能失去ANC的效果。

圖6:模擬結果
濾波器檢驗及ANC測試
得到令人滿意的濾波曲線以后,AS3415濾波器仿真工具同時提供材料清單輸出功能。由于該工具和AS3415的評估板相匹配,材料清單中列出的項目能夠被焊接在評估板上,以測試帶有該濾波器的ANC的性能。測試包含兩項內容:一是耳機戴在人工頭上時的被動衰減測試,二是打開AS3415芯片并配置好前饋降噪功能時的頻響測試。ANC性能計算如下:

這些計算可以通過一個Excel表格來完成,并生成一份音頻范圍內的ANC降噪性能曲線圖。這張ANC降噪性能曲線圖在降噪耳機的設計及生產過程中是十分重要及常見的。AS3415的開發工具以及ANC降噪耳機開發相關的應用注解和樣板現已上線。



