【導讀】智能電表的使用是一項重要的民生工程。在大大改善農村居民生活用電條件的同時,還提高了配電網的自動化水平,在減少電力能源消耗上起到了重要作用。本文主要設計一個以單片機為核心的智能電表,這個電表能夠實現電能的計量的顯示、無線通信和數據儲存。
隨著計算機技術和通信技術的發展,建筑智能化程度越來越高。住宅的智能化抄表系統在建筑智能化中是必不可少的。在我國,對用戶的電表仍采用人工抄表的方法。這種原始的查表方法不僅造成了人力、物力的浪費,打擾居民正常生活 ,而且其精度差,電量數據需要人為讀數不能實時傳輸 。為了從根本上解決這個問題,因此設計一種基于單片機的智能電表。電表若以單片機為主體取代傳統儀器儀表的常規機械及電子線路,可以容易地將計算技術與測量控制技術結合在一起,形成智能化測量儀表 。這種儀表由計量電路、微處理器、LCD顯示器、實時時鐘、通信接口及電源等組成 ,具有電能量計量、信息存儲及處理、實時監測、自動控制、信息交互等功能 。
1 智能電表的工作原理
智能電表的硬件方案框圖如圖1 所示。電能表主要由計量、電源管理、存儲、顯示、按鍵處理、脈沖輸出和通信單元7 個部分組成 。本文的智能電表是以80C51為核心處理器。除此之外,加入了電能計量芯片CS5460A 和LCD 顯示芯片1602,用于用戶用電量的計量與顯示。但是,由于CS5460A芯片只能測量瞬時的電量,所以,還需要采用時間芯片DS1302將時間分段,這樣電表就可以通過按鍵,不但可以顯示出用戶的瞬時用電量,而且還能顯示某個時段的用電量。WiFi通信電路的使用,可以實現智能電表的無線通信,這樣查電表的工作人員不用再挨家挨戶的登門查詢,而是直接接收WiFi信號,就可以了解到用戶的用電情況,比較方便、省時。對于存儲模塊,本文采用體積小、容量大的SD卡,相比于一般的存儲模塊,SD 卡還可以隨時拆卸、更換,既方便又實用。對于電源模塊,本文采用的是外部供電方式。
2 智能電表的硬件設計
2.1 電能計量電路設計
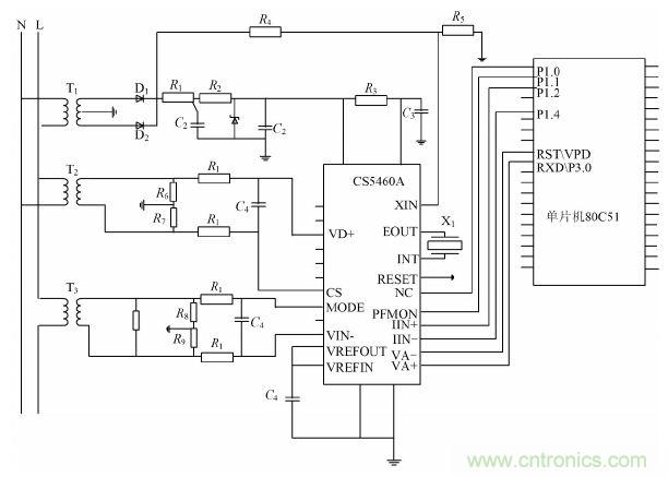
電能計量芯片采用CS5460A。其主要功能如下:具有特殊的自動引腳模式功能,能使芯片獨立工作,得電時自動初始化 ;具有片內看門狗定時器與內部電源監視器;可以精確測量正反兩個方向的電壓瞬時值、電流瞬時值、電壓有效值、電流有效值以及功率和能量 ;提供了外部復位引腳;雙向串行接口與內部寄存器陣列可以方便地與微處理器相連接;外部時鐘最高頻率可達20 MHz;具有功率方向輸出指示 。

圖1 智能電表的硬件設計圖
[page] CS5460A與單片機80C51的連接電路圖見圖2。

圖2 CS5460A與80C51的連接電路圖
2.2 WiFi通信模塊設計
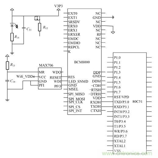
電表采用WiFi無線通信的方式,WiFi通信電路使用BCM8000。WiFi通信技術具有數據傳輸率高、組網靈活、可移動性好等優點。WiFi通信采用的是無線網絡,使智能電表的安裝不受通信線路的局限性,具有安裝便利的優勢 。WiFi通信電路與單片機80C51 的連接,只需要將BCM8000 的RXDH 和TXDH 引腳分別對應連接到80C51的TXD和RXD引腳,如圖3所示。

圖3 WiFi通信電路與80C51的硬件連接設計
[page] 3 智能電表的軟件設計
智能電表的軟件設計部分包括以下的幾個部分:電能計量芯片CS5460A的數據傳輸、液晶顯示器1602 顯示子程序、鍵功能處理程序、WiFi 無線通信程序、時鐘芯片DS1302 的讀/寫操作程序、SD卡儲存模塊的軟件設計。其主程序的流程圖如圖4所示。CS5460A軟件框圖如圖5所示。

圖4 智能電表的軟件主程序框圖

圖5 CS5460A軟件框圖
結語
本次設計的智能電表集成了計量與顯示電量、數據存儲、數據通信等多種功能。經試驗驗證后,證實了電表性能的穩定、計算準確、誤差較小、可以進行無線通信等。但是,本次設計的電表可能在故障自診斷方面有些不足,需要日后加以完善。
相關閱讀:
第五講:高能效智能電表電源方案
第五講:PLC技術在智能電表上的應用方案
第四講:智能電表的電源管理及其省電設計方案





