【導讀】手持式電子設備在我們的日常生活中起著重要的作用。由于可靠性是最重要,因此手持式設備采取了謹慎的工程設計,并采用了輕量型電源,以在正常條件下確保可靠的使用。但是,不管多少謹慎的工程設計都無法避免他們在用戶手中遭遇“粗暴對待”。
例如:當工廠里的工人失手跌落一個條形碼掃描儀而導致電池跳出時,會發生什么? 此類事件用電子學的方法是不能預知的,而且在未提供某種形式的“安全網”(一種存儲了充足能量的短期電源保持系統,用于提供備用電源,直到可以更換電池或者能將數據存儲到永久性存儲器中為止) 之情況下,保存在易失性存儲器中的重要數據將會丟失。
超級電容器具有緊湊、堅固和可靠的特點,并能支持用于應對短期掉電過程中后備系統的電源要求。與電池相似,它們也需要在輸出端進行謹慎的充電和功率調節。LTC®3226 是一款具有一個電源通路 (PowerPath™) 控制器的兩節串聯超級電容器充電器,可簡化后備系統的設計。特別地,該器件包含一個具可編程輸出電壓和自動電池電壓平衡功能的充電泵超級電容器充電器、一個低壓差穩壓器和一個用于實現正常模式與后備模式之間切換的電源故障比較器。低輸入噪聲、低靜態電流和緊湊的占板面積使 LTC3226成為緊湊、手持和電池供電型應用的理想選擇。這款器件采用3mm x 3mm 16引腳QFN封裝。
后備電源應用
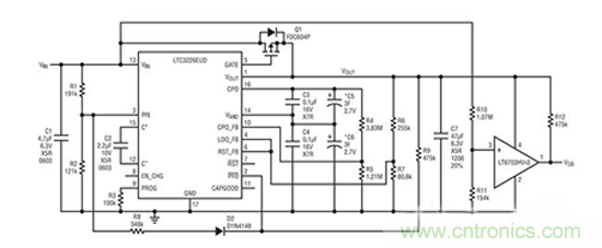
圖 1 示出了一款采用超級電容器組的電源保持系統,該電容器組在沒有電池電源的情況下提供持續約45s 的 165mW 待機功率的容量。一個 LDO 負責在后備模式期間將超級電容器組的輸出轉換為一個恒定電壓電源。

圖 1:采用超級電容器的典型電源后備系統
采用 LTC3226 可以輕松設計電源后備系統。例如:取一個在采用單節鋰離子電池供電時具有 150mA 工作電流和 50mA 待機電流 (ISB) 的器件。為確保接入一個已充電電池,電源故障比較器 (PFI) 的高電平觸發點設定為3.6V。當電池電壓達到3.15V時,器件進入待機模式;而當電池電壓為3.10V (VBAT (MIN)) 時,則器件進入后備模式,并將保持電源的時間周期(tHU)初始設置為大約45s。
待機模式觸發電平受控于一個外部比較器電路,而后備模式觸發電平則受控于PFI比較器。當處于后備模式時,必須禁止器件進入全面運行模式,以避免造成超級電容器過快地放電。
設計從設定 PFI 觸發電平開始。R2 被設定為 121k, R1 的阻值應把 PFI 引腳上的 PFI 觸發電平 (VPFI) 設定至1.2V,其計算公式如下:

據此將R1設定為191k。
VIN 引腳上的遲滯必需延長以滿足 3.6V 的觸發電平。這可以通過在 PFI 引腳和 PFO 引腳之間增設一個電阻器與二極管的串聯組合來實現。VIN(HYS) 為0.5V,VPFI(HYS)為20mV,而Vf為0.4V。

R8設定為348k。
通過將 R7 設定為 80.6k,并計算 R6 阻值,把 LDO 后備模式輸出電壓設定為3.3V。VLDO(FB)為0.8V。

將R6設定為255k。
串聯連接的超級電容器上的滿充電電壓被設定為5V。這是利用位于 CPO 引腳與 CPO_FB 引腳之間的一個分壓器網絡完成的。R5 設定為 1.21M,并計算 R4阻值。VCPO(FB)為1.21V。

設定R4 = 3.83M。
在后備模式中,當超級電容器組上的電壓開始接近VOUT 時,在計算 tHU 結束時超級電容器上的最小電壓必須將兩個超級電容器的 ESR 和 LDO 的輸出電阻考慮在內。假設每個超級電容器的 ESR 為 100mΩ,而 LDO 輸出電阻為 200mΩ,這將由于 50mA 待機電流的原因而使VOUT (MIN)增加20mV。VOUT (MIN)設定為3.1V,從而在超級電容器組上產生一個1.88V的放電電壓 (?VSCAP)。現在,可以確定每個超級電容器的大小。

每個超級電容器均選擇為一個由 Nesscap 公司提供的3F/2.7V電容器(ESHSR-0003C0-002R7)。圖 2 示出了在具有一個 50mA 負載時系統的實際后備時間。由于在實際電路中使用了較大的 3F 電容器,因此后備時間為55.4s。
結論
高性能手持式設備需要能夠為設備提供足夠長時間供電的電源后備系統,以在電池突然被拿掉時可安全地保存易失性數據。超級電容器可在此類系統中充當緊湊和可靠的電源,但是它們需要用于充電及輸出電壓調節的專用控制系統。LTC3226通過把一個兩節超級電容器充電器、PowerPath 控制器、一個 LDO 穩壓器和一個電源故障比較器全部集成在單個3mm x 3mm 16引腳 QFN 封裝之中,使得能夠輕而易舉地構建一款完整的電源后備解決方案。






