據測算,中國照明用電約占全社會用電量的12%左右。如果把在用的白熾燈全部替換為節能燈或LED照明燈,年可節電480億千瓦時,相當于減少二氧化碳排放4800萬噸。可見LED照明市場潛力的巨大。國家發改委發布《中國逐步淘汰白熾燈路線圖》也間接地推動LED照明市場的發展。

圖1:100W白熾燈淘汰路線
100 W A19白熾燈泡替換應用的LED驅動器的市場潛力
Power Integrations產品營銷經理Andrew Smith道:“所有的國家都是先從大功率的100W白熾燈開始淘汰,接下來才是75W等小功率的白熾燈。歐盟在2010年就淘汰了100W白熾燈,美國、中國等則是在2012年開始淘汰。所以市場上對于能替換100W白熾燈的大功率LED是有非常強勁的市場需求的。”
下載技術白皮書:
針對100W高功率A19白熾燈泡替換應用的LED驅動參考設計方案
相關閱讀:
第二講:150W高可靠性LED路燈驅動電源設計
第三講:30W高可靠性LED T8燈管驅動電源設計
第四講:能效高達85%的15W筒燈驅動電源設計
第五講:PI 5W-16W TRIAC調光LED照明驅動解決方案
第六講:針對B10型LED燈泡設計的高效率、超緊湊驅動器
現在100 W白熾燈替換LED一般都需要采用PAR38,采用A19規格的LED尚未出現。現在PI已經推出業界首個針對100 W A19白熾燈泡替換應用的LED驅動器設計DER-322,該驅動器可為100 W A19白熾燈泡的LED替換燈提供所需的功率,這是業界首個此類設計。PI大功率LED驅動設計的推出,對于替換100W白熾燈大功率LED快速進入市場有很大的推動的作用。
DER-322驅動器可恰好放入A19燈泡內,不僅符合EN61000-3-2 C (D)標準,還可輕松達到THD限值要求。它的功率因數(PF)值超過0.95,因此既適用于商業應用,也適用于消費類應用。由于將PFC和CC轉換集成 于同一開關級中,該設計的元件數非常少,這有助于實現驅動器的小型化、降低其成本和增強可靠性。此外,它采用了陶瓷電容元件,省去了短壽命的大容量輸入電解電容,對于產品壽命的提高大有幫助。

圖2: Power Integrations DER系列LED驅動器研發路線
DER-322適用性也比較突出。它不僅適用于A19白熾燈泡的LED替換燈驅動器,也可配置為T8燈管的LED替換燈驅動器,因此,無論對于高端LED照明設計師,還是致力于優化零售類低成本的設計師來說,它都具有很強的吸引力。該參考設計稍加修改即可支持可控硅調光。
當然,客觀的說,目前大功率LED還有很多技術問題需要解決,除了PI優先解決的LED驅動部分之外,其他比如散熱、大功率LED顆粒等還需要其他相關廠商共同努力才能有最終產品出現。
Andrew Smith指出:“只要有了明顯的市場需求,那么相應的廠商就會加大特定技術的投入。我認為2012年年底能替換100W白熾燈的大功率LED終端產品就有望出現。”在有了相應產品之后,在各國政府政策的推動下,相信大功率LED會有很好的發展潛力。
100W高可靠性LED球泡燈驅動電源設計方案

圖3:可替代100W A19白熾燈的LED驅動器(俯視圖)

圖4:可替代100W A19白熾燈的LED驅動器(底部圖)
注意:本設計利用DER-305 PCB板制作,最大限度地利用了LNK460VG器件散熱器的面積。
電源規格
下表給出的是設計的最低可接受指標。實際性能在后續的測試結果部分給出。
電路原理圖


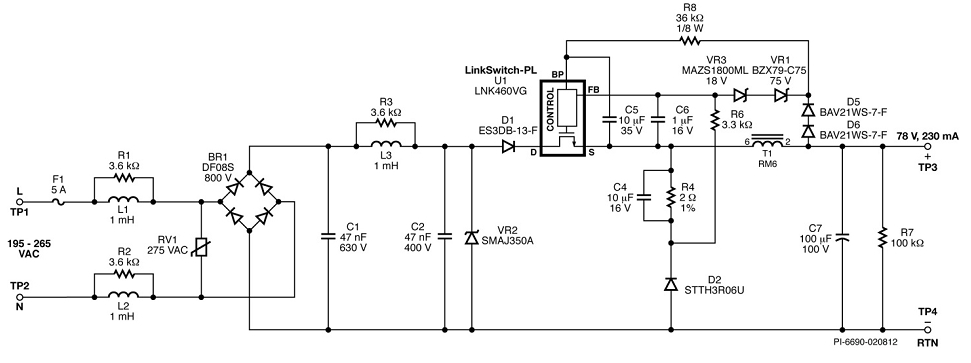
圖5:針對100W高功率A19白熾燈泡替換應用的LED驅動主要電路圖
更詳細的內容請下載文檔:
針對100W高功率A19白熾燈泡替換應用的LED驅動參考設計方案DER-322
http://www.jinyixuan88.cn/whitepaper/download/id/807




