【導讀】本文講述了一個設計實例,用1.5V電池驅動小功率電路的設計。此次設計是基于自激振蕩器,這款自激振蕩器能夠驅動反激式變壓器生成更高的可控電壓。本次設計的反激式開關電源可在1.1V電壓下工作并點亮HBLED燈,讓我們一起去探索它的神奇之處。
該電源電路經過設計、仿真并最終構建出來。它能夠以小于50mW的功耗,甚至在電壓降至1.1V的條件下可靠運行。經測試,對于給定的電路值,通過調整單個電阻器的值所產生的穩壓輸出在6V~24V之間。輸出功率足以驅動低功耗模式(15μA@32kHz)下的PIC微控制器。在沒有任何修改的情況下,該電路還可作為一個閃光燈,以0.1Hz~20Hz的速率點亮一串LED燈或一個LED電源指示燈。雖然對于其他“簡單”任務來說,這種設計可能看起來電路過多,但考慮到具有電源電壓低以及輸出可調節或閃爍受控的優勢,該設計仍有價值。
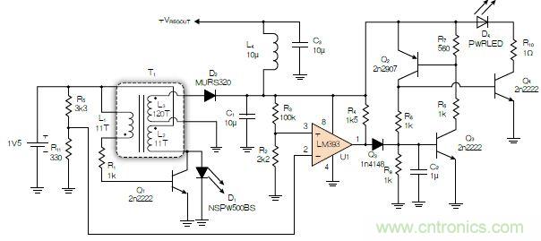
為了用該電路在圖1所示+Vregout處獲得穩壓輸出,例如下文提到的20.7V,應將電阻器R2和R3分別設置為680Ω和100kΩ。R11兩端的電壓通過R5/R11分壓器設置為140mV左右。由Q1構成的振蕩器在施加電源的情況下持續運行,并將能量由L2磁耦合至L3。一旦C1兩端的電壓上升至超過2V,則比較器U1將得到有效供電。一開始,R2兩端的電壓會隨著電容器的充電而逐漸升高,直至其超過R11兩端的電壓。在該連接方式下,集電極開路的比較器U1會不斷將該電壓與140mV進行比較。由Q2/Q3組成的晶閘管未上電,且未被U1的輸出電壓觸發。電容器持續順暢充電。因此,基于R2與R3的組合值,U1輸出電壓將在以下情形升高:

T1可使用不同形狀和尺寸的磁芯。為重現上述結果,建議采用電感因數約為80nH且相對磁導率(μ)約為80的磁芯。EPCOS公司訂單編號為B66361G0100X1的ETD磁芯、Ferroxcube公司的環形磁芯TN33/20/11-2P80或類似產品都非常適用。
對于圖1中的元件值(除R2= 680Ω和R3=100kΩ外),當VC1=20.7V時,晶閘管將被觸發。輸出濾波器由L4和C3構成。C1在電路中擔任兩種角色:第一,作為電荷存儲“桶”;第二,與R10一起提供一定的環路穩定性。電阻器R4用于上拉U1的開路集電極,而D3用于防止U1的輸出偏置受到擾亂。

圖1:1.5V逆變器的電路圖。電感器L1和L2(10匝,22AWG)及L3(130匝,32AWG)纏繞在一個Fair-Rite公司器件編號為5961001801的磁芯上。
要將電路用作一個三LED閃光燈/頻閃燈,R10應為100Ω。對于圖中所示的元件值,當VC1=6.33V時,晶閘管被觸發。一旦晶閘管被觸發,Q4基極將會被施加約為2V的脈沖,使之完全開啟。這將產生較大的Q4集電極電流,導致C1快速放電。如果該集電極電流產生并流過一串LED或單個LED電源指示燈,LED將會逐漸變亮,直至Q4基極的驅動電壓較大時出現明亮閃光。放電也會關閉U1(即其電源電壓降至2V以下)。因此,在C1恢復充電過程前,VR2會降至約43mV的最低值,然后重復上述過程。LED閃爍時,需要加上一個限流電阻(R10),否則LED會損壞。仿真顯示,在50%處所測得的峰值電流脈沖為3.3A,持續時間為50μs。閃爍率可以通過改變R2或R11進行調整(圖2)。
圖2:LTspice仿真得到的LED閃光燈/頻閃燈中的時序波形。R10中的電流是在假定LED電源指示燈D4未連接的情況下測得的。




