【導讀】在當今快速演變的汽車照明市場,LED驅動器的作用尤為重要:為汽車廠商提供更節能的選擇以滿足消費者對燃油經濟性的要求、提升能見度安全性以降低或避免交通事故發生率、打造個性化的車輛氛圍達至消費者對汽車獨特的造型期望......
汽車照明應用將在汽車內部和外部激增,照明系統將在所有汽車細分市場越來越普及。市場的擴張將相應推動更多的硅發展。安森美半導體積極配合此市場趨勢,集中于線性、開關式驅動器以及大宗商用/通用及系統集成方案,持續推動汽車照明市場的高能效創新。
在未來8年,汽車照明系統整體年復合增長率幾達10%,市場發展潛力巨大,而用于此類系統的驅動器也將有類似的增長。
汽車照明的驅動器要求
LED是根據電流而改變亮度的器件,而LED驅動器通過調節一個LED或LED串的功率,提供恒定的光輸出。每一汽車照明方案都需要一個獨特的驅動設計,工程師需根據不同的要求如串聯或并聯、高功率或低功率以及成本或功能等等,為特定應用選擇合適的LED驅動器以盡量提升能效。
決定哪種LED驅動器最適用于其應用的因素包括:
-每一功能的LED總功率?-這是決定LED驅動器拓撲結構的關鍵。
-電子環境溫度?-例如,尾燈需要更亮的LED,最好選擇能效更高的開關驅動器而不是高功耗的線性驅動器,以在較高功率電平下更保持冷卻工作。
-改變LED配置的靈活性-可使用基準電壓控制和脈寬調制控制等多種亮度方法完成光的調整。 寬工作電源范圍提供電源配置和可驅動的LED數量。
-支持的特性-比如自動調光、個別的LED控制、顏色改變。
-支持的故障診斷和符合安全標準-比如熱警報、熱關斷、開/短路、過流保護、過/欠壓和單一LED失效。

圖1:用于LED照明的驅動器方案
將來的照明驅動器將需具備以下因素以支持汽車廠商的系統要求:
-可擴展,擁有靈活的硬件,以支持將要上市的不同的汽車應用和要求;
-在同一模塊內有不同的驅動器需求:高壓氣體放電燈(HID)、LED等;
-隨著驅動器加添更多的功能,須考慮增強故障診斷功能;
-可靠的LED 電流控制,提升驅動器的可靠性。
安森美半導體的汽車照明創新
汽車照明應用將在汽車內部和外部激增,照明系統將在所有汽車細分市場越來越普及。市場的擴張將相應推動更多的硅發展。安森美半導體積極配合此市場趨勢,集中于線性、開關式驅動器以及大宗商用/通用及系統集成方案,持續推動汽車照明市場的高能效創新。
(一)當今汽車內部照明
當今汽車內部照明大多采用白光LED驅動器和RGB紅綠藍可編程驅動器。
明亮的白光LED主要用于頂燈、閱讀燈、貨艙燈等對亮度要求相對較高的應用,但它有別于標準燈泡,可為駕駛員提供溫馨舒適的氛圍,它的調光斜率特性可產生獨特和差異化的造型及效果。安森美半導體為這類應用提供分立的或恒流穩流硅方案。
而RGB和白光LED相輔相成,其發展由進一步令車輛個性化的動力所推動,用作可編程的內部光源,包括儀表盤、中控臺、導航/音頻等區域照明和氛圍燈等特效應用。其色彩準確度需校準,而且單獨的LIN對應一個RGB,再加上區域調光,這些都是滿足汽車廠商要求的重要特性。安森美半導體可提供線性系統基礎芯片(SBC)用作此類應用,SBC接口經由LIN總線,提供驅動RGB LED的所有功能。

圖2:RGB驅動器用于汽車內部照明
(二)當今汽車外部照明——尾燈
從過去單個的LED到現在的不透明且均勻的燈排,從動畫的信號到掃動的閃光信號燈,驅動器作為汽車尾燈演變的重要部分,除了在造型、形像等汽車外觀方面不斷創新外,還提升了安全系數,并可以支持啟停壓降,和自適應環境光照條件,是滿足汽車廠商和政府節能要求的關鍵。針對此類應用,安森美半導體提供了線性穩流器和控制器。

圖3:汽車尾燈
(三)當今汽車外部照明——前照燈
LED前照燈普遍應用于日間行車燈(DRL),最常見的兩種方案是導光LED和LED串(如圖4所示)。這些DRL應用不僅向迎面駛來的車輛提供更好的能見度, 汽車廠商也依靠LED和LED驅動器的靈活性來個性化他們的車輛,建立特有的“視覺”品牌。

圖4. LED前照燈應用于DRL的兩種常見方案
用于豪華車的先進前照燈已不僅僅局限于DRL、遠光燈和近光燈,汽車廠商還可選擇LED轉向燈、LED霧燈和高速路面聚光燈等設計,以及采用結合HID和LED方案的前照燈系統,乃至將來的全LED燈。在更具個性、更安全及更高能效的趨勢的推動下,考慮令平臺模塊化,從低成本“入門級近光燈”發展至高端全功能“先進照明系統”,為汽車廠商提供多種創新。
從成本上來說,先進的照明系統較標準照明系統貴,但可相應減少功能以迎合中低成本汽車。此外,它還具備可擴展性,可根據需要適當擴展以用于各類汽車。
安森美半導體提供雙通道LED驅動器、步進電機驅動器用于自適應前大燈系統(AFS)。這些系統進一步提升安全水平,提供照明單元,可根據駕駛環境、速度及車輛負載移動和旋轉。雙通道LED驅動器特性包括:集成功率LED、系統級芯片,提供達125 dc的氛圍,適用于中、高總功率。而步進電機驅動器提供雙極步進驅動、微步進、停轉檢測、LIN、I2C和SPI接口,以及達125 dc氛圍等特性。
將來的汽車照明方案——像素/矩陣前大燈
從電機控制邁向使用像素/矩陣前大燈系統是將來汽車照明的一大重點趨勢,它采用系統模塊化的平臺設計,提供超越當今前照燈方案的眾多優勢,通過高科技及創新設計提升汽車形像,支持50%至80%甚至更多地使用全靜態無眩光遠光燈,可根據環境和迎面駛來的汽車調節照明系統,為駕駛員提供在所有情況下的更高能見度,運用LED技術,無移動部件,更安全更可靠。此外,由于具多個空白區域,和可調節的每一像素的發光功率,并可快速切換,可擴展更多功能。
LED AFS像素/矩陣系統由LED專用標準產品(ASSP)、FET、LDO、整流器、邏輯、齊納、保護等元器件組成。安森美半導體現可提供除微控制器外的所有半導體元件。隨著系統越來越標準化,這微控制器可嵌入到一個專用集成電路(ASIC),支持潛在的安森美半導體單芯片硅方案。
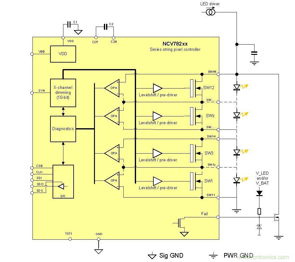
安森美半導體的 NCV78247 像素/矩陣控制器,能驅動4個 LED 串、集成調光控制器、內置過壓/欠壓、過溫、短路/開路檢測(包括 LED 旁路開路)、SPI 接口、輸出故障、輸出段可配置、可提供 SPI 通信和板載微控制器等等(圖5)。

圖5. NCV78247像素/矩陣控制器
結語
汽車照明驅動市場將持續需要驅動器組合,支持從最簡單的分立器件到使用組合技術的方案,為汽車外型設計提供更多可能,并提升行車安全系數和燃油經濟性。像素/矩陣前大燈是將來前照燈的重點趨勢。安森美半導體因應市場發展,持續推動汽車照明市場的創新,提供一系列高能效驅動器和控制器,能滿足低、中、高檔各層次汽車照明的安全、節能及造型的需求。



