【導讀】另一個重要的問題是在多個串中流動的電流的平衡。我們知道兩串或三串 LED 將具有不同的組合正向電壓。LED 驅動器將提供恒定電流,電壓為每個燈串組合正向電壓的平均值。該電壓對于某些串來說太高,而對于其他串來說太低,因此電流不會被平均分配。
另一個重要的問題是在多個串中流動的電流的平衡。我們知道兩串或三串 LED 將具有不同的組合正向電壓。LED 驅動器將提供恒定電流,電壓為每個燈串組合正向電壓的平均值。該電壓對于某些串來說太高,而對于其他串來說太低,因此電流不會被平均分配。
流經多個燈串的 LED 電流不平衡
理想的平衡
現實生活的平衡
在上面給出的示例中,電流不平衡不足以導致過載串發生故障,因此兩個 LED 串都會可靠工作。然而,兩根燈串之間的光輸出會有 6% 的差異。解決不平衡串問題的方法是每個串使用一個驅動器或添加外部電路來平衡電流。這樣的電路就是電流鏡。
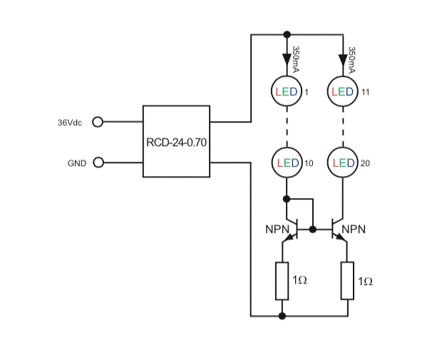
使用電流鏡平衡 LED 電流
個 NPN 晶體管用作參考。第二個 NPN 晶體管“鏡像”該電流。通過這種方式,串中的電流自動均等共享。理論上,電流鏡不需要 1 Ω 發射極電阻,但實際上它們有助于平衡晶體管之間的 Vbe 差異,并提供更準確的電流平衡。
電流鏡還有助于防止 LED 故障。如果串中的任何 LED 發生開路故障,則第二串將受到保護(參考電流為零,因此其他串中的電流也降至零)。此外,如果任何 LED 發生短路,電流仍然相等。
然而,如果第二串中的任何 LED 發生開路故障,則電流鏡將無法保護串中的 LED 免遭過驅動。對該電路的修改也可以防止這種情況,其中個晶體管使用虛擬負載來設置其余串中的電流。
免責聲明:本文為轉載文章,轉載此文目的在于傳遞更多信息,版權歸原作者所有。本文所用視頻、圖片、文字如涉及作品版權問題,請聯系小編進行處理。
推薦閱讀:
什么是無雜散動態范圍 (SFDR)?為什么 SFDR 很重要?
為狀態監控選擇MEMS加速度計時,有這些關鍵但經常被忽視的參數




