【導讀】本應用筆記介紹了 MLX10803 降壓拓撲中平均 LED 電流的依賴性來源。由于其設計工作在低于 150 kHz 的開關頻率,因此本文檔將介紹如何使用前饋補償網絡解決相關性。
本應用筆記介紹了 MLX10803 降壓拓撲中平均 LED 電流的依賴性來源。由于其設計工作在低于 150 kHz 的開關頻率,因此本文檔將介紹如何使用前饋補償網絡解決相關性。
理論:開關延遲
由于內部傳播延遲而導致的延遲
在上圖中(圖 1),線圈電流的 IREF/VREF 引腳上定義的閾值達到 1。但是,MLX10803 在檢測到RSense 上的閾值(為 1),DRVOUT 上的 FET 實際開關為 2。
備注:該延遲與去抖時間 (Tdeb ~ 30 ns) 無關。Tdeb 旨在消除由于 RSense 引腳上的振鈴而導致的任何問題。
由于驅動器 FET 的下降斜率導致的延遲
關閉 FET 所需的時間會產生額外的延遲:T_FEToff_delay
例如:
使用 EVB10803_1 降壓評估板時,其中 SOT223 BSP318 由 R2 = 100 Ω 驅動,FET 關閉延遲約為 30 ns。
相比之下,SOT23 PMV213SN 具有較小的柵極電容,與 100 Ω 驅動電阻相結合會增加約 120 ns 的延遲(參見圖 2)。
由于開關延遲而導致 ILED 的電源依賴性
平均 LED 電流的誤差取決于電源。
[tex] I _ {error}=frac{V_ {sup}-V_ {LED}}{L}times T_ {totalhspace{1mm}offhspace{1mm}delay} [/tex]
和:
[tex] T_ {totalhspace{1mm}offhspace{1mm}delay}=T_ {內部
延遲}+T_ {FEToffDelay} [/tex]
評論:
FET 的下降沿通常是主要因素。減少 T_FETToffDelay 將增加 FM 無線電頻段的 EMC 噪聲。FM 無線電頻段中的這種噪聲可以通過在 FET 源路徑中添加鐵氧體磁珠來改善。
增大電感值 L 也會減小 Ierror。
通過在 Rsense (R7) 上的電壓之上添加一個依賴于電源的電壓來實現補償。當電源電壓上升時,RSENSE 輸入引腳上的電壓會增加。當電源電壓上升時,這會降低峰值電流閾值,從而穩定 LED 電流。
實際實現是通過添加 2 個電阻器 R1 和 R6 來完成的。這會產生補償電流,近似為:
[tex] I_ {VCMP}=-[frac{R_ {6}/(R_ {6}+R_ {1})× V_ {S}}{R_ {7}}] [/tex]
電流補償斜率由 –R6/(R6+R1) 確定,可用于補償由于非零關斷延遲而導致的 ILED 上升。需要進行一些實驗才能找到正確的值。
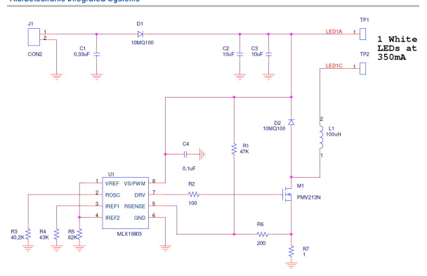
下面的應用示意圖中的補償網絡已將電源依賴性降低至 ±1% 以下。
* R1 = 引腳 8 和引腳 5 之間的 47 kΩ MLX10803
* R6 = R3 和引腳 5 MLX10803 之間的 200 Ω 電阻
免責聲明:本文為轉載文章,轉載此文目的在于傳遞更多信息,版權歸原作者所有。本文所用視頻、圖片、文字如涉及作品版權問題,請聯系小編進行處理。
推薦閱讀:




