中心議題:
- 蓄電池充電器的原理與硬件設計
- 蓄電池充電器的充電策略與算法設計
解決方案:
- 蓄電池恒流充電電流的選擇
- 蓄電池恒壓充電電壓的選擇
影響電動車蓄電池性能的因素多種多樣,如電動車的裝配性能、行駛電流、充電策略等。其中蓄電池的充電過程對其壽命影響最大,過充電、充電不足是引起蓄電池故障的主要原因。所以,必須通過設計合理的充電策略和充電算法以有效地減少蓄電池的損傷、減少充電損耗、提高充電速度。本文在研究電動車用蓄電池特性及其充電策略和充電算法的基礎上,研制了一款基于P IC16C712單片機的4段式(涓流短時充電、恒流快速充電、恒壓均衡充電、浮充電) 48V (20A·h)蓄電池充電器。該充電器以P IC16C712作為實時監控和中心控制單元,采用PWM DC-DC全橋變換器作為主電路,使得該充電器能夠根據蓄電池的充電特性自動調節輸出電壓、電流,進行智能充電,并且能夠對充電器的運行狀態進行實時監測,若有異常,能及時地進行保護。此外,該充電器還具有體積小、重量輕、精度高、充電速度快、性能穩定等顯著優點。
1 蓄電池充電器的原理與硬件設計
1. 1 蓄電池充電器的總體設計
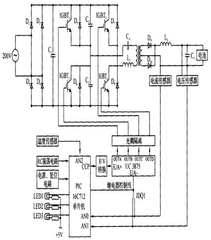
目前,電動車電池作為一種儲能裝置,主要以鉛酸蓄電池為主,充電器是專門針對鉛酸蓄電池所設計的。傳統的蓄電池充電器采用電流/電壓負反饋的方法來達到恒流/恒壓充電的目的,為了實現充電過程各種工作參量的實時監測及智能多段式充電策略的精確控制,引入電流/電壓反饋環,應用P IC16C712 單片機及相應的控制電路,其硬件結構框圖如圖1所示,電路圖如圖2所示。

圖1 硬件結構框圖

圖2 電路原理圖
由圖1和圖2可以看出,蓄電池充電器主要由開關電源單元(電源變壓器、整流電路及濾波電路)和監測與控制單元(傳感器、電源專用集成芯片UC3875及微控制器P IC16C712)兩部分組成。
[page]
在開關電源單元,單相220V /50Hz的交流電需經過全橋整流及大電容低頻濾波穩壓,然后經過4只IGBT器件IGBTl ~ IGBT4 組成的全橋逆變器可得到脈寬可調的高頻交流電。經高頻變壓器耦合到副邊,再經整流管D9 和D10整流和電感L2、電容C5 濾波,由此可以得到大小可變的低紋波直流電壓。
根據實際需要,監測與控制單元選擇的單片機型號是由M ICROCH IP公司推出的P IC16C712,其內部有容量為1KB ×14 的EPROM、128 ×8 的RAM,此外,還包括4個8位A /D, 3個定時器和1個CCP模塊。充電器的電壓和電流控制信號是由P IC16C712的CCP模塊輸出,經過F /V轉換之后輸入到由美國Unitrode公司生產的移相式開關電源專用集成芯片UC3875的誤差放大器輸入端E /A + ,反相輸入端E /A - 接主電路輸出直流電流或直流電壓反饋信號,二者之間的切換由P IC16C712單片機控制中間繼電器實現。
1. 2 蓄電池充電器的溫度信號采集電路
在充電過程中,蓄電池的溫度是一個非常重要的參數。因為鉛酸蓄電池的電壓具有負溫度系數,其值為- 4mV /℃,對于一個在環境溫度為25℃時工作很理想的充電器在環境溫度降到0℃時,蓄電池將出現充電不足的現象;而當環境溫度升高到50℃時,蓄電池將出現過充電的現象,這將導致蓄電池壽命縮短。
因此,設計良好的充電器應具有溫度檢測功能并能夠根據不同的環境溫度調整充電過程中的各轉換電壓值;同時,充電器還應具備溫度保護功能,在充電過程中,當蓄電池溫度超出限定的溫度范圍時充電器應立即停止充電或進入涓流充電,并且PIC16C712應點亮故障指示燈以提示用戶出現何種異常。
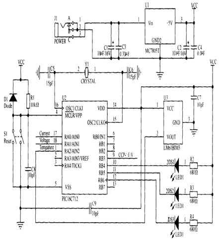
由上分析可知,溫度檢測的準確性將在很大程度上影響充電器的性能。為此,利用LM61B IM3溫度傳感器設計了溫度檢測電路,如圖3所示,該傳感器可以測量的溫度范圍為- 25℃~ + 85℃,線性度為10mV /℃,即:
![]()

圖3 溫度采集電路圖
2 蓄電池充電器的充電策略與算法設計
2. 1 蓄電池充電器的充電流程
根據鉛酸蓄電池的特點,將其充電過程分為4個階段:涓流短時充電、恒流快速充電、恒壓均衡充電、浮充電。其中第一階段和第二階段均為恒流充電,采取這種策略是因為實驗研究證明多段恒流充電有利于充入更多的電量且可以減少對蓄電池的損傷、延長使用壽命。充電過程中各個階段充電電壓、充電電流隨時間變化的曲線如圖4所示。

圖4 充電流程曲線。
[page]
(1)涓流短時充電( T0 - T1 )
蓄電池在充電初期可能已處于深度放電狀態(或可能已經處于受損的狀態) ,為避免對蓄電池充電電流過大造成"熱失控", P IC16C712單片機通過實時監測蓄電池的電壓,對蓄電池進行穩定的小電流涓流充電,這樣有利于激活蓄電池內的反應物質,部分恢復受損的蓄電池單元。在涓流充電階段,蓄電池電壓開始緩慢上升,當蓄電池電壓上升到能接受大電流充電的閾值時則轉入恒流快速充電階段。
(2)恒流快速充電( T1 - T2 )
該階段充電電流保持恒定,蓄電池電壓上升較快,當電壓上升至均衡充電壓閾值時,則轉入恒壓均衡充電階段。
(3)恒壓均衡充電( T2 - T3 )
該階段充電電壓保持恒定,蓄電池容量快速恢復。充電電流逐漸減小,當電流下降至某一閾值時,自動轉入浮充電階段。
(4)浮充電( T3 - )
該階段主要用來補充蓄電池自放電所消耗的能量,此時標志著充電過程結束。
2. 2 蓄電池充電器的關鍵技術
2. 2. 1 蓄電池恒流充電電流的選擇
充電過程中包含兩個恒流充電過程:涓流短時充電和恒流快速充電。
涓流短時充電電流的選擇應該根據蓄電池的剩余電量進行選擇。經過大量的實驗研究表明,對于放電深度為80% ~100%的蓄電池,充電電流定在0. 2~0. 4A比較合適。
恒流快速充電電流的選擇要綜合考慮蓄電池容量、內阻、對充電時間的要求、制造成本等多方面因素。按照應用經驗,普遍認為,該充電電流設置為0. 15~0. 3 C對蓄電池比較合適。電動自行車用48V (20A·h)鉛酸蓄電池時采用的是20℃標稱,但是實際容量往往只能達到15~17A·h.因此,依據該經驗看法,充電電流應大致定在2. 25~5. 1 A之間,平均為3. 675A.
有設計者認為減小充電電流具有3個方面的優點:
(1)可以使單位時間內產生的熱量降低,有利于在蓄電池的使用壽命末期和夏季保證充電質量;
(2)可以減少極化(歐姆極化、濃差極化、電化學極化)現象的影響,有利于冬季充電;
(3)可以降低充電器的輸出功率,制造成本下降。但是也有設計者認為,電動車用蓄電池以較大電流短時間放電,充電接受率高, 所以可以增大充電電流(甚至推薦為5A)以提高充電速度。
通過對浙江天能、浙江超威、英國IBT和日本松下等電動車用48V ( 20A·h)蓄電池進行了長期的可靠性實驗。在充電時,采用平均值為3. 5A并根據環境溫度動態小幅度調整的恒流快速充電電流,蓄電池沒有明顯發熱,充電過程穩定可靠。
2. 2. 2 蓄電池恒壓充電電壓的選擇
恒壓充電電壓的選擇非常關鍵,因為它不能在很寬的范圍內調整。確定這個參數不但需要對蓄電池有較為深人的了解,還需要對充電策略等因素進行考慮。
蓄電池在充電時,正極上的析氧速率與施加的充電電壓成正比,而氧傳輸到負極并溶解在負極表面液膜中進行還原的速度受到限制,即氧的析出快于還原時,復合效率就下降,造成失水。通常情況下, 48V 閥控鉛酸蓄電池的浮充電壓設置在55 -55. 6 V,可以保證蓄電池長期處于充電狀態且極少失水。循環使用蓄電池最高充電電壓為58. 8V,如果超過就會使復合效率急劇下降,從而影響電池的使用壽命。
2. 2. 3 蓄電池是否充滿的判定
對蓄電池在充電過程中是否已充滿的判斷是充電器的重要指標。如果蓄電池未充滿而錯判為充滿將導致蓄電池欠充;反之,則將導致蓄電池過充。這兩種情況都會嚴重影響蓄電池的壽命。目前判斷蓄電池是否充滿的控制準則有:定時控制、電壓控制(包含最高電壓、電壓負增量、電壓零增量等)、溫度控制(包括最高溫度、最高溫升、溫度變化率等)、電流控制(包含最小電流、電流變化量等)、動態內阻控制等。
在實際應用中,如果以單一的控制的方式都將不可避免地存在缺陷。比如,在恒壓均衡充電過程中,電壓保持恒定,電流會隨著充電的進程逐漸減小,當小到一定程度電流將會恒定,不再下降,這時的電能向化學能的轉化效率已經很低,電能主要用于電解水,一般認為這個電流為蓄電池恒壓均衡充電的殘余電流。然而,殘余電流的大小將隨著環境溫度的變化而變化,也就是說殘余電流是一個受內、外界多重因素影響的動態值。若沒有溫度控制,最高充電電壓和切換電流都只能設置成定值,而這個定值無論如何設置,都只能在一個相對較小的范圍內成為最佳設置。為此,設計的充電器通過對電壓、電流、溫度等工作參數進行實時檢測,并按模糊理論的評判規則對這些參數進行綜合分析,從而確定蓄電池是否充滿。
2. 3 蓄電池充電器的軟件架構
P IC16C712單片機的軟件模塊主要完成對傳感器的輸入信號進行采集、對電源專用芯片UC3875進行控制、對異常進行處理等工作。在設計過程中,軟件系統每隔10 s檢測一次電壓和電流; 每隔20 s檢測一次溫度。如有異常,系統將通過LED提示用戶出現何種異常并采取相應的保護措施。整個系統的軟件架構,如圖5所示。

圖5 軟件架構






