- LED調光電路的設計
- 白光二極管采用恒流電源驅動
- P89LPC932采用高性能的處理器結構
- 采用LED調光控制系統
隨著能源危機的到來,高效的照明技術得到人們廣泛的關注。發光二極管LED(Light Emitting Ddiode)是利用半導體PN結或類似結構把電能轉換成光能的器件,以其高效率、低功耗、低電壓驅動、使用壽命長等優點,已在眾多應用領域中得到普遍的應用,如各類消費電子產品——手機、PDA、液晶電視的背光光源等。高亮度LED是傳統白熾燈的一種理想替代方案,因為前者的壽命和效率都比后者高得多,且不同于緊湊型熒光燈泡,這些LED能夠在低溫下工作。為提高LED照明電路的使用性能和適用范圍,本文將介紹一種具成本優勢的高亮度白光LED(HBLED)調光方法。
對于HBLD而言,在高照度工作條件下導通電壓高達3~5V,工作電流可達0.15~3A。LED的發光亮度與流過LED正向電流的大小基本上成正比關系,所以LED應用的關鍵技術之一是提供與其特性相適應的電源或驅動電路。高亮度LED有兩種基本的調光方法。第一種是PWM(脈沖寬度調制)調光方法,即在大于200 Hz的某些頻率下以0%~100%的不同占空比來導通和關斷LED。導通期間LED滿電流工作,而關斷期間LED上沒有電流流過,可以保證色彩的一致性。第二種方法是控制流經LED串的電流量,這可能導致LED串的電壓下降,并造成輕微的色差。不過如果觀察調光器打開情況下工作的白熾燈,也會看到明顯的色彩變化。
高亮度白光二極管一般采用恒流電源驅動。因為隨著LED逐漸變熱,其電壓降將減小,而且若LED串由恒壓電源供電的話,電源往往會持續提供過多的電流,使輸出電壓增大,直到電源達到電流限值或LED失效。脈寬調制方式是用較高的頻率開關LED,開關頻率超出人一般能夠察覺的范圍,給人一種LED總亮的假象,現在普遍采用脈寬調制方式調節LED的亮度,在某些應用中,調光比可達5 000:1,常用的LED驅動有降壓型(Buck)、升壓型(Boost)、升降壓型(Buck~Boost)等3種。LM3402是一款由可控電流源衍生的降壓型穩壓器,輸入電壓范圍涵蓋整個汽車應用領域,內置MOS管最多可以驅動5顆LED,性價比高,且接受領域較廣、線路簡潔實用,是眾多LED驅動IC中間的佼佼者。
1 系統結構
1.1 總體結構
由于單個HBLED的發光效率不能完全滿足亮度要求,因此,需要用多個LED組成陣列,1個LM3402對5個高亮度發光二極管組成的串(HBLE-Ds)進行恒流驅動,接受1個微處理器P89LPC932的PWM脈寬調節控制,可實現無級調節,流過每個HBLEDs的電流約為120~350 mA。
1.2 人機界面
操作面板上有3個按鈕(關閉、調亮和調暗按鈕)和4個普通發光二極管指示燈。按下關閉按鈕,將熄滅高亮度發光二極管串HBLEDs,再次按下此按鈕,則可以回到原亮度顯示狀態,掉電或重啟也可回到設定亮度狀態;調亮和調暗按鈕用于改變HBLEDs的亮度,對應4個指示燈,其中每個指示燈有亮暗2級指示,這樣可以指示8擋亮度。
1.3 驅動電路
驅動電路是整個LED調光電路的核心,主要由1個微處理器P89LPC932和LM2402恒流穩壓電路組成。LM3402是一款由可控電流源衍生的降壓型穩壓器,可驅動串聯的大功率、高亮度發光二極管串,可以接受范圍在*2V的輸入電壓。當使用引腳兼容的LM3402HV時,輸入電壓的上限可達到75V。按照需要對轉換器的輸出電壓進行調節,以維持通過LED陣列的恒定電流水平。只要HBLEDs的組合前饋電壓不超過Vo(MAX),則電路能保持任意數量的LED中的調節電流不變。圖1為LM3402的典型應用電路示意圖,其中RSNS為電流設定電阻,平均電流IF≈0.2/RSNS,RON取值與發光二極管串中的LED數量有關,5個以上LED時可取值300KΩ,經檢測,恒流標稱值為250mA時(RSNS=0.8 Ω),電流波動在±10mA以內。

圖1 LM3402的典型應用電路示意圖
DIM1的邏輯是直接的,因此當DIM1端口為高電平時,LM3402會輸出穩定的電流;當DIM1處為低電平時,禁止任何電流輸出。所以對LM3402的DIM1端口輸入PWM信號,可對LED陣列進行調光,PWM信號的最大邏輯低電平應為0.8V,最小邏輯高電平為2.2V。將DIM1端口懸浮或者接至邏輯高電平,一旦輸入達到6V,LM3402就開始運作。
[page]
將OFF端口接地,從而將LM3402置于一個低功率關機狀態(典型值為90μA)。在正常工作期間,該端口應始終保持在開路狀態。
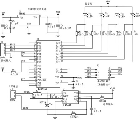
P89LPC932是由飛利浦生產的低功耗單片微處理器,電源電壓3.3V,可低功耗運行,適合于許多要求高集成度、低成本的場合。可以滿足多方面的性能要求。P89LPC932采用了高性能的處理器結構,指令執行時間只需2~4個時鐘周期,6倍于標準80C51器件。P89LPC932集成了許多系統級的功能,這樣可大大減少元件的數目、電路板的面積以及系統的成本,其內部有2個定時器,可作為一個具有256個定時器時鐘周期的PWM發生器使用。LED調光電路電氣原理圖如圖2所示。

圖2 LED調光電路電氣原理圖
2 程序設計
2.1 程序結構
控制器程序根據3個按鈕的輸入狀態,實現開關或亮度調節,并將亮度狀態在4個指示燈上顯示出來。利用微處理器自身集成的EEPROM單元,可隨時保存亮度狀態n(PWM占空比)。主程序流程框圖如圖3所示。

圖3 主程序流程框圖
2.2 PWM發生
高亮度白光二極管串HBLEDs的電流主要通過對LM3402的DIM端口進行PWM調節,實際電流占設定電流值的比例取決于PWM的占空比duty cycle。如果PWM信號的頻率正好落在200Hz~20kHz之間,白光LED驅動器周圍的電感和輸出電容就會產生人耳聽得見的噪聲,所以設計時要避免使用20kHz以下低頻段。
微處理器P89LPC932內部定時器TO/T1的PWM輸出與計數輸入和定時器觸發輸出占用相同的管腳,發生定時器溢出時自動觸發端口輸出。此功能通過AUXR1寄存器中的控制位ENT0和ENT1分別使能定時器0和1。該模式打開時,在首次定時器溢出前端口的輸出為邏輯1。為了使該模式生效,必須清零C/T位以選擇PCLK作為定時器的時鐘源。定時器初始化設置參考程序如下:

其中占空比duty cycle=256-TH1,定時器1的溢出將使P1.2或P0.7端口發生翻轉,因此輸出頻率為定時器1溢出速率的1/2。
[page]
2.3 節能模式
經檢測,在同等照度要求的情況下,采用LED調光控制系統的功耗較白熾燈降低90%以上,當然為進一步降低能耗,節能方法的探究仍然具有十分重要的意義。在多數時間,HBLEDs可能處于熄滅狀態,若控制系統處于待機狀態或掉電狀態,可將功耗降低到最低;或將OFF端口接地,也可將LM3402置于一個極低的低功率關機狀態。將微處理器P89LPC932的電源控制寄存器PCONA設置為0xFF時,外部功能模塊掉電;將電源控制寄存器PCON設置為03H時,可將微處理器處于完全掉電狀態,只有在中斷觸發的時候,才能喚醒,隨即給外部功能模塊上電,微處理器開始工作。微處理器主要通過鍵盤中斷喚醒,鍵盤中斷參考程序如下:

3 結論
本文介紹了一種基于恒流驅動電路LM3402的LED調光控制系統,該系統由微處理器P89LPC932 PWM控制輸出電壓,用戶可通過按鈕設定亮度。由于采用了低功耗微處理器,并應用多種節能方法,使得該調光系統的功耗極低,能夠適用于多數LED照明節能改造場合,正好符合低碳經濟的發展需求。隨著LED發光效率的不斷提高,封裝技術的改進,使用壽命的不斷增加,以及生產成本的降低,再加上驅動電路性能的改善,HBLED在照明市場上的推廣前景十分廣闊。目前該技術已投入批量生產,取得良好的社會效益。


