- RS-232/RS-485無源轉換電路設計
- 實現RS-485在收發之間的自動轉換
- 采用無源的轉換方式
- RS-485采用平衡傳輸方式
RS-232、RS-485都是串行數據接口標準。由于它們的接口電路簡單,通用性比較好,所以在控制領域有著廣泛的應用。RS-232和RS-485有著各自的優缺點:RS-232是低速率串行單端標準,采取不平衡傳輸方式(即所謂單端通信),收、發端的數據信號是相對于信號地的電平而言,其共模抑制能力差,傳送距離短,其為點對點的通信方式;RS-485采用平衡傳輸方式,可以實現多點通信,由于采用了有別于RS-232電平方式的差分方式,使得在通信速率、抗干擾和傳輸距離方面都有較大的改善。但由于現用的工控PC機大多都只直接提供RS-232接口,所以為了實現RS-485與監控系統的接口,往往需要另加轉換接口,從而使得網絡構成相對比較復雜,使用也不方便。為了克服使用上的不便,本文設計了一種RS-232/RS-485通用接口。為了克服以往在單端情況下只能232或485不能同時接口的局限,本文利用Maxim公司的ICL7662芯片設計一種通用接口。下面就ICL7662芯片及電路原理作全面地介紹。
1 ICL7662電壓轉換器
ICL7662是由美國Maxim 公司提供的一種CMOS電壓轉換器,主要特性為:
◆ 轉換電壓為4.5V~20V到-4.5V~-20V;
◆ 轉換效率高達99.7%;
◆ 外圍電路簡單,最小只需兩個儲能電容。
引腳說明如表1所列。

2 ICL7662電壓轉換器工作原理
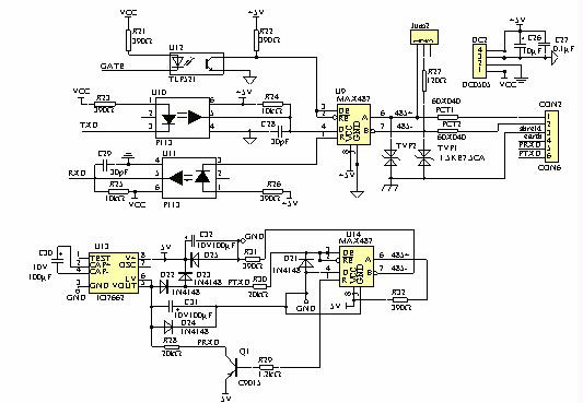
ICL7662原理性圖解如圖1所示。


保險絲PCT;
②下半部分用于無源RS232→RS485的轉換電路,保證兩端同時可用,但在系統中只
能有一端為主,且RS232應為標準232口,232口發送數據在485口可見。
[page]
3 通用硬件設計說明
本文設計的接口電路主要是針對工業現場控制終端,由于各種控制要求不同,所以對控制終端的配置各異。但總體要求是某一終端故障不應影響系統其余部分的功能,要便于終端與監控系統之間的接口。所以,本文設計中對于RS-485與RS-232的轉換采用了無源的轉換方式,而非常規的RS-232與RS-485標準轉換,既便是與PC相連的終端單元掉電,也不會影響系統中其它單元的正常通信。
圖2為接口電路的原理圖。在圖中的上半部分用美國Maxim公司的485芯片MAX487構成標準RS-485接口電路,其中2片P133為快速光電耦合器,用于把控制內核部分與網絡隔離開,控制端口用相對廉價一點的TPL521隔離。TVS1和TVS2為瞬態電壓抑制二極管,用以對網絡上的高壓噪音干擾進行吸收,保護接口芯片MAX487免予損壞。PCT1和PCT2為自復位保險絲,在網絡過流的情況下起保護作用。在網絡過流時進入高阻限流狀態,在網絡恢復正常的情況下,又恢復到正常零電阻的工作狀態下。R7為可選終端匹配電阻。該接口電路簡單、可靠。
圖2的下半部分為本文的重點部分,完成RS-232與RS-485標準之間的無源轉換。該部分的核心為Maxim公司的負電源轉換芯片ICL7662。電路的工作電源來自于RS-232的發送信號線PTXD,由電荷泵ICL7662進行正負電源轉換,能量存儲于儲能電容C1、C2、C3中,作為本部分電路的工作電源。根據EIA的標準,RS-232在發送數據時,發送端驅動器輸出正電平在 5V~ 15V(邏輯0),負電平在-5V~-15V(邏輯1),接收器的典型電平在 3~ 12V與-3~-12V(見參考文獻[1])之間,RS-485的接收門限為 /-200mv(見參考文獻[2])。由MAX487完成RS-232與RS-485標準之間的轉換,電路自動完成收發控制的轉換。本部分對控制內核來講處于無源工作狀態下,不受所在終端工作狀態的影響,自動完成收、發狀態控制,避免網絡“死鎖”。當電路所在的節點不接RS-232時,本部分電路不工作,使得系統的功耗最小。當節點通過RS-232與系統通信時,監控系統的數據首先轉換到RS-485網上,節點數據先經過本節點轉換電路轉換到RS-232的電平狀態,然后與監控系統通信。
4 總 結
通過大量的工程實踐證明,該電路簡單可靠,經濟實用,克服了有些電路在電源采集信號端長期處于某一電平時,電路電源中斷的弊端。同時根據RS-485半雙工總線的特性,本文巧妙地實現了RS-485在收發之間的自動轉換,避免了由于操作不當造成的總線“死鎖”現象。實踐證明,不管是與信號電平相對較低的便攜式電腦接口還是與臺式機接口,本電路都能可靠工作,在通信速率300b/s~19200b/s范圍內,長期運行未發現通信有任何異常現象。



