中心議題:
- 如何對一個簡單的峰值電流限制進行改進
- 如何將電源變為一個恒定電流源
解決方案:
- 使用UCC28C44控制器
- 擁有功率限制保護的電源仍然可以為過載輸出提供大量的電流
故障保護是所有電源控制器都有的一個重要功能。幾乎所有應用都要求使用過載保護。對于峰值電流模式控制器而言,可以通過限制最大峰值電流來輕松實現這個功能。在非連續反向結構中,為峰值電流設置限制可最終限制電源從輸入源獲得的功率。但是,限制輸入功率不會限制電源的輸出電流。如果出現過載故障時輸入功率保持不變,則隨著輸出電壓下降,輸出電流增加(P=V*I)。發生短路故障時,這會讓輸出整流器或者系統配電出現難以接受的高損耗。本文利用一些小小的創新和數個額外組件,為您介紹如何對一個簡單的峰值電流限制進行改進,將電源變為一個恒定電流源,而非一個恒定功率源。
圖1對比了理想輸出電壓與恒定功率和恒定電流限制的電流。這兩種情況下,過載故障保護都在120%最大額定負載時起作用。在一個使用功率限制的系統中,輸出電流隨負載增加電壓反向而增加。在現實系統中,有功率限制的反向控制器會在某個點關閉,原因是控制器的偏壓損耗。相比之下,一旦超出過載閾值,有電流限制的系統便會立刻關閉??梢酝ㄟ^直接檢測隔離邊界二次側的負載電流,實現電流限制。但是,這樣做需要使用更多的電路,效率降低,而且成本一般會高得離譜。

圖 1 理想功率限制產生強電流,觸發故障保護。
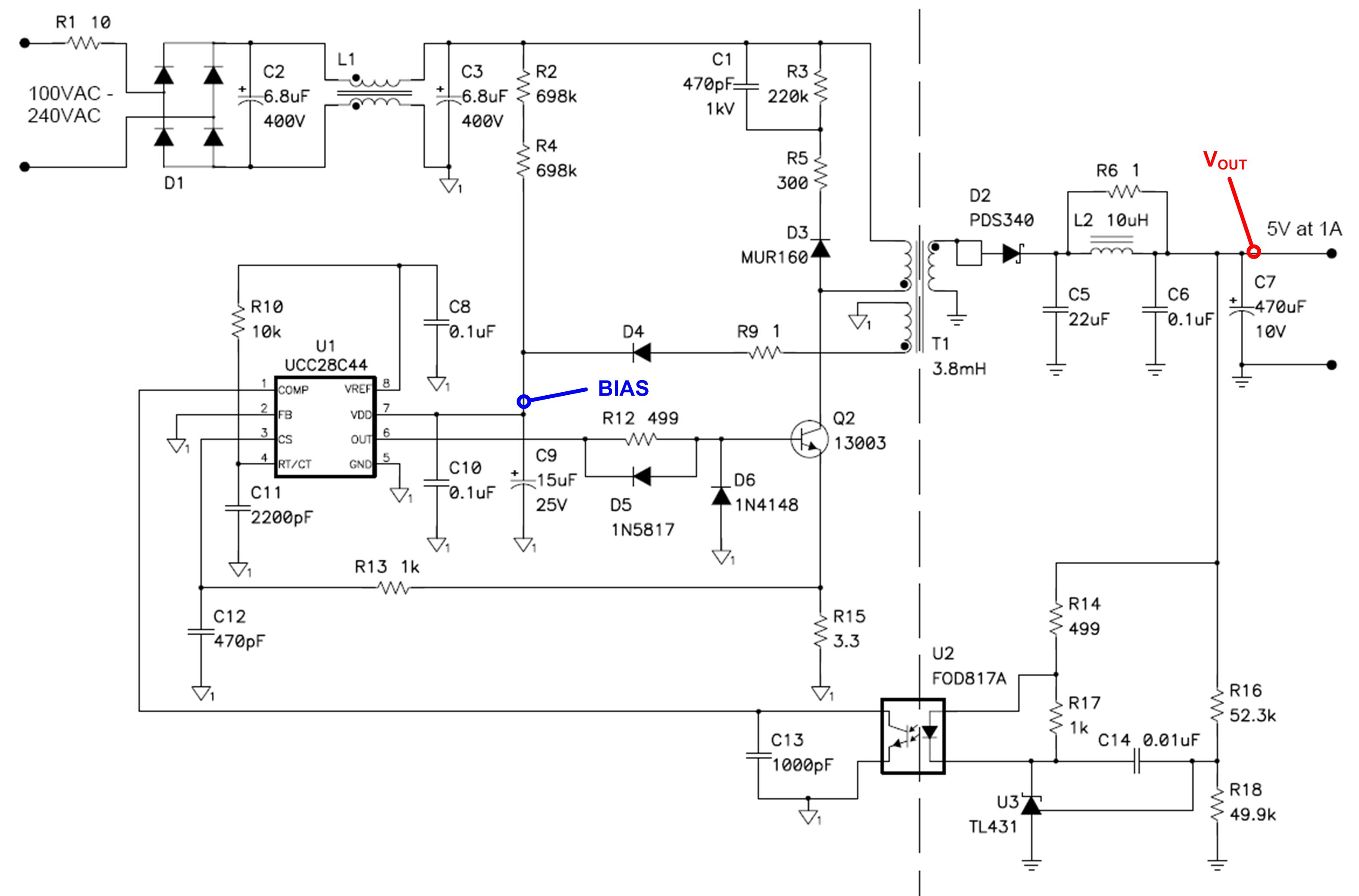
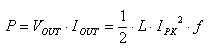
圖2顯示了移動設備充電器所使用的一個5V/5W非連續反向電源的原理圖。在范例中,我們使用了UCC28C44控制器,它是大多數經濟型峰值電流模式控制器的代表,擁有功率限制功能。在非連續反向結構中,如果忽略效率影響,可使用方程式1計算負載功率(P)的大小。
方程式 1
由于變壓器電感(L)和開關頻率(f)均固定不變,因此可以通過控制峰值一次電流(IPK)對輸出電壓(VOUT)進行調節。隨著輸出電流(IOUT)增加,電壓開始下降,但是反饋環路要求更高的峰值電流來維持電壓調節。

圖 2 這種5V/5W反向通過限制峰值變壓器電流實現功率限制。
[page]
向轉換器內部,引腳1(COMP)的反饋電壓與峰值電流比較。通過R15檢測該峰值電流,并使用R13和C12對其進行濾波。如果電流檢測電壓達到過1V,則單獨過電流比較器終止脈沖。這種峰值電流限制方法與大多數脈寬調制(PWM)控制器中的功率限制過程一樣。如果功率保持恒定不變,則可以將方程式1改寫為方程式2。在該方程式中,我們可以清楚地看到功率限制時輸出電流同輸出電壓成反比。
方程式2
一些控制器還包含有一個第二級比較器。峰值電流高出第一級比較器時,第二級比較器跳閘斷開。這種第二級比較器觸發控制器完全關閉,并發起一個重啟周期。設計這種額外保護級的目的是防止電源本身發生災難性故障,例如:短路變壓器繞組或者短路輸出二極管。但是,涉及短路負載的大多數情況一般都不會超出該閾值。
圖3顯示了輸出和偏置電壓與圖2所示電路負載電流的對比情況。輸出V-I特性非常接近于圖1所示理想情況。負載電流達到約1.3A時開始功率限制。隨著負載增加,輸出電壓開始下降。由于偏置電壓是輸出電壓的反映,因此它也開始下降。偏置電壓降至9V關閉水平以下時,PWM控制器關閉。
圖 3 偏置電壓降至控制器關閉閾值以下后,轉換器不再提供功率限制電流。
在該例子中,盡管在負載超出1.3A時峰值電流限制激活,但是在轉換器關閉以前負載電流會為額定負載的兩倍以上。在某些應用中,這是不可接受的。反之,一種更加方形的V-I曲線則較為理想。負載增加超出功率限制點后偏置電壓隨之下降,利用這一特性,我們可以非常輕松地獲得這種V-I曲線。只需增加數個組件,便可利用不斷降低的偏置電壓在功率限制期間折疊開關頻率。這樣做以后,開關頻率被強制與輸出電壓成正比關系,如方程式3所示。將方程式3代入方程式2后我們發現,理論上講功率限制期間輸出電流不再依賴于輸出電壓的大小,參見方程式4.
方程式3
方程式4
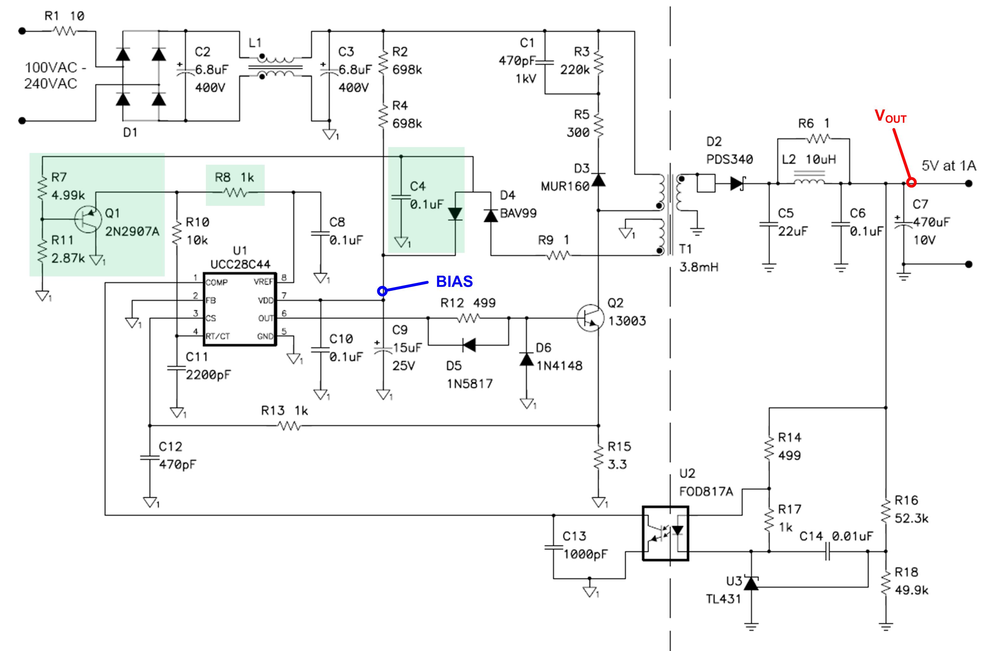
用于創建這種改進型電流限制而增加的一些組件突出顯示在圖4所示原理圖中。對內部振蕩器編程,通過R10、R8和C11設置反向轉換器的開關頻率。一個內部5V源通過R10和R8對C11充電。隨著偏置電壓下降,R7和R11的電阻分壓器開啟Q1,并優先于內部5V源進行控制,從而降低開關頻率。偏置二極管(D4)現在必須為一種雙串聯二極管,這樣R7和R11才不會在啟動期間使控制器的電流改道。需正確選擇R7和R11的值,以便讓Q1在正常運行期間處于關閉狀態,僅在偏置電壓降至約12V以下時才開啟。

圖 4 增加5個離散式組件可增強功率限制功能并降低最大故障電流。
[page]
添加這些組件的結果如圖5所示。同前面一樣,電源進入功率限制時輸出電壓和偏置電壓均開始下降。一旦偏置電壓降至足以開啟Q1的程度,負載電流的任何繼續增加都會使開關頻率降低,其反過來又會降低供給負載的有效功率。這會加快過電流關閉過程。注意,在輸出電流和輸出電壓之間仍然存在一定程度的相互關系,這是因為變壓器內部的偏置繞組耦合和有限的Q1增益。盡管存在這些缺點,但是增加的電路還是極大地改善了V-I特性。實際上,電源現在不會向故障負載提供1.5A以上的電流。

圖 5 使用增強型功率限制電路的電源V-I曲線顯示過載狀態下的輸出電壓表現出明顯的下降。
總之,擁有功率限制保護的電源仍然可以為過載輸出提供大量的電流。如本文所述,只需在一次側控制器周圍添加少數幾個組件,便可輕松且低成本地實現精確的電流限制功能。盡管它針對的反向轉換器,但是這種方案也可以減少降壓轉換器的多余電流。





