中心議題:
- Infineon功率芯片在智能車燈控制系統中的應用
Lead-in:現今MCU和電力電子技術在智能車燈控制系統中發展的趨勢是用智能功率IC替代傳統的繼電器和保險絲,有效實現對車燈的過熱、過壓、短路等故障的保護和診斷;MCU用PWM調制來實現對車燈兩端的電壓進行控制,以達到限制車燈電流,延長使用壽命的目的。本文介紹了Infineon高端開關應用于智能車燈控制系統中的應用經驗,與傳統技術進行了對比,結合實例具體分析了其實現的智能診斷技術在實際產品應用中的技術優勢和發展前景。
智能車燈控制系統概述
本文介紹了在智能車燈控制系統中功率芯片的應用經驗,與傳統技術進行了對比,結合實例具體分析了其實現的智能診斷技術在實際產品應用中的技術優勢和發展前景。
現今MCU和電力電子技術在智能車燈控制系統中發展的趨勢是用智能功率IC替代傳統的繼電器和保險絲,有效實現對車燈的過熱、過壓、短路等故障的保護和診斷;MCU用PWM調制來實現對車燈兩端的電壓進行控制,以達到限制車燈電流,延長使用壽命的目的,而且能輕松實現車燈故障時的自動替換并極大地降低待機功耗。
我們采用Infineon高端開關應用于智能車燈控制系統中。以下詳細介紹其在實際產品中的應用經驗。
Infineon芯片新功能
智能車燈控制系統由轎車中12V低壓大電流系統供電,通過MCU控制Infineon智能功率開關實現上述所有功能。在這套為以ROVER平臺開發的燈控系統中使用了Infineon新一代的芯片:BTS6142D和BTS5434G等。
其中分步電流限制是一種非常有實用意義的新功能。在過負載和短路情況下,芯片會根據管壓降的增大而自動降低流限造車網版權所有,使得在出現頻繁過負載或短路而MCU未能動作時,能很好地保護芯片以免受損,極大地提高了在惡劣條件下芯片的使用壽命(如圖1所示)。

圖1 分步流限控制和MOS管導通壓降的關系
此外,Infineon新一代芯片具有極低的待機功耗,BTS5434G的待機功耗只有5μA。這樣,整個燈控系統的整體功耗相當低。
實際產品中的應用設計經驗
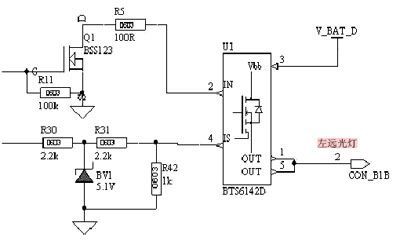
在實際產品中的設計中,BTS6142D電流傳感信號的建立延遲時間為650μs,輸出反饋因此可以躲過遠光燈等啟動時的大沖擊電流,但是在冷監控狀態下,只有1ms的檢測周期,因此對MCU的AD檢測環節要做適當延時并保證速度。此外,BTS6142D輸入控制需要采用圖2所示電路才可以被MCU的I/O輸出信號控制。

圖2 BTS6142D的控制線路圖
[page]
遠光燈啟動時的沖擊電流如圖3所示。

圖3 遠光燈啟動時的沖擊電流圖
在設計中,改變反饋信號輸出檢測電阻值(R42)可以調節MCU輸入AD采樣信號的高低,以控制在全電流范圍內的采樣精度。
但在實際情況下,實際負載電流與檢測電流的關系是不一樣的,其實際檢測如下面的公式所示:

根據不同芯片取值不同。在實際應用中,建議在進入I/O前接入保護串聯電阻:


[page]
這樣可以提高采樣精度。如圖4中R30塑料工業網,R32所示。

圖4 BTS5434G的控制線路圖
BTS5434G可以利用其電流傳感使能(Sense Enable)功能,將多個BTS5434G的電流傳感輸出信號采用“線與”的方式,最終由MCU的兩個AD口進行處理,可以有效地節約MCU資源并省去多路檢測電阻。如圖4所示,在實際應用中,還使用了一路開關在待機狀態下將所有的用于自動檢測負載開路的上拉電阻斷開,更進一步降低了待機功耗。
在設計中,通過MCU啟動電流傳感使能的功能,依次開通芯片各個通道的反饋信號,分別采樣檢測,可以實現分時輪流診斷,能節約許多I/O資源,降低MCU成本。
智能診斷技術的優勢和發展前景
采用了Infineon新一代芯片后,可以實現智能診斷技術。通過MCU處理AD采樣信號,可以準確得出各個燈控負載的電流值及開路狀態。在熱監控狀態下,MCU可以方便地啟動開關,點亮指定燈以代替故障燈的功能。通過調節I/O輸出信號的頻率能方便地控制指定燈的亮度漢陽科技,在供電電壓波動時,可以延長燈泡的壽命,而且較低的待機功耗即將成為現在汽車行業的標準要求。采用傳統技術如繼電器和早期芯片均很難得到連續準確的電流數字量反饋信號,外圍電路也極易受干擾并且增加待機功耗。此外,傳統技術通過CAN總線傳送給儀表及行車電腦的有關燈控信息要比智能診斷技術少得多。
隨著汽車市場的日漸成熟,完善的智能車燈控制系統已不再是高級轎車的專利,開始變成中級轎車的標配,成為能夠體現轎車技術含量和配置檔次的重要模塊。



