【導讀】開關電源顯然已成為穩壓電源的主流產品。你想自己設計一個開關電源嗎?以下告訴大家另一個如何設計單片機開關電源的方法。利用TOPS244Y的一種脈寬調制高頻開關電源,最終的目的是輸出30W、12V電壓。
本文主要對該設計的基本原理、主電路、和控制電路做出主要的分析。
一、基于TOPSwith單片機開關電源的基本原理
TOPSwitch( Three - terminal Off - line PWM Switch) 單片開關電源是美國PI ( Power Integration ) 公司于上世紀90 年代中期推出的新型高頻開關電源芯片,它僅用了3 個管腳就將脫線式開關電源所必需的具有高壓N 溝道功率MOS 場效應管、電壓型PWM 控制器、100 kHz 高頻振蕩器、高壓啟動偏置電路、基準電壓、用于環路補償的并聯偏置調整器、誤差放大器和故障保護功能塊等全部集成在一起了。采用TOPSwitch 器件的開關電源與分立的MOSFET 功率開關及PWM 集成控制的開關電源相比,具有電路結構簡潔、成本低廉、性能穩定、制作及調試方便,自保護完善等優點。
TOPSwitch系列單片開關電源的典型應用電路如圖1所示。高頻變壓器在電路中具備能量存儲、隔離輸出和電壓變換這三大功能。由圖可見,高頻變壓器初級繞組Np的極性(同名端用黑圓點表示),恰好與次級繞組Ns反饋繞組Nf的極性相反。這表明在TOPSwitch導通時,電能就以磁場能量形式儲存在初級繞組中,此時VDz截止。當TOPSwitch截止時,VD2導通,能量傳給次級,此為反激式開關電源的特點。圖中,BR為整流橋,CIN為輸入端濾波電容。交流電壓u經過整流濾波后得到直流高壓yt,經初級繞組加至TOPSwitch的兩極上。鑒于在TOPSwitch關斷時刻,由高頻變壓器溺感產生的尖峰電壓,會疊加在直流高壓Ui和感應電壓Uor上,可使功率開關管的漏極電壓超過700v而損壞芯片;為此在初級繞組兩端必須增加漏極鉗位保護電路。鉗位電路由瞬態電壓抑制器或穩壓管(VDz1)、阻塞二極管(VDl)組成,VDl宜采用超快恢復二極管(SRD)。VD2為次級整流管,Cout是輸出端濾波電容。

圖1 TOPSwitch系列單片機開關電源的典型應用電路
該電源采用配穩壓管的光耦反饋電路。反饋繞組電壓經過VD3、CF整流濾波后獲得反饋電壓UFB,經光耦合器中的光敏三極管給TOPSwitch的控制端提供偏壓。CT是控制端c的旁路電容。設穩壓管VDz2的穩定電壓為Uz2,限流電阻R1兩端的壓降為UR,光耦臺器中LED發光二極管的正向壓降為UF,輸出電壓Uo由下設定:Uo=Uz2+UF+UR。
該電源的穩壓原理簡述如下;當由于某種原因(如交流電壓升高或負載變輕)致使Uo升高時,因UZ2不變,故UF就隨之升高,使LED的工作電流IF增大,再通過光耦合器使了TOPSwitch比h的控制端電流Ic增大。但因TOFsw比D的輸出占空比D與Ic成反比,故D減小,這就迫使Uo降低,達到穩壓目的。反之,Uo↓UF↓IF↓Ic↓D↑Uo↑,同樣起到穩壓作用。由此可見,反饋電路正是通過調節TOPSwitch的占空比,使輸出電壓趨于穩定的。
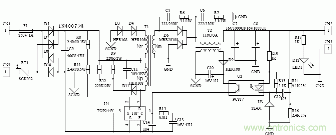
二、主電路的實現
以下是正激式DC-DC變換器
圖2 正激式DC-DC變換器
1、輸入電路
保險絲F1、一次整流和低通濾波兩部分組成。一次整流部分采用單相橋式整流電路,選用的元器件為二極管,如圖2所示為D5、D7、D8、D10。
2、復位電路
二極管D3,D4變壓器繞組Nr構成復位電路,防止變壓器的激磁電感飽和。
3、導向電路和續流電路
在圖2中,D6是有兩個彼此反向的二極管串聯而成的。與變壓器同名端相連接二極管是導向二極管,與非同名端連接的是續流二極管,變壓器T1副邊的兩個二極管與變壓器T2一次繞組可構成TOP管開通后的二次整流電路(由二極管導向)和TOP管關斷后的續流電路。設計中選擇的D6型號為 MBR20100。
變壓器T1主要參數和繞制方法如下:
a)骨架磁心為EI33;磁心有效橫截面積Ae=1.18cm^2。
b)匝數比為n=100/6,其中Np=25匝,Nr=75匝,Nm=6匝*3(6匝,每匝3股)。
c)采用三明治繞法,不需要氣隙。
4、變壓器T2主要參數如下:
1)骨架磁心為EI25,磁心有效橫截面積Ae=0.4cm^2。
2) 匝數比為n=15/12,其中N1=15匝*4(15匝,每匝4 股),N2=12匝。
3)一般繞法。
[page]
三、控制電路
1、反饋電路的選擇
本設計采用的反饋電路如圖3所示

圖3 配穩壓管的光耦反饋電路
該電路時穩壓管的光耦反饋電路,由VDZ提供參考電壓UZ,當Uo發生波動時,在LED上可獲得誤差電壓。因此,該電路相當于給TOPSwitch增加一個外部誤差放大器,再與內部誤差放大器配合使用,即可對Uo,進行調整。這種反饋電路能使負載調整率達到土1%以下。
光耦反饋電路實際由兩部分構成:
① 由反饋繞組NF、高頻整流濾波器構成的非隔離式反饋電路,反饋電壓UFB為光敏三極管提供偏壓;
② 由取樣電路、外部誤差放大器、光耦合器構成的隔離式反饋電路,它將U。的變化量直接轉換成控制電流Ic。其中,UFB基本不受交流輸人電壓u變化的影響,而Ic則與Uo變化有關。僅當u寬范圍變化而負載穩定時Ic才與△U有關。
2、放大過程的選擇
該誤差放大器,如圖4所示,極為特殊,它不同于普通的誤差電壓放大器,并且只有一個輸入控制端。當輸出電壓發生波動且變化量為△Uo時,通過取樣電阻分壓之后,就使TL431的輸出電壓UK也產生相應的變化量,進而使LED的工作電流IF改變,最后通過控制端電流Ic的變化量來調節占空比D,使Uo產生相反的變化,從而抵消了△Uo的波動。上述穩壓過程亦可歸納成:
UO↑UK↓IF↑IC↑D↓Uo↓最終使Uo不變。

圖4 誤差放大電路
3、TOPSwitch-GX系列單片開關電源的選擇
ToPswith-GX是高性價比的單片開關電源。以下是固定輸入時PD與η、Po的關系曲線:
TOPSwitch—Gx系列產品在固定輸入條件下,當uo=十12V時,芯片功耗(PD)與電源效率η)、輸出功率(Po)的關系曲線,分別如圖3.2.1所示。現規定以下條件:開關頻率f=132kHz;交流輸人電壓u=230v±15%;輸入濾波電容CIN的容量按1uF/w的比例系數選取;感應電壓UOR=135v:捅極鉗位電壓UB=200V。

圖5芯片功耗(PD)與電源效率η)、輸出功率(Po)的關系曲線
漏極鉗位電路中可以并聯上Rc網絡,以減少瞬態電壓抑制器的損耗;輸出整流管采用肖持基二極管,5v輸出時肖特基二極管的正向壓降為0.45V、反向 耐 壓為45V,12v輸出時分別為0.54v、100v;TOPSwitch在額定輸出時的最高結溫TJMAX=100℃(僅Y封裝為110℃)。圖中,橫坐標代表Po縱坐標代表η所給出的八條實線依次為電源效率,虛線則表示芯片功耗的等值線。若要使用陰影區內的曲線部分,應選更大功率的輸出整流管并增加濾波電容的容量,此時電源效率會降低些。由于該設計的開關電源是固定輸入,輸出為12v、30w:從圖5可以看出,當Po=30w可選TOP243、TOP244,用TOP243時效率83.8%,功耗1.3w;用TOP244時效率84.9%,功耗1w;鑒于價錢相差不大,考慮用了TOP244。
4、漏極保護電路的選擇
鑒于在功率MOSFET關斷的瞬間,高額變壓器的漏感會產生尖郵電壓UL,另外在Np上還臺產生成應電壓(即反向電動勢)UOR,二者登加在直流楊入電壓UI上。在典型情況下,UIMAX=380V,UL≈165V,UOB=135V,即UIMAX十UL十UOB≈680v。這就要求功率MOSFET至少應能承受700v的高壓,即U(BR)DS≥700v,同時還必須在漏極增加鉗位電路,用以吸收尖均電壓,保護功率MOSPET不受損壞。鉗位電路由VD1、R3、C1組成,VD1選用反向耐壓為1000V的快速高效整流二極管HER108。當MOSFET導通時,NP的電壓極性上端為正,下端為負,使VDl截止,鉗位電路不起作用。在MOSFET截止瞬間,NP變為下端為止,上端為負,此時VDl導通,尖峰電壓就被R12、R9和C11吸收掉。如圖6所示:

圖6 漏極保護電路
四、總結
設計完畢后,會做一些試驗,這里只告訴大家做了哪些試驗,可以做空載試驗,和帶金屬負載試驗。大家可以根據自己動手的情況好好體會該設計的獨特之處。





