【導讀】電子設備中常需要用一組功率不很大的負電源,如果另設計一組電源比較浪費,此時可用CD4069 反相器構成負電源發生器,以滿足設備系統的需要。
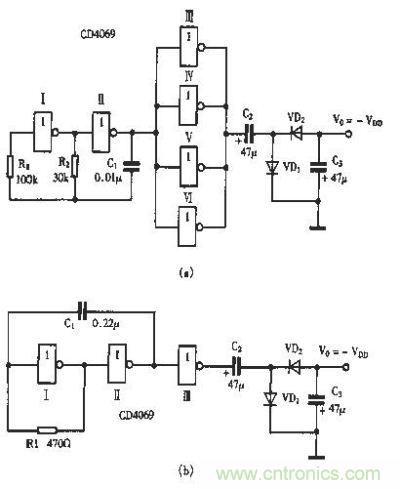
負電源發生器的電路見右圖(a)所示,一塊CD4069 中正好有6 個CMOS 反相器,在圖中都得到了充分利用。反相器I 與II 組成振蕩器,產生矩形波,反相器III-VI 并聯,對振蕩器輸出波形整形,并聯的目的是增加電路的驅動能力。C2、C3、VD1 與VD2 組成整流電路輸出。當電源電壓為VDD、負載電阻大于250R 時,輸出電壓Vo 為-VDD。若負載電阻較小時,輸出負電壓幅度將會下跌。右圖(b)是簡化的負電源發生器,它只用CD4069 中3個完好的反相器。另3 個反相器可以另作它用,不過此電路的負載能力較上述電路弱一些。當VDD 為5V 時,空載輸出電壓為-3V;當負載電阻力430R 時,輸出電壓為-2V;負載電阻為200R 時,輸出電壓為-1.5V;負載為l00R 時,輸出僅為-1V。若要提高負電壓的幅度,可以加大VDD 的值。上述兩電路中的VD1、VD2 均可用1N60 等鍺二極管。

圖題:電路圖




