【導讀】下面給大家分享一個應用于單片機和電子裝置中的開關電源電路圖,這種開關電源具有體積小、輸出穩定、性能穩定、電壓可調的優點。該開關電源輸出電流為1.8A;輸出電壓可在+15V ~+5V范圍內設定;輸入電壓適用于AC90V—240V50/60Hz的電源,所以可為電子實驗測量裝置供電,亦可用于6V/12V電瓶的充電。
電路原理
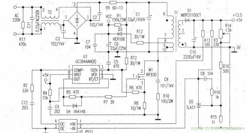
本開關電源電路為單邊反激式,其核心IC-U1 UC3844AN(8)作脈沖寬度控制器。(PWM)(注意,電路圖U1的畫法使用了Protel中電源和地隱含的覡法,即U1的第⑦腳接電源VCC,第⑤腳接地)。在未起報時,通過R9給UI提供電源。當自激振蕩形成后,T1第⑧腳的脈沖經D3整流后對U1供電。U1的⑥腳輸出寬度不同的脈沖信號以控制功率場效應管M1開關。采樣信號取自光電耦合器U2,由于在光耦的前端接入了基準電壓比較器D5,所以輸出電壓較為穩定,通過微調R14改變取樣電壓,可輸出電壓改變。
元件與電路調試
元件參數如電路圖中所示,其中,開關變壓器T1: 采用ER28x28鐵氧體磁心,其初級繞組⑥一⑦用φ0,39mm的漆包線繞80匝,繞組⑧一⑩用同號線繞8匝,次級繞組①一⑤用+0.65mm的漆包線 2股繞12匝。初次級之間需加黃蠟布2~3層以保證絕緣良好。M1需加散熱片,D1采用T0-220封裝,亦應加裝小散熱板。整個電路安裝好,并使T1的同名端正確,通電后就可輸出電壓。T2采用φ1Omm左右的磁環,用高強度漆包線《或用塑料AWG24~26線)排繞4~6圈.R9為PTC自復式保險絲,可用5~10A,250VAC的一種。
U2是光耦,但應注意管腳不應錯接。

圖解:開關電源電路圖





