【導讀】提高電源轉換效率和功率密度一直是電源行業的首要目標,在過去十年中,更因功率器件、拓撲結構和控制方案的發展而取得長足的進步。超結MOSFET、SiC二極管以及最新GaN FET的發展,確保了更高頻率下的更高開關效率;同時,高級拓撲及其相應控制方案的實現也在高速發展。因此,平衡導通損耗與開關損耗以實現最佳工作點,現在已完全可以實現。
但是,用于AC線電壓整流的前端二極管電橋仍然是個大問題,它阻礙了效率和功率密度的提升。高壓整流二極管的正向壓降通常約為1V。這意味著主電流路徑中的兩個二極管可能導致超過1%的效率損耗,尤其在低壓輸入的時候。
舉例來說,當前最流行的效率規范之一為80 Plus規范。最高級別80 Plus鈦金牌在230VAC時要求達到96%的峰值效率,在115VAC時要求達到94%的峰值效率。當次級DC / DC效率高達98%時,電橋將很容易因其高傳導損耗而消耗PFC級的大部分效率。此外,二極管電橋還可能成為電源中最熱的部位,這不僅限制了功率密度,還給散熱設計造成了一定的困擾。
于是,越來越多人把注意力集中在如何解決這組整流橋的問題上來。解決這個問題的方向還是非常明確的,最受歡迎的兩種方案分別為雙升壓無橋PFC和圖騰柱PFC,如圖1所示。在這兩種方案中,主電流路徑中的整流二極管數量都從2個減少到1個,從而降低了整流管上的導通損耗。

圖1: 無橋PFC拓撲
目前,已經有研究和參考設計展現出令人鼓舞的結果,但還尚未被消費類市場大批量采用和量產。因為要開發出尖端的IC解決方案,實現有競爭力的BOM成本以及經過驗證的強健性和可靠性,還有很長的路要走。雙升壓無橋PFC需要一個額外的大功率電感來抑制共模噪聲,這對成本和產品尺寸都是不利因素。而圖騰柱PFC通常都需要高成本的組件,例如上管驅動器和隔離式電流采樣,并且大都需要采用DSP,或者在常規PFC控制器IC上采用大量分立組件。
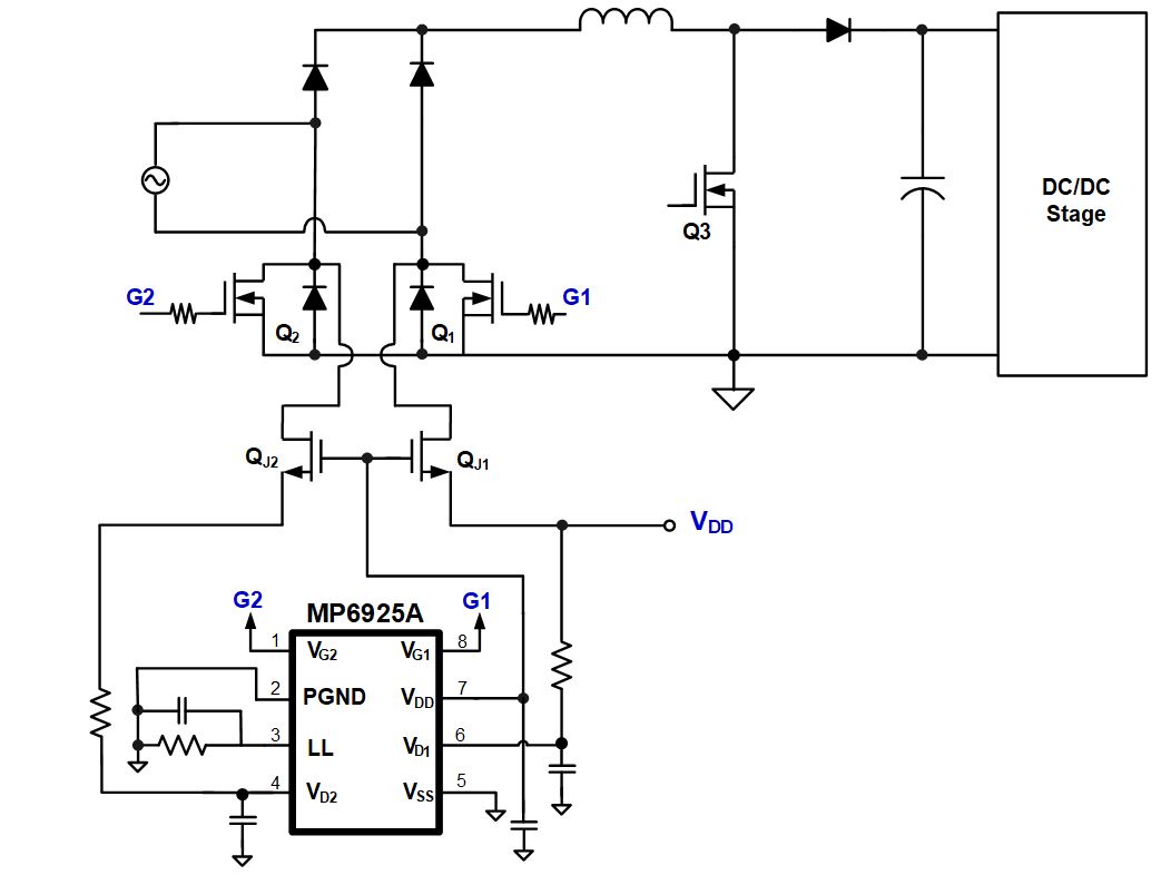
實際上,我們無需等待采用無橋拓撲的新型控制器IC發展成熟,通過另一種簡單快捷的替代方案,可以立即降低電橋上的功率損耗。這種方案的基本思想是用同步整流MOSFET代替兩個下管整流二極管,而其它的電源設計部分(包括所有功率級和控制器IC)均保持不變。圖2的示例中采用MPS的MP6925A對這一概念進行了說明。MP6925A是一款僅需很少外部組件的雙通道同步整流驅動器。

圖2: 將同步整流MOSFET用作下管電橋
MP6925A通常用于LLC轉換器。它根據對漏源電壓(VDS)的檢測主動驅動兩個MOSFET。在設置系統以替換交流電橋中的下管二極管時,可采用兩個高壓JFET(QJ1 和 QJ2)在VDS檢測期間鉗位高壓。當電流流經MOSFET體二極管之一時,VDS上的負閾值被觸發,驅動器導通相應的MOSFET。在MOSFET導通期間,驅動器會調節相應的柵極電壓,將VDS保持在一定水平之下,直到電流過低而無法觸發VDS關斷閾值為止。圖3顯示了其典型工作波形。

a) 115VAC輸入,滿載

b) 115VAC, 20% 負載
圖3: 同步整流MOSFET典型波形
一個具備競爭力的同步整流驅動器應當具有非常快速的關斷功能。例如,在驅動等效4.7nF柵極電容時,MP6925A能夠以35ns的超低延遲關斷柵極。因此,該器件可以有效防止MOSFET上出現任何反向電流。此外,其MOSFET還具有“防反彈邏輯”,可防止兩個MOSFET同時導通。該特性使整個解決方案變得非常可靠,無任何直通風險。
以下的實驗結果來自120W適配器設計。該設計采用了650V,99mΩ MOSFET作為有源開關,替代兩個整流橋下端的二極管。圖4顯示了用SR MOSFET解決方案替代二極管后效率的提升。在115VAC低壓輸入下,滿載效率提高了0.43%,這意味著總功耗可降低0.5W以上。對大多數應用而言,這都是對性能和散熱設計的重大改善。

圖4: 120W適配器設計的實驗結果
采用功能強大的同步整流器提供有源電橋解決方案,為解決傳統PFC二極管電橋的高功耗問題提供了一種即時替代方案。用MOSFET代替正向壓降相對固定的橋式二極管,能夠以更低的MOSFET導通電阻降低傳導損耗。與此同時,降低功耗也簡化了散熱設計。而且,相比其他復雜的無橋解決方案,該解決方案采用了只需少量外部元器件的精密IC控制器,因此在實際應用中更具成本效益,而且隨時可用。
來源:MPS
免責聲明:本文為轉載文章,轉載此文目的在于傳遞更多信息,版權歸原作者所有。本文所用視頻、圖片、文字如涉及作品版權問題,請聯系小編進行處理。
推薦閱讀:





