【導讀】電池供電設備是現代科技不可或缺的組成部分,它徹底改變了人們的生活,讓很多電子設備能被隨身攜帶。例如,血糖儀和起搏器等醫療設備盡可能地減少了人們生活中的不便,便攜式電動工具和無線電等設備可用于救災協調等工作,而日常生活中使用的智能手機和筆記本電腦等電池供電設備則幫助人們高效工作和連接社會。
本文將討論四種電池化學成分(鋰離子、磷酸鐵鋰、鋰聚合物和鎳氫)在 30V 以下電池應用中的優勢與挑戰,另外還將介紹適用于這些電池類型的電池充電 IC 如何在應用中提升電池性能、運行時間和使用壽命。
電池充電 IC 可確保電池充電安全,因此在電池管理系統 (BMS) 中發揮著至關重要的作用。它可與電量計、電池監控器和保護器配合使用,幫助保護電池、監控電池的健康狀況,并在出現問題時與 BMS 進行通信。
鋰離子(Li-Ion)電池
鋰離子電池常用于筆記本電腦、電動自行車、電動汽車 (EV) 和智能手機等設備。這類電池具有較高能量密度和較長使用壽命,且放電率低,可進一步延長充電間隔時間。
鋰離子電池的陰極為電池的正極,由鋰化合物制成;而陽極為電池的負極,通常由碳制成。當鋰離子電池充電時,鋰離子從陰極流向陽極;反之,當它放電為設備供電時,鋰離子從陽極流向陰極(見圖 1)。
圖1: 簡化的電池充/放電示意圖
鋰離子電池也有一些缺點。例如,過度充電或放電時,其性能會降低;在極端溫度條件下,它們具有潛在危險,可能爆炸或著火。
鋰離子電池充電 IC
鋰離子電池充電 IC 用于為鋰離子電池充電,使其可重復使用。鋰離子充電 IC 可以監控電池的電流、電壓和溫度,從而調節充電過程。它包括以下充電階段:
1. 涓流充電:此階段通常在電池電壓 (VBATT) 較低時使用,例如電池深度放電或斷連時。在涓流充電期間,充電 IC 會產生小電流為電池組的電容充電。
2. 預充電:在此階段,充電 IC 開始對電池進行緩慢充電,使 VBATT 以安全的速度緩慢上升。
3. 恒流(CC)充電:CC 充電也稱為快速充電,意味著電池可以安全承載更大電流。CC 充電階段持續到 VBATT 達到滿電電壓或浮充電壓。
4. 恒壓 (CV) 充電:此階段可保證電池的安全運行。充電 IC 在 CC 充電期間監控 VBATT ,一旦 VBATT 超過電池組中的單電池電壓,就會切換到 CV 充電。
5. 充電截止:充電截止代表充電的完成,此階段 VBATT 開始衰減。
圖 2 顯示了電池充電 IC 的充電曲線。
圖2: 電池充電曲線
上述電池充電曲線也適用于其他電池類型,包括本文列出的所有電池化學成分和電池充電 IC。
鋰離子電池充電 IC 和其他鋰離子相關電池充電 IC 通常還包含一些保護功能,如過壓保護 (OVP)、短路保護 (SCP) 和電池電壓保護等。此外,這些 IC 還可能提供可配置的保護閾值、限值和參數值,從而適應各種 BMS 應用。
以 MP2770 為例,這是一款單電池開關充電 IC,可用于智能手表、游戲控制器、無人機和移動銷售點系統 (POS) 等便攜式應用。當連接輸入電源時,MP2770 在充電模式下工作,通過 VBATT 以三種模式之一進行充電:預充電、CC 充電和 CV 充電。未連接輸入時,MP2770 在升壓模式下工作,由電池供電。
MP2770 集成了一個 8 位模數轉換器 (ADC),可以監控輸入電壓 (VIN)、VBATT、系統電壓 (VSYS) 和電池電流 (IBATT) 等。MP2770 還可以配置其他參數以供靈活應用,例如輸入電流限(IIN_LIMIT)、升壓電壓 (VBST) 和保護閾值等。
MP2770 采用節省空間的 QFN-18 (3mmx4mm) 封裝,并提供系統電源路徑管理功能,以實現高度集成的電池管理系統解決方案(見圖 3)。
圖3: MP2770 典型應用電路
除電池充電 IC 外,鋰離子電池和其他鋰離子相關電池也可成為電池組的一部分。電池組將包含一個系統內多個連接的電池。在這種情況下,電池組及其電池管理系統都可受益于電量計、電池保護器和監控器。
當電量計(例如 MPF42791 和 MPF42793)與電池監控器(例如 MP2790 和 MP2797)配合使用時,它們可以優化充電并集成 BMS 的其他必要組件(包括電流采樣電阻器、電池均衡器、用于電池充電時通信的充電狀態 (SOC) 監控器),從而延長電池的使用壽命。
磷酸鐵鋰(LFP)電池
LFP 電池是鋰離子電池的一種變體,其陰極材料由磷酸鐵制成,而不是鎳錳鈷 (NMC) 或鎳鎘 (Ni-Cd)。相比鋰離子電池,LFP 電池具有較低的能量密度和功率密度。因此,鋰離子電池更受空間受限應用歡迎,而 LFP 電池在電動工具、電動自行車、筆記本電腦和其他低壓電池應用中并不常見。此外,LFP 電池具有較低的輸出電壓 (VOUT),這會使電源設計復雜化,或者需要比鋰離子電池更多的串聯電池才能達到最低電壓要求。
但 LFP 電池也有明顯的優勢。它成本較低,在較寬的溫度范圍內可保持穩定以確保安全,而且它比其他電池類型具有更長的生命周期,可以承受更多的充放電循環。憑借這些優勢及其性能的穩步提升,LFP 電池也可能會在低壓應用中越來越受歡迎。
LFP 電池充電 IC
LFP 電池充電 IC 的充電階段與鋰離子充電 IC 類似,也包括 CC 充電、CV 充電和充電截止。LFP 電池充電 IC 可以簡化電池管理系統中對 LFP 電池的管理,因為它們需要經常調節電壓,從而使電池通過 USB 端口甚至太陽能電池板獲得供電。
MP2652 是一款適用于電動工具應用的升降壓充電 IC,專為 2 至 5 節串聯電池應用而設計(見圖 4)。為保證安全電壓,MP2652 提供 VIN 限制功能,可防止輸入功率 (PIN) 源過載。此外,該器件還集成了 10 位模數轉換器 (ADC) ,可在充電模式和源模式期間進行監控。
圖4: MP2652 典型應用電路
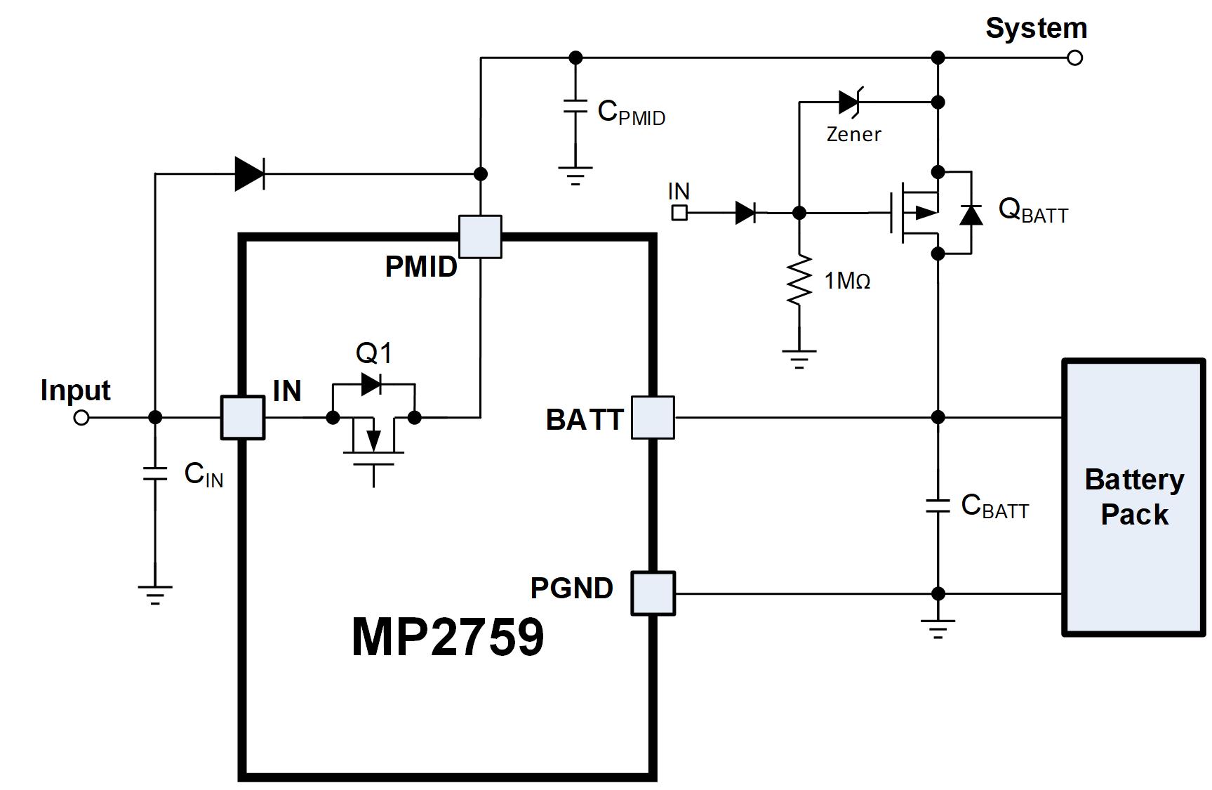
MP2759 是另一款適用于工業醫療設備的升降壓充電 IC。它專為 1 至 6 節串聯電池組應用而設計,其工作電壓最大為 36V DC VIN,并具有 OR 電源路徑管理功能,可通過外部開關實現電池的可靠充電(見圖 5)。
圖5: 帶 OR 電源路徑管理功能的 MP2759
當接入輸入電源時,MP2759 通過四個階段對電池充電:涓流充電、預充電、CC 充電和 CV 充電。其保護功能包括電池 OVP、過溫關斷保護和充電安全定時器。MP2759還提供狀態引腳以顯示電源和運行狀態,從而提高可視性。MP2759A 與 MP2759 類似,但它提供較窄的負溫度系數 (NTC) 窗口。
鋰聚合物電池
鋰聚合物電池常用于智能手機、平板電腦和可穿戴設備等便攜式設備。這種電池輕薄,形狀和尺寸多樣,可適應多種不同的應用。
鋰聚合物電池的陽極和陰極與鋰離子電池類似,但使鋰離子在陽極和陰極之間流動的電解質不同。鋰聚合物電池采用固體聚合物電解質,更加靈活并有助于減輕重量。
鋰聚合物電池還具有較低的自放電率和較高的能量密度,因此可以保持存儲的能量,并提供更長的電池壽命。然而,任何物理損壞或過度充/放電都可能導致電池膨脹甚至著火。而且,這種電池標準化程度不高,因此有時無法應用于不同的設備。
鋰聚合物電池充電 IC
鋰聚合物電池充電 IC 的功能與鋰離子/磷酸鐵鋰電池充電 IC 類似。它們不僅充電曲線相同,還同時具備電壓和電流調節、安全保護以及防止過充和過熱的智能充電算法等優點。這些特性有效延長了鋰聚合物電池的使用壽命。
兼容鋰離子電池的充電 IC 也兼容鋰聚合物電池,例如 MP2770、MP2652 和 MP2759。
鎳氫 (NiMH) 電池
鎳氫電池常用于數碼相機和便攜式電動工具。與標準電池不同,鎳氫電池可以充電并重復使用。
鎳氫電池的陰極是鎳基,陽極通常為可吸收氫的合金,另外還采用堿性電解質來促進陽極與陰極之間的離子流動。
鎳氫電池具有高能量密度和低自放電率,因此可以在較長的非活動時間內保持電量。但這種電池只能提供每電池 1.2V 電壓,這限制了其應用范圍;且不完整的充/放電周期也會對其最佳充/放電能力產生負面影響。
鎳氫電池充電 IC
盡管鎳氫電池與鋰電池的化學成分完全不同,但它們的充電 IC 均遵循所有充電 IC的基本規則,即二者都能為電池和電池充電器提供多種保護,并實現參數監控與配置功能。鎳氫電池充電 IC 還能跟蹤 VBATT 的變化,從而調節充電過程。
MP270x 系列器件(包括 MP2700、MP2702 和 MP2703)均為線性電池充電 IC,可用于 2 至 6 節鎳氫電池應用。該系列的每款充電 IC 都具有高達 26V 的耐受電壓,并分四個階段為電池充電:涓流充電、預充電、CC 快速充電和 CV 充電。
用戶可根據應用需求選擇適合的充電 IC 功能,例如 PIN 監控(MP2702 和 MP2703)、充電狀態指示(MP270x 系列),以及可啟用整個芯片的使能 (EN) 引腳 (MP2702)。還可選擇內存以配置輸入電流限 (IIN_LIM)、最小 VIN 限制和電池滿電電壓等參數。圖 6 所示為 MP2702 的典型應用電路。
圖6: MP2702 典型應用電路
結語
電池供電設備改變了人們與世界連接的方式,而它們的充電方式對其功能和持久使用至關重要。 本文探討了多種電池化學成分以及這些化學成分對低壓系統電池管理系統 (BMS) 的影響。
盡管電池均遵循通用的充電規范,但化學成分的不同使其典型應用也有所不同,因此需要兼容的充電 IC 來確保其安全性和效率。但即使是適用于相同電池化學成分的充電 IC,適合的應用也可能不同,例如 MP2652 非常適合電動工具,而 MP2759A 則是醫療設備的理想選擇。
MPS 提供豐富的電池充電 IC 產品組合,包括線性電池充電 IC 和 3 節及以上串聯電池的充電 IC,這些產品幾乎涵蓋了所有應用。對于電池組中的電池,MPS 還提供電量計、電池保護器以及監控器來提供額外的保護和功能,從而優化 BMS 的整體性能。
免責聲明:本文為轉載文章,轉載此文目的在于傳遞更多信息,版權歸原作者所有。本文所用視頻、圖片、文字如涉及作品版權問題,請聯系小編進行處理。
推薦閱讀:



