【導讀】電源管理通過一定的電路拓撲,將不同的電源輸入轉換成滿足系統工作需要的輸出電壓。電源直接影響著系統性能,而決定電源性能的關鍵元件是電源管理芯片(Power Management Integrated Circuits,PMIC)。
電源管理通過一定的電路拓撲,將不同的電源輸入轉換成滿足系統工作需要的輸出電壓。電源直接影響著系統性能,而決定電源性能的關鍵元件是電源管理芯片(Power Management Integrated Circuits,PMIC)。
PMIC最大的應用領域是電子消費產品,電信、工控設備、汽車終端等領域也都對PMIC有持續的需求。所有電子設備都有電源,但是不同的系統對電源的要求不同。為了發揮電子系統的性能,需要選擇適合的電源管理方式。
1. 電源轉換的基本需知
選擇適當的電源管理元件取決于該應用的輸入和輸出條件。
電源輸入是交流 (AC) 或直流 (DC)?
輸入電壓是高于或低于所需的輸出電壓?
所需的負載電流是多少?
負載是否對噪聲敏感,或需恒流(如LED的應用),又或是變化較大的電流?

各應用基于其特殊的需求,會選擇不同電源轉換元件。下圖顯示數個應用實例和其典型常用的電源轉換元件;

圖 1. 電源管理的應用實例
從上述實例可清楚知道,欲得最佳元件選擇就必須考慮各種參數。以下將會詳細介紹這些參數。
2. 電源管理 IC 的選用標準
在設計時,首先考慮的是輸入到輸出的電壓差 (VIN - VOUT)。在選擇最佳的電源解決方案時,該應用的特殊需求,如效率、 散熱限制、 噪聲、 復雜度和成本等都必須考慮。
表1. 選擇低壓差穩壓器、 降壓、升壓、升-降壓轉換器的基本標準

3. 檢視主要電源架構及電源管理元件
當 VOUT 小于 VIN,所需輸出電流和 VIN / VOUT 比是考慮選擇低壓差線性穩壓器 (LDO) 或 降壓轉換器 (Buck)的重要因素。
低壓差線性穩壓器 (LDO) 非常適合需要低噪聲、低電流及低 VIN / VOUT 比之應用。其基本電路圖可見圖 2。低壓差線性穩壓器 (LDO) 藉由線性方式控制導通元件的導通,以調節輸出電壓。線性穩壓器提供準確且無噪聲的輸出電壓,能快速因應輸出端的負載變化。然而,線性調節意謂著輸入輸出的電壓差乘上平均負載電流就是線性穩壓器導通元件所消耗的功率,即Pd = (VIN - VOUT) * ILOAD 。高VIN / VOUT 比與高負載電流都會導致過多額外的功率損耗。

圖 2. 低壓差線性穩壓器 (LDO) 基本電路示意圖
功率消耗較高的低壓差線性穩壓器 (LDO) 需要較大的封裝尺寸,而這會增加成本、PCB 板空間和熱能消耗。所以當 LDO 功耗超過 ~0.8W 時,較明智的作法是改采降壓轉換器作為替代方案。
在選擇 LDO 時,須考慮輸入和輸出電壓的范圍、LDO 的電流大小和封裝的散熱能力。LDO 電壓差是指在可調節范圍內,VIN - VOUT 的最小電壓。在微功率應用中,如需靠單一電池供電很多年之應用,LDO 靜態電流 IQ 必須夠低,以減少電池不必要的消耗;而這類應用就需要特殊的、具低靜態電流 IQ 之低壓差線性穩壓器 (LDO)。
降壓轉換器是一種切換式降壓轉換器,它可在較高的 VIN / VOUT 比和較高的負載電流之下,提供高效率和高彈性的輸出。它的基本電路如圖 3 所示。大多數降壓轉換器包含一個內部高側 MOSFET 和一個低側作為同步整流器的 MOSFET,借著內部占空比控制電路來控制兩者的交替開、關 (ON/OFF) 以調節平均輸出電壓。切換造成的噪聲可由外部 LC 濾波器來過濾。

圖 3. 轉換器基本電路示意圖
由于兩個 MOSFET 是交替開關 (ON 或 OFF),所以功率消耗非常小;藉由控制占空比,可以產生較大 VIN / VOUT 比的輸出。內部 MOSFET 的導通電阻 RDS(ON) 決定了降壓轉換器的電流處理能力,而 MOSFET 的額定電壓決定最大輸入電壓。開關切換頻率與外部 LC 濾波器元件則共同決定輸出端的紋波電壓大小;較高開關切換頻率之降壓轉換器所用之濾波元件可較小,但開關切換造成的功耗則會增加。具脈沖跳躍模式 (PSM) 的降壓轉換器會在輕載時降低其開關切換頻率,從而提高輕載時的效率,此特性對需低功耗待機模式之應用是非常重要的。
升壓轉換器是用于 VOUT 高于 VIN 之應用。基本電路圖如圖 4 所示。升壓轉換器將輸入電壓升至較高的輸出電壓。其操作原理是經由內部 MOSFET 對電感器充電,而當 MOSFET 斷路時,透過至負載端之整流器將電感放電。電感充電轉為放電會使電感電壓變為反向,從而升高輸出電壓使之高于 VIN。MOSFET 開關的 ON/OFF 占空比將決定升壓比 VOUT / VIN,并且反饋回路也控制占空比以維持穩定的輸出電壓。輸出電容是緩沖元件,用來減小輸出電壓連波。
MOSFET 電流絕對最大額定值和升壓比一起決定最大負載電流,而 MOSFET 電壓絕對最大額定值決定最大輸出電壓。有些升壓轉換器則會將整流器以 MOSFET 整合于內部,達到同步整流之功效。

圖 4. 升壓轉換器基本電路示意圖
升-降壓轉換器用于輸入電壓可能會改變,可低于或高于輸出電壓之應用。如圖 5 所示的升-降壓轉換器中,當 VIN 高于 VOUT 時,四個內部的 MOSFET 開關將自動配置成降壓轉換器,而當 VIN 低于 VOUT 時則轉為升壓操作模式。這使得升-降壓轉換器非常適合以電池作為供電之應用,特別是當電池電壓低于調節輸出電壓值時,得以延長電池使用時間。因為四開關升-降壓轉換器是完全同步的操作模式,故可達較高的效率。降壓模式時的輸出電流能力比升壓模式時為高;因為在相同的負載條件下,升壓模式和降壓模式相比之下,前者需要較高的開關電流。
MOSFET的電壓絕對最大額定值將決定最大輸入和輸出電壓范圍。在輸出電壓不需要參考接地的應用中,如LED驅動器,可使用只有單開關和整流器的升-降壓轉換器。而在大多數情況下,輸出電壓是參考到VIN。

圖 5. 有四個內部開關的升-降壓轉換器
多數的電源管理元件都是使用上述四個轉換器架構其中一種。
采用內部或外部的MOSFET?
需要非常大開關電流(如 >10A)的應用,通常都會使用外部的開關 MOSFET,并且配合使用降壓控制器或升壓控制器。這類配置方式通常都是用在輸出功率超過 25W 的功率轉換器。
輸出電流 >25A 的降壓應用多使用多相位降壓控制器,即不同的相位階段分享同一電流。具非常高切換電壓的電路,例如從 AC 線電壓供電的應用電路中,通常會采用的控制器是使用外部、耐高壓的MOSFET。
LED 驅動器調節的是穩定輸出電流,而不是穩定輸出電壓,因為LED特定的光輸出是完全由電流來決定。大多數高亮度LED 的正向電壓是 3?3.5V;而根據輸入電壓和 LED 串中 LED 的數量,轉換器可以是降壓,升壓或升-降壓型。
LCD 背光系統須驅動大量的 LED,因此會使用到多串型 LED 驅動器。某些離線式 LED 驅動器則會使用線性 LED 驅動器的架構。大多數 LED 驅動器還包括調光功能,以便能夠控制輸出電流,并進而控制 LED 的光輸出。

圖6. LED 驅動器基本電路
保護功能
安全性和可靠性是電源供應器需特別注意的。大多數轉換器都包括保護功能,使其能在負載過大或工作溫度過高的情況下,將電源供應器安全地關閉。
功率開關可用來控制電源軌是否接通于電路。其基本電路如圖 7 所示。

圖7. 搭配不同保護功能的功率開關
供應器的監控 IC 會監控電源過壓或欠壓的情形。圖 8 顯示一個典型的電源監控器偵測電源欠壓的情形。

圖8. 電源監控 IC 偵測電源欠壓狀態
電池充電器 IC 可于應用中針對特定的電池提供正確的充電電流和電壓。

圖9. 線性電池充電器之基本電路
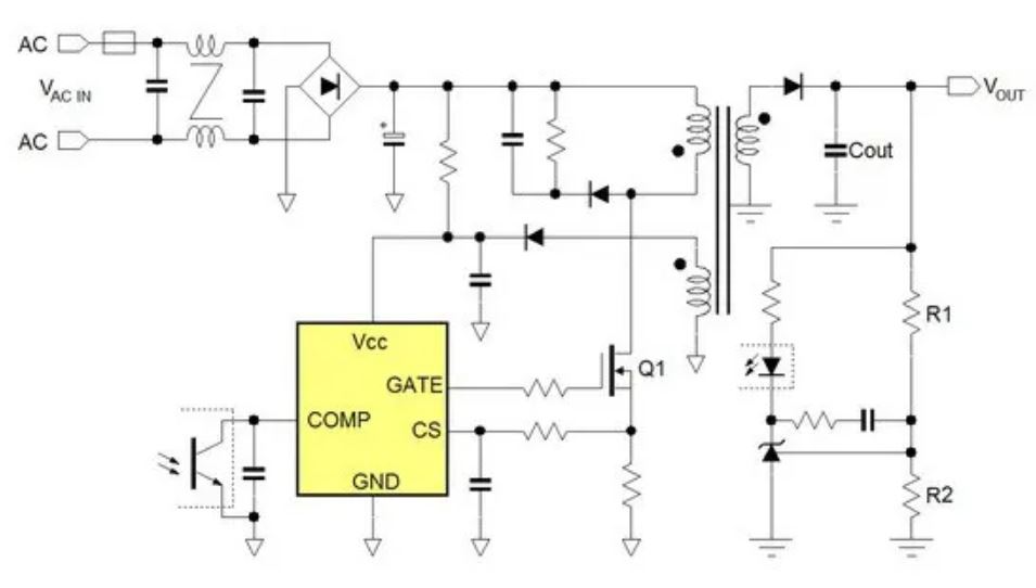
AC / DC 反激式控制器用于需將 AC 線電壓轉為一個穩定、隔離的電源電壓之應用。圖 10 所示為一個基本的反激式電源。

圖10. 基本 AC/DC 反激式電源
電源管理的趨勢
低功耗藍牙、Wi-Fi 6和蜂窩物聯網為低功耗物聯網設備帶來了連接性。但是,電源管理不僅僅需要高效芯片,來自電池或電源的電能也必須進行調節和分配,如果設備由可充電電池供電,則有時需要充電。這意味著,無論無線芯片中的處理器、無線電和內存多么高效,如果電源管理系統沒有進行足夠的優化,都會影響電池壽命。
構建高效的電源管理系統本來已經是一項艱巨任務,而同時要實現緊湊型設計則更具挑戰性。許多物聯網產品的空間是有限的,但傳統的電源管理解決方案通常由多個芯片組成,例如穩壓器、電池充電器、電量計、外部看門狗和硬復位裝置,這些都會占用寶貴的空間。
Nordic通過nPM系列電源管理IC?(PMIC)解決了電源管理在效率和空間兩個方面的難題。該系列最新推出的 nPM1300具有高精度電量計,可準確測量電池剩余電量,延長了物聯網設備的電池壽命。
文章來源:電子工程專輯
免責聲明:本文為轉載文章,轉載此文目的在于傳遞更多信息,版權歸原作者所有。本文所用視頻、圖片、文字如涉及作品版權問題,請聯系小編進行處理。
推薦閱讀:




