【導讀】利用高速采樣保持器(SHA)對輸入波形進行二次采樣,然后通過低通濾波器重建波形,并使其平滑,可以有效延展時間軸,使PC能夠用作高速采樣示波器。本文描述一種能夠實現這種改造的前端和探頭。
有多種軟件包可以使個人計算機(PC)中的立體聲聲卡提供類似示波器的顯示,但低采樣速率、高分辨率模數轉換器(ADC)和交流耦合前端最適合20 kHz及以下的可用帶寬。現在,這種有限的帶寬可以擴展——針對重復波形,可以在聲卡輸入前使用一個采樣前端。利用高速采樣保持器(SHA)對輸入波形進行二次采樣,然后通過低通濾波器重建波形,并使其平滑,可以有效延展時間軸,使PC能夠用作高速采樣示波器。本文描述一種能夠實現這種改造的前端和探頭。
圖1所示為一個插入式附件的原理圖,它可以配合典型PC聲卡采樣使用。每個示波器通道使用一個高速采樣保持放大器 AD783 SHA的采樣信號由時鐘分頻器電路的數字輸出提供,下文將通過一個例子說明。AD783輸入由一個FET緩沖,因此可以使用簡單的交流/直流輸入耦合。在所示的兩個通道中,當直流耦合跳線開路且輸入為交流耦合時,1 MΩ電阻(R1和R3)提供直流偏置。采樣輸出由圖中所示的雙極點有源RC網絡低通濾波。該濾波器不必是一個有源電路,但所示的濾波器能夠提供有益的緩沖低阻抗來驅動PC聲卡輸入。
圖1. 雙通道模擬采樣電路
AD783 SHA提供高達數MHz的可用大信號帶寬。輸入端的有效壓擺率約為100 V/µs以上。采用±5 V電源時,輸入/輸出擺幅至少為±3 V。對于500 mV p-p以下的擺幅,小信號3 dB帶寬接近50 MHz。
利用圖1所示的前端電路以及采用Visual Analyser1 軟件的PC聲卡,可以得到一個以1 MHz頻率重復的2 MHz單周期正弦波,如圖2的屏幕截圖所示。采樣時鐘以80.321 kHz的采樣速率提供250 ns寬的采樣脈沖。這里的有效水平時基為333 ns/分頻比。例子中使用的PC聲卡采用SoundMax® 編解碼器,其采樣速率為96 kSPS。本例中,有效采樣速率約為40 MSPS。
圖2. 以1 MHz頻率重復的2 MHz單周期正弦脈沖
圖3中的屏幕截圖顯示的是一個以1 MHz頻率重復的高斯正弦脈沖。采樣時鐘速率同樣是80.321 kHz,采樣脈沖寬度為250 ns。
圖3. 以1 MHz頻率重復的4 MHz高斯正弦脈沖
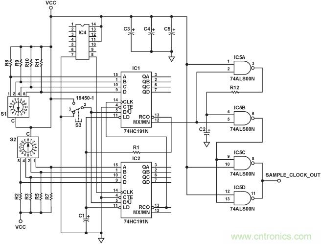
采樣時鐘發生器示例
AD783要求一個寬度為150 ns至250 ns的窄正采樣脈沖。為使顯示的波形保持穩定,無來回跳動,采樣脈沖必須非常穩定,抖動很低。這一要求往往將可能的時鐘選擇限定于晶體振蕩器。另一個要求是采樣速率可以在略低于100 kHz到大約500 kHz的范圍內進行調整或調諧。為使下采樣信號落在聲卡的20 Hz到20 kHz音頻帶寬內,采樣頻率間的調諧步進必須較為精細。一個諸如圖4所示的N分頻電路和一個頻率介于10 MHz到20 MHz的晶體振蕩器(IC4),可以提供從80 kHz到350 kHz的多達200種或更多的不同采樣速率,步進大小介于300 Hz到5 kHz之間。本例使用兩個4位二進制升降計數器74HC191,N可以是4到256之間的任意整數。也可以使用74HC190等十進制計數器,其引腳排列與74HC191相同,可以提供4到100的N值。分頻比利用兩個十六進制開關S1和S2設置。開關S3設置計數器是遞增還是遞減計數。電阻R1 (250 Ω)和電容C1 (68 pF)給引腳計數輸出增加一個很短的延遲,經過該延遲后,引腳計數輸出加載起始計數值。74HC00的四個NAND門用于實現單穩態模式,當R12為2.7 kΩ且C2為68 pF時,單穩態模式提供200 ns的采樣脈沖。

圖4. 采樣時鐘分頻器電路
IC4是固定頻率金屬帽殼晶體振蕩器。另一種方法是使用CMOS反相器(74HC04)和分立晶體X1來構成一個振蕩器,如圖5所示。這種方法使用的元件雖然多于一體式金屬帽殼振蕩器,但它支持通過調整電容C1來調節晶體頻率,從而實現精密的頻率調諧。
圖5. 采用機械調諧方式的分立晶體振蕩器
為了消除機械可變元件,D1可以使用變容二極管,其電容取決于電壓,如圖6所示。
圖6. 采用電壓調諧方式的分立晶體振蕩器
有源重構濾波器示例
圖7和圖8所示為有源濾波器設計,它們應能很好地代替簡單的無源RC濾波器。圖7顯示的是一個二階Sallen-Key濾波器,轉折頻率約為39 kHz,使用標準電阻和電容值。雙通道運算放大器AD8042 和AD822 具有低電源電壓和寬擺幅特性,是很好的選擇。該濾波器在通帶內的增益為+1。
圖7. Sallen-Key 39 kHz低通濾波器
圖8顯示的是一個二階多路反饋(MFB)濾波器,轉折頻率約為33 kHz,使用標準電阻和電容值。該濾波器的通帶增益為–1,因此,使用該濾波器時,為使顯示的波形右側朝上,應選擇示波器軟件上的“反相”按鈕。
圖8. MFB 33 kHz低通濾波器
電路供電
重構濾波器使用的AD783和放大器需要雙電源供電。可以使用6節AA電池,3節提供+4.5 V電源,另外3節提供–4.5 V電源。或者,也可以使用單個9 V電池,利用一個電阻分壓器來提供作為地的中間電源電壓,這將需要由一個運算放大器進行緩沖才能提供電路所需的地電流。第三種方法是使用一個可調線性調節器,產生相對于電池負極的約4.5 V電壓,用作接地基準。
第四種方法是使用備用PC或筆記本電腦USB端口提供的+5 V電源。–5 V電源可以由DC/DC電壓逆變器產生,例如ADI公司的ADM8829—(表貼封裝)。應特別注意避免受到DC/DC電壓逆變器產生的開關噪聲干擾。
輸入衰減器
AD783的小信號增益遠高于全擺幅帶寬。通過在采樣器之前插入一個10:1阻性衰減器以限制最大信號帶寬,可以實現遠超過20 MHz的可用帶寬。多家公司提供成本相對較低的示波器探頭,如Syscomp Electronic Design, Ltd2等(圖9)。下面是筆者撰寫本文時獲得的信息:
Syscomp Electronic Design生產的40 MHz帶寬、1×/10×可切換型示波器探頭(P6040),每對價格$29.99。
圖9. P6040 1×/10×示波器探頭
HobbyLab3生產的20 MHz 10:1版本示波器探頭(GT-P6020),每對價格$19.50。
Gabotronics.com4生產的100 MHz P2100和60 MHz P2060通用探頭,每種價格約$10.00。
使用探頭
圖10、圖11和圖12所示的聲卡5屏幕截圖利用P2100 100 MHz 10×探頭獲取,它可以補償10 pF至35 pF范圍內的輸入電容。對于建議的電路,如果PCB板線路長度盡可能保持最短,那么這個調整范圍似乎是充足的。采用10×探頭時,輸入看起來像10 MΩ和18 pF,可以支持最高±30 V的輸入電壓。
為了展示AD783采樣保持輸入級的性能,首先利用1 kHz平頂方波調整探頭補償。屏幕截圖顯示了器件對頻率為1 MHz和50 MHz的不同信號的響應。圖10中的兩個屏幕截圖顯示單通道情況,(a)為1 MHz、5 V p-p方波,(b)為50 MHz、5 V p-p方波。每種情況下,采樣時鐘均針對大約500 Hz的下采樣信號頻率進行調整,以便消除任何聲卡響應差異。因此,左邊屏幕截圖的有效時間刻度為500 ns/分頻比,右圖為10 ns/分頻比。聲卡輸入增益設置如下:對于1 MHz輸入,示波器軟件報告1.072 V p-p的幅度;對于50 MHz輸入,則報告762.2 mV p-p的幅度。0.7622/1.072接近–3 dB。這一測量結果顯示,100 MHz 10×探頭和AD783的組合具有50 MHz的3 dB帶寬。
圖10. 單通道10×探頭:1 MHz (a)和50 MHz (b) 5 V p-p輸入方波
圖11中,同樣的1 MHz (a)和50 MHz信號(b)被施加于兩個通道。從兩個通道的兩幅重疊屏幕截圖可以看出,兩個通道之間具有良好的增益、失調和延遲匹配。
圖11. 雙蹤雙通道匹配10×探頭:1 MHz (a)和50 MHz (b) 5 V p-p輸入方波
最后一幅屏幕截圖(圖12)顯示375 kHz、5 V p-p方波(紅色線)和1.5 MHz、42 ns寬5 V p-p脈沖(綠色線)的情況。水平刻度為333 ns/分頻比。AD783采樣器保持完整的5 V擺幅,即便輸入這些較窄的42 ns脈沖也是如此。

圖12. 雙蹤雙通道、10×探頭:375 kHz、5 V p-p方波和1.5 MHz、42 ns 5 V p-p脈沖
推薦閱讀:



