【導讀】為了理解這種技術,讓我們回顧一些為LLC轉換器設計穩健型同步整流解決方案時遇到的挑戰。在其最簡單的層面上,同步整流需要金屬氧化物半導體場效應晶體管(MOSFET)仿真二極管的行為。簡言之,當電流擬從正極流向負極時,MOSFET導通。一旦電流開始從負極流向正極,則MOSFET關斷。
我們都不止一次聽說過智能電源將給電源行業帶來的偉大變革。在許多方面,它已達到或超過了我們的預期;但在其它方面,它也讓我們感到一絲絲失望。我禁不住想某些這樣的情況源于這樣一個事實:炫酷技術很容易讓人迷戀,只因為它與眾不同或充滿新意;然而我們卻忽略了它并沒做真正偉大的事情這一事實。換句話說,我們有些人可能會覺得智能電源很棒,但我們不知道要用它做什么才能彰顯它的魅力。
我想列舉一種借助數字電源的智能性實現的新技術。我想您會發現它非常棒又非常有用。實質上,這是一種全新的同步整流方案,可提高邏輯鏈路控制(LLC)變換器的效率、增加其穩健性和設計簡易性。
現在請稍等。在您閉上眼睛打瞌睡之前,繼續聽下去。馬上就講超酷的東西。我保證!
為了理解這種技術,讓我們回顧一些為LLC轉換器設計穩健型同步整流解決方案時遇到的挑戰。在其最簡單的層面上,同步整流需要金屬氧化物半導體場效應晶體管(MOSFET)仿真二極管的行為。簡言之,當電流擬從正極流向負極時,MOSFET導通。一旦電流開始從負極流向正極,則MOSFET關斷。
很簡單,對吧?但麻煩的是細節。
例如,假使MOSFET關斷太早,那么所產生的電流會流過MOSFET體二極管。如果這種情況發生得太頻繁,效率就會受到影響。我們都知道,我們需要效率要盡可能地提高。(如果對這方面有任何疑問,就請咨詢美國環境保護署。)假使MOSFET導通時間太長,不僅效率會降低,由此產生的電流實際上還會摧毀MOSFET。因此,關鍵是要確定關斷MOSFET的最佳時間,使體二極管在不必要的時候不導通 —— 并且還要確保MOSFET不承受過高的電壓。
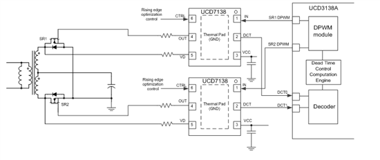
圖1展示了針對該問題的解決方案。除了導通和關斷MOSFET,驅動器還逐周期地向控制器發送數字消息。該消息精確地告知控制器SR1和SR2的體二極管導通了多長時間。控制器用該信息來計算將要增加或減少體二極管導通時間的全新脈沖寬度。這類似于讓工程師監視應用到MOSFET的每個脈沖,看它是否使用了過長或過短的脈沖寬度。

圖1:UCD3138A和UCD7138 LLC同步整流器解決方案
現在,如果您覺得這還不夠酷,那么接著往下聽 —— 控制器不只用這些信息來優化效率,它還用這些信息來增強系統的穩健性。高效同步整流要求體二極管導通時間盡可能地縮短。不過請謹記,時間太少可能很危險。因此,數字控制器就像看門狗,不斷留心找尋能導致體二極管導通時間過短的任何柵極驅動脈沖。如果它發現任何這樣的事件,就立即在下一個周期予以糾正。
我們已見證了該技術各種各樣的效率提升情況。圖2展示了一個平均效率增幅超過0.6%的例子。

圖2:UCD3138A和UCD7138的效率提升
我曾答應向您展示該技術是何等絕妙。還記得“一張圖片勝過萬語千言”這句話吧?瞧一瞧圖3,看該技術能多么顯著地增強性能。圖3A和3B展示了該技術如何能保護系統免受過長柵極驅動脈沖的沖擊。注意左邊圖像中MOSFET VDS的巨大電壓尖峰。當優化技術功能被啟用時,所述柵極驅動脈沖被縮短,結果與您在教科書中看到的有些類似。
我認為這真的很不錯。它可能無法與最新科幻電影的特效相媲美,但對電源而言真是超級炫酷。
(來源:中電網,作者:Brent McDonald)
免責聲明:本文為轉載文章,轉載此文目的在于傳遞更多信息,版權歸原作者所有。本文所用視頻、圖片、文字如涉及作品版權問題,請電話或者郵箱editor@52solution.com聯系小編進行侵刪。
推薦閱讀:





